作者: 发布时间:2023-04-14 22:16:09 来源:复旦发展研究院+收藏本文

2023年4月11日晚,第166期“金融学术前沿”报告会在复旦大学智库楼209会议室举行。本次时事报告主题是“中国特色估值体系视角下的国企改革”,由复旦发展研究院金融研究中心(FDFRC)组织举办,中心主任孙立坚教授主持,报告人为孙教授研究团队成员王珂婷。本文根据报告内容、公开材料以及现场讨论,从热点回顾、热点分析、专家解读和深入讨论等几方面展开。
正文
一、热点介绍:中国特色估值体系的提出
党的二十大报告提出“以中国式现代化全面推进中华民族伟大复兴”的宏伟目标,其中“中国式现代化”是人口规模巨大、全体人民共同富裕、物质文明和精神文明相协调、人与自然和谐共生、走和平发展道路的现代化。
易会满主席在2022年8月《求实》的文章提出“努力建设中国特色现代资本市场”,重点是要激发市场主体创新活力、促进产业和金融良性互动、助力完善宏观经济治理、推动经济发展成果更多惠及人民群众。在此基础上,易会满主席在2022年11月举办的金融街论坛年会上进一步提出“探索建立具有中国特色的估值体系”。
二、热点解读
(一)提出中国特色估值体系的背景
1
土地财政衰落,国企需要承担更大财政责任
当前我国面临的一个重要问题是传统的土地财政逐渐衰落。一方面,地产的长周期下行源于人口红利退潮、城镇化进程放缓和房价偏高。首先,从人口层面来看,劳动年龄人口是购房的主力,中国15-64岁人口数在21世纪的第三个10年开始比较显著的下行,同时人口出生率也开始大幅回落。其次,中国的城镇化率已经接近64%,相比于发达经济体已经不足10%的空间,未来城镇化进程将放缓。最后,从房价收入比和租售比来看,中国一些大城市的相对房价已经处在全球较高水平,这也使得许多人难以负担购房,从而导致市场需求减弱。另一方面,除了人口、城镇化和房价等因素外,地产投资、土地财政收入都面临长期向下的趋势。如果按照稳定状态下住宅建筑投资占GDP的比重来看,日本和美国大概在3%左右波动,而中国占比在6%以上。由于土地把房地产和财政紧密联系在一起,地产投资在经济中占比的下滑也会使得土地收入在财政收入中的比重逐步回落。土地财政收入的顶峰出现在2021年,8.7万亿,占(公共财政+政府性基金收入)比重的顶峰出现在2020年,超过30%。2022年则下降至不到6.7万亿,占比不足24%。

图1:各国城镇化率对比(%)
来源:wind

图2:全 A 总市值分布(截至 2022 年末)
来源:wind
由于土地财政收入的下滑对财政平衡的负面影响,政府需要寻找其他可行的财政收入来源。截至2020年,全国国有企业资产总额达到268.5万亿,按照央企和地方国企划分,央企和地方国企的资产规模占比为35%:56%,其中,国有资产总额为76万亿。要弥补土地财政收入下滑的影响,做大做强国有企业和实现国有资产的增值是目前来看比较合理的选择。同时,国有企业的利润总额和缴税规模的量级大致与土地财政收入相当。2022年,全国国有企业的利润总额达到4.3万亿,应交税费达5.9万亿。政府可以通过改革国有企业的运营模式,增加其市场竞争力和盈利能力,从而创造更多的税收和利润,提高财政收入水平或能在一定程度上抵消土地财政收入的下降。

图3:国有企业资产规模(万亿元)
来源:wind

图4:国有企业利润和缴税额(万亿元)
来源:wind
2
国企在我国资本市场上依然有重要地位
国央企是A股市场的重要组成部分,截至2022年底,A股上市公司中央企占比8%,地方国企占比18%,而央企和地方国企的市值却在A股整体占比高27%和20%,国央企市值占比接近A股的一半。动态来看,早期国企在A股市值占比更高,随着非国企公司数量增长更快以及国企股价表现相对平淡,国企整体市值占比近年逐步下降。尽管国企利润规模更高,但国企市值占比已逐步回落至47%。

图5:全 A 企业个数分布(截至 2022 年末)
来源:wind

图6:全 A 总市值分布(截至 2022 年末)
来源:wind
国企在重资产、强周期、低回报的行业依然占据主导地位。从行业分布来看,截至 2022 年底,央企占比明显在能源、金融、公用等传统领域仍然偏高,地方国企也呈现依靠资源禀赋的煤炭和食品饮料行业占比更高的格局,但即便如此,各行业也普遍呈现国企市值占比下降,即使在国企占比较高的传统行业领域,国企尤其是央企上市公司市值在行业中的占比整体也呈现逐年回落的态势。从市值动态变化的角度来看,在 2010 年至今的时间段内,我们发现汽车行业呈现明显的市值占比持续下降的过程,与新能源汽车行业迅速发展、民营汽车企业上市呈现较强的相关性,另外值得注意的是,通信行业和非银行业相比其他年份市值占比有明显提升。

图7:截至2022年A股不同类型企业市值分布
来源:wind

图8:2010 年以来历年国央企市值占比变化
来源:wind
3
国企在资本市场上的表现还有很大提升空间
国企估值表现常年弱于非国企。整体估值方面,2010年以来由于央国企的市场整体表现平淡,国企整体相比于非国企长期有折价,尤其是2019 年以来折价程度持续加大,截至3月24日,国企PE(TTM)/PB估值为14.85x/1.72x,央企 PE(TTM)/PB 估值为9.14x/1.01x,近期估值有所修复但仍低于非国企21.09x/2.78x。行业层面看,多数行业的国企相比非国企存在估值折价,市净率折价程度相比市盈率更明显。当前不同行业国企上市公司当前估值水平普遍处于历史低位,其中国企分布较为集中的建筑、钢铁、石油石化和通信等传统行业领域估值相较非国企普遍有40%以上的估值折价。

图9:PE(TTM)估值及05年来历史分位
来源:wind

图10:PB(整体法)估值及05年来历史分位
来源:wind
国企盈利能力改善但估值提升有限。估值高低直接体现市场对上市公司的认可程度,当前国企类上市公司的市值总量和估值水平均未充分体现出国企的重要地位。对2021年底国企市值占比逾五成的行业进行统计发现,除了食品饮料和非银金融行业,大多数行业国企较行业整体估值水平偏低。其中消费者服务板块中国企较民企PE差距极大,推测原因是疫情期间消费服务板块的民企较国企体现出更强的业绩韧性所致。食品饮料和非银金融板块,大多数优质自酒企业和券商龙头基本都是地方国企或央企,其业绩或龙头的地位本身就能支撑起较高的估值。从企业经营效率指标ROE的角度来看,除金融外,仅有国防军工、电力、钢铁和石油石化行业的央企ROE低于行业水平,大多数行业央企的经营效率更高。通过对比发现,煤炭、建筑、交通运输、建材、通信和房地产的国企ROE高于平均水平但是其估值水平相对较低,预计该类行业内的国企未来或是构建中国特色估值体系的主要发力方向。

图11:代表性行业国企PE,PB,ROE表现
来源:wind
国企股息率在大多行业中不及非国企。从现金分红水平来看,央企整体分红率自2017年有所下降,2018年以后持续低于全市场平均水平。不过特定行业中央企分红水平依然较高但未反映在估值水平上,建材和军工行业分红率有待加强。从股息率上看,多数行业的国企相比非国企股息率较高,其中国企分布较为集中的煤炭、交运、石油石化、通信、银行等传统行业领域股息率相较非国企普遍有 2%以上的股息率优势。

图12:2022年分行业股息率对比(%)
来源:wind
(二)国企的漫漫改革路
1
第一阶段:2013-2015
这一阶段概括起来是顶层设计下严防制度漏洞,磨刀不误砍柴工。十八届三中全会后强调反腐,国企改革更加注重顶层设计严防漏洞。十八届三中全会以后,党中央以雷霆手段和高压态势严厉反腐,取得了阶段性胜利,也暴露出目前的腐败形势要更为突出,官·商·勾结的腐败形式也更为多样。因此,从这个大的形势出发,国改需要更加注重国有资产流失的漏洞,这对国改提出了更高的要求,为此,本轮国企更加注重顶层设计。
2015年9月中共中央、国务院专门出台了《关于深化国有企业改革的指导意见》,并发布了十几个配套文件,俗称“1+N”顶层设计,为规范新一轮国改奠定了基础。“1+N”体系分为三个层面,一是带有“四梁八柱”性质、支撑国企改革总体框架的重要政策;二是针对重点问题、力求攻坚克难的专项文件;三是带有工作推动性质、指导部署落实的工作计划和方案。
在此期间,中石化打响国企混改“第一枪”。2014年2月19日,中国石化发布公告,宣布率先推出油品销售业务引入社会和民营资本实现混合经营,这一消息在短期刺激了股价迅速攀升,中石化前三季度相对市场维持了较长时间的超额收益。9月后,多家基金及险资合计25 位投资者千亿增资中国石化销售公司,然而,其中多数投资者仍为国企,民营企业参与者屈指可数,这一增资方案并未带来预期的重大变化,中石化股价有所回落。回头看,此次改革中,中石化拿出的是其销售板块而非核心的上游勘探和中游炼化板块向民营资本放开,并且整体比例也不超过30%,仅仅是国企混改的尝试性案例,但其起到了一定的示范带头作用。

图13:中石化资本市场表现走势
来源:wind
2
第二阶段:2015-2018
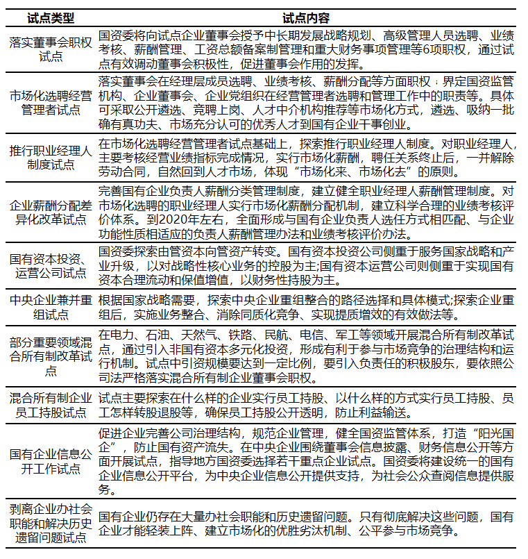
这一阶段概括起来是自上而下落实改革文件,十项试点各司其职。国企暴露出的一系列问题,其根源在于其国企治理结构、国资布局、国资监管、过度垄断等一系列问题。因此,国家通过采用针对性的手段从这四个层面进行突破:一是完善治理结构和市场化体制。为弥补国企在发挥董事会作用、经理人选聘、薪酬市场化改革、激励机制等方面的不足,该阶段政策着重从落实董事会职权、市场化选聘、差异化薪酬、剥离社会和遗留问题、信息公开、员工持股、国资上市、引入战投等方面展开;二是调整国有资产布局。针对国有资产在传统领域布局相对落后的情况,合并重组、国资入股一些新兴行业民企成为改革方向;三是破除行政垄断。十八届三中全会明确提到要破除行政垄断,放开竞争性业务,政府力推的七大垄断行业混改、PPP模式均有利于打破行政垄断,引入民间资本,提高效率。同时,国家特殊管理股也是一个新的改革举措,有利于在传媒、军工等特殊领域放开民资;四是改革国资监管制度。主要是从管资产向管资本转变,彻底改变国资委既当裁判员又当运动员的局面,国有资本投资、运营公司的成立,有利于改变这一局面。

图14:十项试点梳理
来源:国资委官网
继中石化后,中国联通迎头赶超成为混改典型。中国联通当时备受瞩目的原因之一即先后引入了 BATJ 作为具有协同效应和领先优势的战略投资者,在 4G 时代逐渐掉队的中国联通,反而率先成为了混改的先行者。从股价表现上看,联通混改在 2016 年 9 月就开始成为市场关注的焦点,自国家发改委召开专题座谈会研究部署国有企业混改试点,即所谓的“6+1”试点开始,联通股价就开始不断攀升,可见在国企改革的这一阶段,先觉的资金已能更好地提前布局混改。而到联通发布混改方案并复牌后,股价仍然短暂拉升,18 年初 A 股市场触顶后持续下跌,联通股价也随之下行,但在 2018 年全年维度下,其相对市场仍有较好的累计超额收益。原因在于联通混改元年后,联通体制机制发生变化,对业绩的正效应也逐步显现。从财务指标上看,17 年混改后,在运营商提速降费的大背景下,中国联通的营收仍然实现小幅增长,净利润大幅增长;战投的引入更是使得资产负债率逐步下行,财务状况得到改善;混改还改善了联通的盈利能力,费用逐步下降,销售毛利率和销售净利率同步上升;员工薪酬也出现显著增加,逐步与市场接轨。综合而言,中国联通的混改有效实现了国有股东价值、公司价值及员工价值的有机统一,实现了多方共赢。
3
第三阶段:2018-2020
内外压力倒逼下,国企改革需要加速推进。中国面临的内部减税降费与地方政府债务等财税压力,叠加外部贸易摩擦中对于国企竞争中性的要求,共同倒逼国企进行改革加速。2018年10月9日全国国有企业改革座谈会召开,国企改革领导小组组长刘鹤发表讲话,表示要以“伤其十指不如断其一指”的思路,扎实推进国有企业改革,大胆务实向前走,国企改革被按下加速键。
监管者角度看,由于外部对于国企竞争性的压力,以及内部财税对于国企提升效率进而带来更多税收和利润上缴的压力,传统自上而下试点的企业范围过小,国企改革试点的全面扩张势在必行。但是考虑到之前自上而下试点需要国资委和发改委对改革试点方案进行深入研究、仔细设计,并且针对不同企业不同情况也要进行相应的调整,需要耗费较大的人力资源,在改革试点迫切需要全面铺开的背景下,传统的改革试点模式难以持续,因此通过试点企业自身设计改革方案,监管层在把握大方向的基础上进行审核的方式有助于提升改革效率,可以适应当前的改革需求。与此同时,之前十项改革试点也积累了较多的改革经验,为之后“自下而上”的改革奠定了坚实的基础。
国企角度看,自身设计的方案更加贴近改革实际,自下而上有助于改革的落地。自上而下的方案设计虽然经过深入调研,但是考虑到方案制定者精力的有限性,对企业的了解必然不如企业自身,自下而上的方案设计能够更好地切合实际,让改革更加容易落地。以薪酬激励为例,企业想要进行薪酬激励势必要带来其薪酬包的扩大,但是由于央企集团的薪酬总包的增长要与利润等指标相挂钩,子公司的薪酬激励必然会导致兄弟公司薪酬包的下降,内部的阻力较大。为了解决这一问题,2019年1月16日《中央企业工资总额管理办法》出台,文件规定“两类公司”与混改试点企业可以更加灵活地调整其工资总额,其增长幅度或可突破企业经济指标的限制,而这样将有望做大薪酬总包。在薪酬总包扩大的情况下,试点集团可以在不影响其他子公司薪酬的基础上,对目标子公司进行薪酬激励,提升其薪酬以调动员工积极性,意义重大。
4
第四阶段:2020-2022
2020年6月30日,中央全面深化改革委员会第十四次会议审议通过了《国企改革三年行动方案(2020-2022年)》,其性质与2015年出台的《关于深化国有企业改革的指导意见》十分类似,可以看作更新版的“1+N文件。从行动落实情况看,根据国资委在2022年7月16日至17日举办的中央企业负责人研讨班上的披露,截至2022年5月底,中央企业改革三年行动举措完成率达94.7%,主体任务基本完成:
从企业层面看,国有企业内部的三项改革实现突破进展。三项制度改革方面,从人事架构看,2021 年底央企及地方国有企业各级子企业推行经理层成员任期制和契约化管理改革的户数占比分别为97.3%、94.7%;从用人制度看,关键核心技术人才激励机制不断形成,股权激励集中推出;从分配制度看,2016年以来国有企业技术人员的平均工资与全部员工平均工资差距由1.7万/年上升至2021年的3.4万/年。现代企业制度建设方面,2021年底央企及98.2%子企业实现董事会应建尽建,集团公司建立董事会授权制度的占比达到70%以上。经营情况方面,根据财政部网站2023年1月26日消息,2021年全年国有企业营业总收入75.6万亿元,同比增长18.5%,两年平均增长9.9%。
从国有资本布局看,国改三年行动在战略性重组、专业化整合、并购方面取得重大进展。首先,央企战略性重组和专业化整合全面加速,未来涉及国企的并购重组或将走向常态化。其次,并购工作主要围绕央地合作和产业链纵向整合多主题有效开展,如鞍钢与本钢联合。此外,国有资本减负除非动作加快。根据中国国务院国有企业改革领导小组办公室副主任,国务院国资委党委委员、副主任翁杰明于2023年1月17日透露,截至2021年底,央企“两非”剥离完成率达86.9%, 地方“两非”“两资”清理退出完成率达87.9%。央企重点亏损子企业三年减亏83.8%,地方重点亏损子企业专项治理完成率达90.1%。
在此阶段不少国企有着不俗的表现,如中航电子实施专业化整合扭亏为盈。中航电子历经多次资产整合优化,在国企改革三年行动阶段,公司于2020年完成亏损子公司宝成仪表股权转让,进一步优化资产结构。公司2018年业绩下滑,主要受航空产品毛利率下滑以及子公司宝成仪表亏损扩大影响;2019年公司业绩逐渐改善。2020年初,剥离亏损资产后,公司整体盈利能力进一步提升,2022Q1归母净利同比增长显著。2022年9月,中航电子与中航机电发布合并草案,拟实现航空电子系统和航空机电系统的深度融合。作为航电系统和航空机电市场的主要供应商和龙头企业,中航电子和中航机电的整合将实现航空电子系统和机电系统的专业化整合,有利于提升资源配置效率,吸收合并期间,虽然市场持续下跌,但中航电子相对市场具有明显的超额收益。

图15:中航电子资本市场表现
来源:wind
5
第五阶段:2023-至今
国企改革开启新征程,坚持“一个目标”、用好“两个途径”、发挥“三个作用”,助力实现中国式现代化。
2023年2月23日,新任国资委主任张玉卓在国新办“权威部门话开局”系列主题新闻发布会.上首次亮相,表示未来国有企业要坚持“一-个目标”、用好“两个途径”、发挥“三个作用”。我们预计未来国有企业改革将更加聚焦“两个用途”,即提高核心竞争力和增强核心功能,具体来看可能包括加大技术投入规模、提升管理效率、推进市场化战略重组等多个方面。

图16:一个目标两个途径三个作用
来源:国资委官网
(三)国企改革路在何方
1
国资委央企考核体系自2019年以来持续优化
2019年国资委提出“两利一率”(净利润、利润总额、资产负债率)。2020年增加营业收入利润率和研发经费投入强度两个指标,形成“两利三率”指标体系,引导中央企业关注经营效率,加大科技创新投入力度。2021年,增加了全员劳动生产率指标,完善为“两利四率”,引导中央企业改善劳动力配置效率,提高人力资本水平。2022年针对两利四率提出了“两增一控三提高”,即利润总额和净利润增速要高于国民经济增速;资产负债率要控制在65%以内;营业收入利润率要再提高0.1个百分点、全员劳动生产率再提高5%、研发经费投入要进一步提高。
2023年年初国资委提出最新的“一利五率”考核指标体系,内容主要是利润总额增速高于全国GDP增速;资产负债率总体保持稳定;净资产收益率、研发经费投入强度、全员劳动生产率、营业现金比率4个指标进一步提升。

图17:央企考核体系的不断完善
来源:wind
2
稳步提高国企市值
从“一利五率”再出发,分红率或成国企市值提升新抓手。从DDM股票股利定价模型出发P=EPS*d/(r-g),其中EPS为每股盈利,d为分红率,r为股票折现率,g为每股盈利增长率且其公式为ROE*(1-d)。从公式推导来看净利润增长率(g)和ROE的提升都能有效的带动PE和PB估值上行。但对于分红率(r)的变化则要分情况来看,当ROE>r时,即公司经营带来的利润率高于资本市场的折现率,此时PB>1, 较低的分红也就是更多的留存收益能在公司的运营下创造更多的价值,因此此时分红率提升估值会有所下降,当ROE<r时,即公司经营带来的利润率低于资本市场的折现率,此时pb<1,较高的分红也就是更低的留存收益使得分红能在资本市场中获得更高的收益,因此此时分红率提升估值会增加。对应到国企改革的经营指标来看,对于大多pb<1的央国企来说,提高利润增速、roe和分红率均能提高企业估值水平。而其他不反映在业绩的改革内容,类似于esg建设和加强与资本市场沟通等降低了投资者风险偏好,更多体现在折现率r的降低从而带动估值上行。
净资产收益率和净利润增长率能够有效促进市值提升。从实证数据来看,ROE和PB以及净利润增长率(g)和PE的正相关关系更加显著,侧面说明国资委考核央企的指标能有效提高央企市值。选取2021年底中信证券各行业指数的PE (LYR)、PB、ROE以及净利润增长率的数据进行回归分析,ROE和净利润增长率与估值水平呈现正相关关系,其中ROE与PB以及净利润增长率(g)和PE的正相关关系更加显著。这基本与投资的直观感受类似,例如ROE-PB投资框架是寻找高ROE里较低PB的公司,其基本原理即PB和ROE呈现一种正相关对应关系。而对于净利润增长率(g)较高的公司投资者也通常会选择用PE估值来反映企业的价值。

图18:2021年底中信一级行业ROE与PB关系
来源:wind

图19:2021年底中信一级行业净利润增速与PE关系
来源:wind
重塑国企估值的内在逻辑应该是防范化解系统性风险。首先是降低债务水平的需要。长期以来,我国的非金融企业部门杠杆率显著高于发达经济体,主要来源于地方国有企业的高杠杆。随着供给侧结构性改革的推进,国有企业占比较高的钢铁、煤炭以及重型机械等行业的产能过剩问题逐步显现,“降产能”“去库存”的压力导致部分企业营收以及利润急剧下滑,如果不相应收缩债务规模,将会对企业造成较大的偿债压力。在考核机制优化后,国有企业将更重视ROE等指标,股价及市值有望相应提升。股价提升一方面降低了企业股权融资的成本,另一方面也通过权益的提升稀释了原有的负债占比,二者共同作用可以使得企业资产负债率下降,提升抵御风险的能力。其次是信贷融资成本下降。央行通过结构性工具向包括国企在内的经济实体投放大量较低利率的贷款。2022年央行新设立了8项结构性货币政策工具,并延续实施3项阶段性工具,用于基建、制造业以及科技创新等领域。在信贷融资成本有所降低的背景下,央国企可以通过借新还旧压降成本,同时也可以扩大再投资,进一步提升盈利能力。由点及面的债务置换和适度债务展期或成为帮助城投企业化解信用风险的有效手段,融资成本也将在债务置换的过程中有所降低。最后是信用保障和经营的稳定性。3月份,从美国硅谷银行的破产到瑞信被收购,欧美银行业危机愈演愈烈,而对于我国来讲,类似的流动性风险出现的可能性相对较小,其中很大程度上得益于我国国有大型银行的信用及稳定性。国企的信用可以很大程度上防范系统性风险,即使出现局部的风险,政府的救助也会比较及时,这有助于提升投资者的投资信心,有利于进行估值重塑。
3
当前激励政策不灵活、不充分,
仍存在较大提升空间
激励政策类型以第一类限制性股票和员工持股计划为主,渐进式激励措施应当更多关注。民营企业在各项激励措施中均占据较大比重,而2015-2023年(截至3月27日)中央国有企业员工持股计划仅实施32次。第一类限制性股票激励方式较为直接,期权和具备“渐进式激励”特征的第二类限制性股票对于企业来讲具备激励缓冲空间,受激励者需要分批次满足激励协议所提出条件,现阶段较多被民营企业所采用。从股权激励实施比率来看,民营企业呈现较高的积极性,尤其是2021-2022年约20%的民营企业上市公司实施了股权激励措施。而中央企业实施率除2021年外较少突破10%,地方国企则常年在5%水平波动。激励措施实施率表征为“国-民分化”趋势,国央企仍存在较大的激励空间。

图20:2015-2023年各类激励方式实施数
来源:wind

图21:股权激励政策历年实施率
来源:wind
讨论
我国国有企业除了作为市场经济竞争主体追求营利之外,还承担者社会责任、民生扶持、维护金融系统稳定等重要任务,不能用单一财务性指标来看待国有企业发展,必须立足于中国实际国情综合看待。关于国企改革的路径选择,应当综合分析企业的行业属性、技术需要、自身特点,具体企业具体分析,对于应该积极参与市场化竞争的国企,要稳步推进市场化改革。