RRS
RRS
ENGLISH
首页
关于FDDI
简介
历任院长
院领导
院董
战略合作伙伴
联系我们
加入我们
团队
国际顾问
高级顾问
专职研究员
客座教授/研究员
特邀研究员
访问学者
博士后团队
运营团队
研究
研究领域
研究中心
研究成果
FDDI观点
FDDI观察
复旦智库
海外日记
论坛
大学智库论坛
上海论坛
中德莱布尼茨论坛
智库思享汇
动态
新闻
媒体
活动
视频资源
通知公告
活动预告
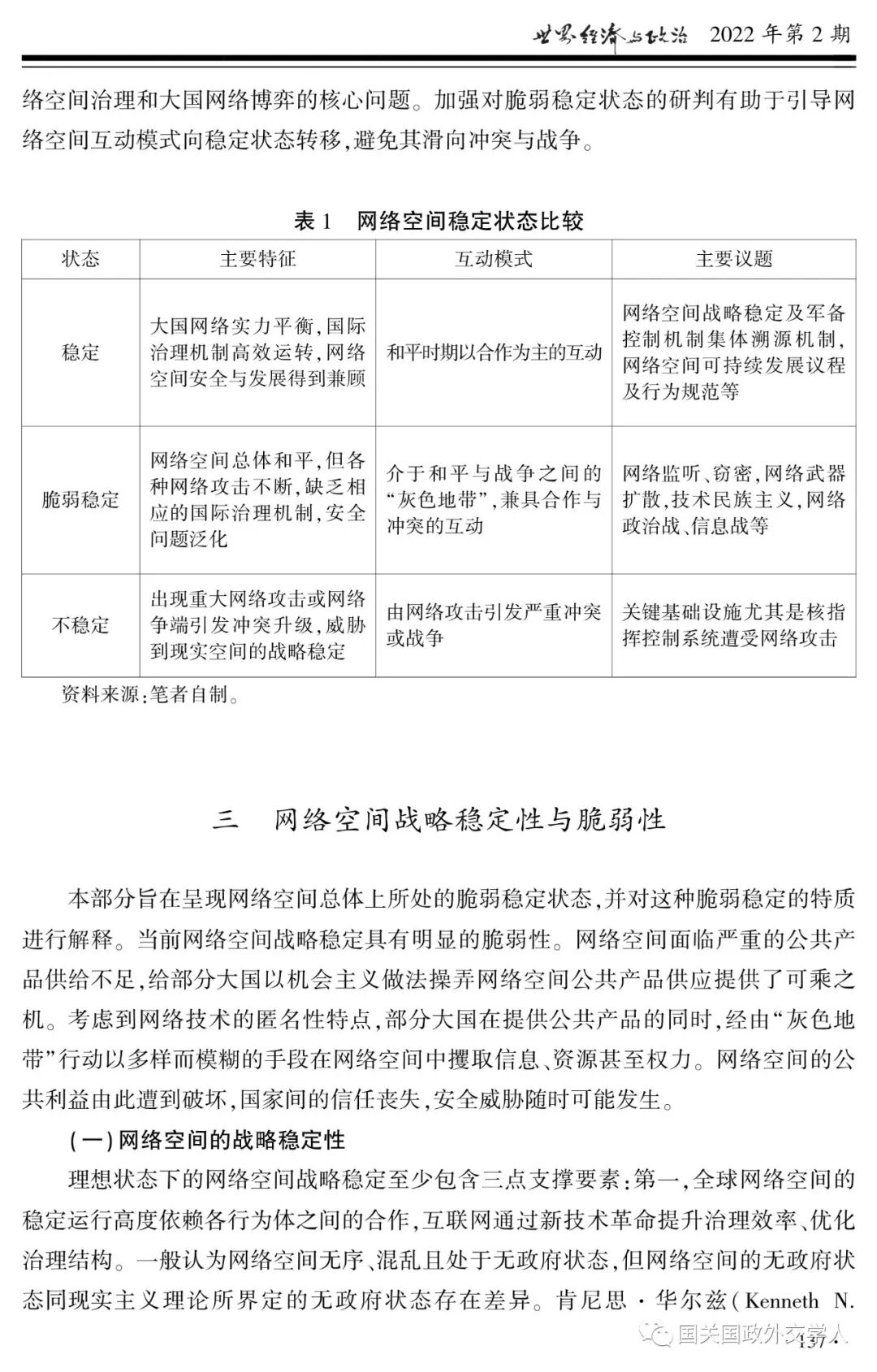
全球网络空间的脆弱稳定状态及其成因
作者:江天骄
发布时间:2022-03-17 12:32:10
来源:《世界经济与政治》2022年第2期
+收藏本文
学人简介
:
复旦发展研究院、复旦大学网络空间国际治理研究基地主任助理