作者:于玥 朱古力 燕赤霞 发布时间:2026-01-07 14:17:02 来源:复旦中美友好互信合作计划+收藏本文
引言
2026年1月3日凌晨,美国总统唐纳德·特朗普宣布对委内瑞拉发动特种军事行动,委内瑞拉总统马杜罗及其夫人在行动中被俘并将被带离委内瑞拉,并将在纽约南区联邦地区法院接受起诉。在公告中,特朗普宣称美国将“暂时管理委内瑞拉”,并打击跨国毒品贩运、所谓的“毒品恐怖组织”以及恢复该国“民主与法治”。在2026年开年之际,特朗普政府以悍然采取军事行动逮捕一主权国家元首开局,为自己第二任期的第二年早早标记惊天注脚,也激起左右邻国、东西半球间舆论的大哗与惊诧。特朗普政府抓捕马杜罗并非单一事件,显示其以“恢复美国在西半球的霸主地位”的思路与决心,明确推进其新版国家安全战略、意图重塑拉美地缘政治格局。事件事发突然,仍在不断发酵、拓展外延,向国际社会释放出以强权凌驾规范的错误信号,或引发全球范围内对国际秩序的信任危机,激化地缘摩擦风险。
01
在美国内部,对特朗普政府抓捕马杜罗的反应是明显分裂的。共和党阵营整体持支持态度,将该行动解读为对毒品泛滥、恐怖主义威胁以及所谓“流氓政权”的必要且果断的遏制举措。特朗普政府的支持者迅速为行动辩护,将其放置于所谓的“国家利益与安全”框架下。国务卿马尔科·鲁比奥等人声明,马杜罗不是合法选举产生的总统,而是“卡特尔·德尔·索尔(Cartel de los Soles)”的毒贩头目,对美委之间大规模毒品走私和官商腐败难辞其咎。众议院议长、路易斯安那州共和党人迈克·约翰逊表示,“尼古拉斯·马杜罗多年来将非法毒品和暴力贩毒集团成员输送到我们国家,对数十万美国人的死亡负有责任——这些罪行已在美国法院得到正式起诉并依法签发了逮捕令——而今天,他见识到了什么叫问责”,“特朗普总统把美国人的生命放在首位,在他人失败之处取得成功。在他的领导下,美国将不再允许犯罪政权通过制造混乱和破坏来牟利。”俄亥俄州共和党参议员、哥伦比亚裔美国人伯尼·莫雷诺则称这次行动“改变了拉丁美洲未来一代人的走向”。

2026年1月4日,特朗普在海湖庄园发表讲话,宣布成功逮捕委内瑞拉总统马杜罗及其夫人。来源:白宫
对马杜罗“重拳出击”甚为贴合佛罗里达州共和党人的“胃口”,他们也是对逮捕马杜罗最积极的支持者。佛罗里达州拥有全美最多的委内瑞拉裔移民人口,普遍持反马杜罗立场,佛州共和党人此前数周也一直呼吁特朗普政府应对委内瑞拉采取强硬行动。共和党众议员卡洛斯·吉梅内斯称赞此次袭击是“在西半球相当于柏林墙倒塌的事件......对于大多数委内瑞拉、古巴和尼加拉瓜流亡者来说,今天是意义非凡的一天”。参议员里克·斯科特在X上发帖称赞:“由于特朗普总统的领导,美国和我们所在的半球更加安全了。”众议院外交事务委员会主席、佛罗里达州共和党人布莱恩·马斯特将该行动定性为“特朗普总统在保卫本土安全、整治美国‘后院’方面取得的又一场胜利”:“毒枭和恐怖分子将不再能够在我们的半球肆意活动,毒品和非法移民也不会继续流入美国。”

兼任代理国家安全顾问的国务卿马尔科·鲁比奥是特朗普政府对委内瑞拉战略的主要设计者。来源:POLITICO
值得一提的是,被认为是主导了美对委高压政策的国务卿鲁比奥正是出身于佛罗里达州,出身于古巴移民家庭,在南佛罗里达的委内瑞拉与古巴流亡社群中拥有较强影响力,而正是这一关键选民群体,曾在其赢得佛罗里达州议会席位及美国参议院选举中发挥重要作用。长期以来,这些社群始终强烈主张推动马杜罗政权下台。在此背景下,促成马杜罗下台,将显著巩固并提升鲁比奥在上述流亡选民群体中的政治声望,同时有助于增强共和党和鲁比奥本人在2026中期选举甚至2028大选中的选民基础。据POLITICO透露,国会山部分共和党议员已在政治层面为此进行辩护,认为相关行动将有助于他们在中期选举中重新巩固并争取委内瑞拉裔、古巴裔以及其他族裔选民的支持;在他们看来,鉴于上一年中因经济表现和移民政策,特朗普及共和党在拉丁裔选民中的支持率正面临下行压力,而抓捕马杜罗被视为扭转这一不利趋势的重要政治抓手。

参议员里克·斯科特在X上发帖称:“委内瑞拉和拉丁美洲迎来了新的一天。”来源:POLITICO
共和党内部虽洋溢着鹰派乐观,也不乏隐忧与批评。部分共和党建制派认为军事行动没有通过国会授权,而是直接通过行政命令贯彻特朗普个人意志,缺乏明确的“战争授权”,且易引发意料外的政治后果。内布拉斯加州共和党众议员唐·培根(Don Bacon)以在国防议题上立场强硬、频繁就国家安全问题发声著称。虽然其对抓捕马杜罗的做法表示支持,但同时也表达了谨慎态度,担心这一行动可能被美国的对手解读为纵容或放大其军事扩张意图的“绿灯”。
相对而言,民主党则将批评重点放在程序争议上,认为特朗普政府在决策过程中有意弱化甚至规避国会的宪法性角色,不仅缺乏事前协商,也未能提供充分证据证明存在迫在眉睫的国家安全风险,从而使军事行动在程序上“站不住脚”。

2026年1月3日袭击当日,委内瑞拉最大的军事基地Fuerte Tiuna起火。来源:法新社
建制派民主党人敏锐捕捉到,特朗普抓捕马杜罗的耀武扬威,实则暴露了白宫在未获国会授权的情况下推进军事行动,且对这一突发行动可能带来的政治、法律与安全后果显然准备不足,由此相继发表声明,对特朗普展开强烈抨击。参议院少数党领袖查克·舒默指出:“本届政府曾三次向我保证,不会在委内瑞拉推动政权更迭或采取军事行动。事实证明,他们并未对美国人民坦诚相待。特朗普所谓‘接管委内瑞拉’的设想,理应让所有美国人感到不安。美国社会曾经经历过类似情形,并为此付出了极其沉重的代价。”众议院少数党领袖哈基姆·杰弗里斯则更为直接地将此举与美国近年为追求政权更迭所付出的高昂代价相对照,强调这些行动不仅消耗了巨额纳税人资金,也造成了美国人员的生命损失。他警告称:“正如伊拉克和阿富汗的惨痛经验所表明的那样,推动一个地区实现真正的安全与稳定,远非单纯依靠军事力量所能完成。”
进步派民主党人强烈批评抓捕马杜罗的行为动机和政治意义,认为没有国会授权就对另一主权国家发动攻击,是对美国宪法与国际法的背弃。纽约市市长马姆达尼批评特朗普忽略了美国广大民众对干预战争的深刻厌恶情绪,并可能重蹈越战覆辙。民主党内著名左派新秀、众议员亚历山大·奥卡西奥-科尔特斯(AOC)认为所谓“反毒品行动”只是掩饰对油气资源和政治控制的企图,讽刺性地指出,如果真如特朗普所称是为解决毒品问题,美国政府没有理由把矛头针对委内瑞拉,同时豁免了墨西哥、哥伦比亚等同样参与毒品交易的美洲国家。

纽约市长佐兰·马姆达尼在1月3日的发布会上表示,他已与特朗普通话,并批评了委内瑞拉总统尼古拉斯·马杜罗被捕一事。来源:纽约时报
美国法学界更严肃地指出,抓捕一国现任领导人违反长期确立的国际法原则,特别是《维也纳外交关系公约》和习惯国际法中关于国家元首的豁免权。美国的做法可能在全球范围内制造危险的先例,破坏国际法的稳定性。美国战略研究机构的一位资深法律顾问称:“无论我们如何评判马杜罗的合法性,他作为现任国家元首应享有基本的国际豁免权。”耶鲁大学法学院教授张泰苏在社交媒体上沮丧评价:“国际法不是死于今日,而是要么就死了很多年了,要么就从来没活过。我倾向于后者。”
在美国民间,委内瑞拉裔选民的态度和其他选民产生分裂。联合国数据显示,至少有790万委内瑞拉人因安全或生活条件问题离开本国,其中部分流向美国佛罗里达州。这里大部分委内瑞拉和古巴裔移民都反对马杜罗政权。在迈阿密等地,部分委内瑞拉裔美国人对马杜罗倒台表现出复杂的情绪。一方面是马杜罗倒台终于实现的兴奋,另一方面是对委内瑞拉后续局势动荡的担忧。一些社区民众在街头支持反对派运动领袖、2025年诺贝尔和平奖得主、委内瑞拉反对派玛丽亚·科里纳·马查多高呼“自由”,但也有声音对美国直接军事介入表示谨慎。同时,美国华盛顿、纽约、波士顿等多地民众走上街头反对特朗普对委内瑞拉的干预。人群聚集在白宫外、时代广场等地,高呼“不要再为石油流血”“美国停止干涉委内瑞拉”,手举“不要对委内瑞拉开战”等口号进行游行。当地活动人士发表反对军事行动的演讲。

示威者在芝加哥向特朗普大厦进发。来源:纽约时报
02
整体上来说,拉美国家领导人对此事的表态呈现出非常明显的意识形态分野。现由左翼政府执政的国家,如巴西、智利等国均谴责美国此次军事干预行动,明确指出美国侵犯了委内瑞拉的主权。而如阿根廷等由右翼政府执政的国家,则大都对美方行动表示支持。
巴西、哥伦比亚对美方行动的反对,除了承续执政党一贯的立场倾向以外,还有可能是出于美国干预本身的不信任,以及对委内瑞拉外溢效应的担忧。面对美国强势干预,部分拉美国家对这样的历史剧本十分熟悉。以巴拿马为例,1989年1月3日——正是马杜罗被捕的同一天——巴拿马国家领导人诺列加被美国方面抓捕。诺列加曾长期为CIA效力,但在与美国决裂后被老布什政府下令推翻。诺列加最终投降并被押往美国,接受贩毒等罪名的审判。古巴、尼加拉瓜、哥伦比亚、智利等国也曾在不同时期受到过不同程度的美国强势军事干预,致使国内政权更替。

曼努埃尔·诺列加。来源:路透社
委内瑞拉的陷落使拉美各国倍感唇亡齿寒之势,尤其是此前长期受到特朗普口头威胁的国家领导人。1月3日海湖庄园新闻发布会上,美国国务卿马可·鲁比奥和特朗普表示,美国政府下一步可能会开始针对古巴政府“我认为古巴将成为我们最终要谈论的问题,因为古巴现在是一个失败的国家,一个非常失败的国家,我们想帮助人民。”。抓捕马杜罗后,特朗普又抨击了哥伦比亚的古斯塔沃·佩特罗(Gustavo Petro)和墨西哥的克劳迪娅·辛鲍姆(Claudia Sheinbaum)等其他拉美国家的领导人,指责哥伦比亚领导人有“可卡因工厂”,并威胁美国的行动目标“下一个可能是他”,还表示“必须对墨西哥采取行动。”
另一个被美国长期针对的国家集团是古巴、尼加拉瓜、委内瑞拉。三国内政立场、外交处境相似,在内部的反美、反霸权政治倾向和外部面临长期制裁和外交孤立的背景下,结成了紧密的政治联盟。在三国关系中,委内瑞拉长期扮演通过优惠能源协议向古巴和尼加拉瓜供给资源;古巴则以其在医疗援助回馈委内瑞拉;尼加拉瓜在地区组织与外交场合中,与古巴、委内瑞拉保持立场一致,形成政治背书。虽然三国互惠关系在现实中并不完全对称,但在美国政治话语中,它们被刻意整合为一个政治集团,反过来促使三国在外交与安全层面进一步抱团取暖。因此,在委内瑞拉事件中,两国都对美国行径表示明确反对。对于应对委内瑞拉难民事宜,根据半岛电视台报道,哥伦比亚境内大概有300余万名委内瑞拉移民与难民。哥伦比亚国防部也表示,已在哥委边境城市库库塔(Cucuta)启动指挥中心,以应对可能出现的难民潮。

表一 拉美主要国家领导人对委内瑞拉局势的表态汇总

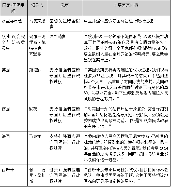
表二 欧洲主要国家领导人对委内瑞拉局势的表态汇总
自2019年委内瑞拉政治危机以来,欧盟便不承认马杜罗执政的合法性。因此,欧洲国家的表态都首先提及了马杜罗政权的所谓“非法”性质,对政权迭代持欢迎态度。但微妙的是,大多数欧洲国家在未明确表达对美国军事干预是否支持的前提下,都强调了委内瑞拉后续政权的过渡需要遵守国际法,且实现和平民主的过渡。综上所述,拉美国家根据其执政党左右光谱,对美国军事干预委内瑞拉作出了相对两极化的表态。欧洲国家的表态看似与美方均持支持马杜罗下台的立场,却在军事干预和随后政权更迭的安排等议题上呈现出和美国截然不同的态度。
03
在1月3日海湖庄园的记者会上,特朗普公开称美国将“暂时管理(run)委内瑞拉”,并打击跨国毒品贩运、所谓的“毒品恐怖组织”以及恢复该国“民主与法治”。然而,如何“管理”(run)委内瑞拉,直至其实现安全过渡,特朗普并未给出明确的暂管期限,并含糊表示何时将委内瑞拉交换给委内瑞拉人由美国决定。特朗普政府似乎希望通过委内瑞拉副总统罗德里格斯间接控制委内瑞拉,而不是像在阿富汗和伊拉克那样直接占领。对于具体执政管理团队的安排,特朗普表示其正在指定具体人选。在随后被问到反对党领袖马查多是否会参与时,特朗普持否定态度,认为她在委内瑞拉国内“没有足够的支持和威望”相对反对党领袖,特朗普更倾向于委内瑞拉副总统德尔西·罗德里格斯展开合作。特朗普称已安排罗德里格斯和国务卿鲁比奥通话,并提到通话中罗德里格斯表示会做一切美国需要她做的事。
值得玩味的是,在记者会开头的讲话上,特朗普便已对所有委内瑞拉政治人物发出威胁“美国的要求得到完全满足之前,美国保留所有军事选项。委内瑞拉的所有政治和军事人物都应当明白,马杜罗的下场也可能发生在他们身上。”且马杜罗被捕本身,也强烈暗示委内瑞拉政权高层内部已经有人参与了合作,这极可能达成了某种利益交换,并对潜在可能进行事实性反美的委内瑞拉政治精英形成震慑。
总体而言,这一安排的政治逻辑在于:以“可交易的代理人”替代“不可控的政治盟友”。对特朗普而言,反对派领袖即便亲美,也可能在国内政治与压力下产生“反弹”;而来自体制内部、掌握行政与安全资源的核心人物,反而更可能在“现实力量对比”下服从美方压力,从而能帮助美国实现其利益。

一艘油轮 Evana 停靠在委内瑞拉卡韦略港的 El Palito 港口。来源:美联社
特朗普还强调了暂管时期美国对委内瑞拉油气资源的攫取。他特意提到,美国大型石油公司将前往委内瑞拉“我们将让美国那些规模庞大的石油公司,它们是全球最大的石油企业——投入数十亿美元,维修严重破败的石油基础设施,并开始为国家创造收益。”鲁比奥在接受NBC节目采访时则说:美国不需要委内瑞拉的石油,美国石油就够多了。
在记者会上,特朗普宣称抓捕马杜罗渊源“门罗主义”(Monroe Doctrine)但又不限于此,“他们现在称之为‘唐罗主义’(Donroe Doctrine)。美国在西半球的主导地位将永远不会再受到质疑。”1823年,美国总统詹姆斯·门罗在国情咨文中提出“美洲事务由美洲国家自行处理”的主张,由此奠定了后来被称为“门罗主义”的对拉美政策基本框架,并长期塑造着美国的西半球地缘战略观念。特朗普第二任期开始后,将强化对西半球的掌控力作为外交政策的重点,强调重新把南北美洲巩固为美国切实的势力范围。《纽约时报》首次在相关报道中将特朗普名字中的“Don”与“门罗主义(Monroe Doctrine)”拼合,创造了“唐罗主义(The Donroe Doctrine)”。这一概念也颇得特朗普本人的欢心。
但相对门罗主义,“唐罗主义”的升级之处在于:它不仅要求域外势力退出,更要求拉美国家在安全、金融与资源三个层面进入美国设定的“可控秩序”。换言之,“暂时管理(run)委内瑞拉”可能并非一句临时性的政治口号,而是带有清晰执行意图的地缘治理方案。而这一方案的执行过程可能会形成三重挤出效应:在安全层面,美国会以缉毒、反恐、边境治理为名强化对地区安全架构的主导权,压缩域外力量的安全合作空间;在金融层面,美国通过制裁、结算、债务重组与援助条件设定,迫使拉美国家在金融命脉上加深与美国绑定,减少与域外国家合作;在资源层面,美国则希望通过其企业掌握当地的油气资源,从而破坏其他外部经济力量的合作布局。
本次美国抓捕马杜罗显然带有这种为该战略“先行一步”的意味,释放一个颇为危险的信号:当大国认为自身安全与利益足够重要时,便可不顾国际秩序、国际法擅自行事,以国际法为基础的国际秩序该如何起到有效约束。
由此,美国此次军事干预后的委内瑞拉,则会成为一个重要样本:它将检验“唐罗主义”究竟会使得其干涉的拉美国家采取一种更可控的治理模式,还是推向长期政局不稳的深渊。前者可以被概括为“阿根廷化”路径——在美国及美国主导的国际组织的压力下,在经济上被迫进行长期结构性调整:财政紧缩、货币稳定优先、关键行业私有化外资化、债务重组;后者则是“阿富汗化”路径:若“间接托管”无法建立最低限度的统治合法性,委内瑞拉可能滑向类似美国管制下阿富汗的困境——充斥地方武装、毒品贸易依旧猖獗、本土势力和美国扶植代理人政治冲突剧烈。

来源:华尔街日报
结语
对于拉美国家而言,与其说“唐罗主义”说悬在拉美国家头顶上的“达摩克利斯之剑”,更像是马上落地、但不知道何时落地的“第二只靴子”。正如智利总统博里奇所谴责的那样“今天是委内瑞拉,明天就可能是任何一个国家”。抓捕马杜罗并非偶发的单一事件,而更像是在新的国际格局下,美国开启新形式地缘扩张的试水与宣示。
更值得警惕的是,本次军事干预委内瑞拉,未必意味着特朗普政府在全球竞争中把战略重心完全转回西半球;相反,美国可能希望在一个地理上更接近、行动成本更可控、收益更可兑现的区域,实现对美国国家能力与威慑可信度的彰显,向外界证明美国仍能在涉及其关键利益的领域通过特种军事行动一锤定音。
而相较于抓捕行动引发的短期震荡,特朗普政府的悍然行动更指向对战后国际秩序的拆解:当大国行动先于达成国际社会共识的强权逻辑回潮,国际法与多边机制的约束力将进一步被削弱。站在历史的十字路口,现行以国际法为基础建立的国际秩序,又能否经得住来自现实的冲击与叩问?