作者:金融研究中心 发布时间:2024-11-22 15:53:43 来源:复旦发展研究院+收藏本文
2024年11月13日晚,第204期“金融学术前沿”报告会在复旦大学智库楼209会议室举行。本次时事报告主题是“金融机构的合并重组风潮”,由复旦发展研究院金融研究中心(FDFRC)组织举办,中心主任孙立坚教授主持,报告人为孙教授研究团队成员毛晨宇。本文根据报告内容、公开材料以及现场讨论,从热点回顾、热点分析、专家解读以及深入讨论等几方面展开。
01
热点回顾
近些年,伴随着我国证券市场的发展,我国证券业经历了不断规范和发展壮大的历程。中央金融工作会议指出,要大力提高上市公司质量,培育一流投资银行和投资机构。2024年3月,证监会发布《关于加强证券公司和公募基金监管加快推进建设一流投资银行和投资机构的意见(试行)》,支持头部机构通过并购重组、组织创新等方式做优做强。2024年4月,新“国九条”发布,支持头部机构通过并购重组、组织创新等方式提升核心竞争力。例如,11月5日,上海市人民政府网站发布相关批复同意国泰君安与海通证券合并重组。
不仅仅是券商,未来几年,所有类型的金融机构,预计都将加速合并、淘汰,我们可能正在迎来金融机构合并的大时代。尤其关注中小银行,特别是农村中小银行的整合进程。例如,江西农信社近期发布《关于组建江西农村商业联合银行股份有限公司的公告》,决定取消江西省联社法人资格,在江西省联社基础上启动组建江西农村商业联合银行股份有限公司(暂定名,下称“江西农商联合银行”)。江西农商联合银行成立后,原江西省联社的业务、资产,以及债权债务等权利义务均由江西农商联合银行承接。可以理解为原来江西省内86家农商系统的法人机构,要合并为一家。
监管政策推动金融机构合并主要是为了维护金融体系的稳定性、提升服务效率,以及促进金融业的健康发展。
券商在当前市场环境下进行合并,通常是为了提升竞争力、优化资源配置、降低风险和适应监管要求。近年来中国证券行业面临市场竞争压力加大、行业集中度提升的趋势,合并重组成为应对挑战的一种重要方式。

图表1:近期部分券商并购重组事件交易金额及估算 PB
资料来源:公司公告,证监会,上海证券报,Wind
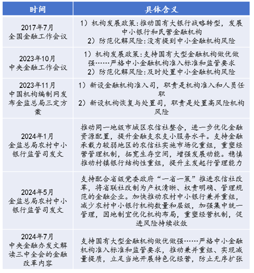
自2023年中央一号文件中提出,要“加快农村信用社改革化险,推动村镇银行结构性重组”以来,中小银行改革重组工作加快推进。在2024年金融监管总局部署的八大重点任务中,全力推进中小金融机构改革化险被置于首位。同时今年5月底,国家金融监管总局农村中小银行监管司发布文章,阐述推进农村中小银行改革化险的最新思路,即“推动农村中小银行兼并重组减量提质”、“减少农村中小银行机构数量和层级,加强集中统一管理”。并且近年来,多个省份陆续按照“一省一策”的原则,以及 “淡出行政管理职能,强化服务功能”的改革要求,加快推进省联社改革工作。

图表2:新一轮金融改革强调要推动中小银行兼并重组
资料来源:公开资料整理
在2022-2023年,银行数量的减少速度有所加快。2018年和2019年,银行数量分别增加了32家和3家,主要是由于新型农村金融机构的增长。然而,从2020年开始,银行数量开始逐渐减少,到2022-2023年,这一下降趋势变得更加明显。
按类型划分,2018-2023年间,国有大行和股份行的数量保持不变,而农合机构减少了131家,新型农村金融机构增加了44家,城商行减少了9家,其他类型的银行增加了6家。农合机构的数量在过去六年中持续减少,主要原因是农信社在改制为农商行的过程中,通常伴随着银行的合并。
新型农村金融机构的数量在2018年显著增加,主要是因为当时银监会发布文件,鼓励设立村镇银行,以弥补农村金融网点覆盖不足的问题。但自2020年底银保监会指出部分村镇银行已恶化为高风险机构后,这类新型农村金融机构的数量开始趋于下降。

图表3:2023 年末各类商业银行法人数量
资料来源:金监总局网站,平安证券研究所

图表4:2018-2023 年银行法人数量变化情况
资料来源:金监总局网站,平安证券研究所
热点分析
国际上曾有许多类似的经验,尤其是经济下行期的金融机构合并案例,非常值得我们借鉴学习。
1. 摩根士丹利与迪安·维特合并(Morgan Stanley & Dean Witter)
背景:1997年,摩根士丹利(Morgan Stanley)和迪安·维特(Dean Witter)在金融市场波动中合并。摩根士丹利以投行业务为主,迪安·维特则以零售业务见长。两者的合并被视为在经济下行期抗风险和多元化发展的举措。
经验:
多元化优势:合并后,公司拥有更为全面的业务结构,平衡了机构与零售业务的风险,使其在市场波动中有更强的抵御能力。
资源整合:合并使摩根士丹利扩大了客户基础,提升了市场覆盖率,同时有助于降低运营成本。
教训:尽管合并后公司规模显著扩大,但文化差异带来的整合挑战显著,对员工和业务线的磨合要求很高。
2. 瑞士信贷与第一波士顿合并(Credit Suisse & First Boston)
背景:1988年,瑞士信贷(Credit Suisse)收购了第一波士顿(First Boston),以增强国际投行业务的影响力和抗风险能力,迎接即将到来的市场低迷。
经验:
全球化布局:合并使瑞士信贷在欧美市场中获得更高的投行地位,显著扩展了国际业务。
提升竞争力:第一波士顿的投资银行业务与瑞士信贷的私人银行业务相互补充,为公司在经济下行期间提供了多条收入线。
教训:整合过程中,由于内部管理层冲突和不同业务模式的磨合问题,合并后公司经历了较长的适应期。
3. 摩根大通与贝尔斯登合并(JPMorgan Chase & Bear Stearns)
背景:2008年金融危机中,贝尔斯登(Bear Stearns)面临流动性危机,最终被摩根大通(JPMorgan Chase)收购,成为金融市场应对危机、稳定市场的重要案例。
经验:
政府支持:该合并得到了美国联邦政府的支持,减轻了摩根大通的负担,这一模式在经济下行时期为大银行提供了风控的稳定保障。
整合效率:摩根大通成功地整合了贝尔斯登的业务和客户,使合并后的业务板块和管理模式更加一体化。
教训:政府支持尽管增强了信心,但也带来一定的政策风险;摩根大通需面对来自监管部门的长期监控和风险披露。
4. 野村证券收购雷曼兄弟亚太业务(Nomura & Lehman Brothers)
背景:2008年金融危机中,雷曼兄弟(Lehman Brothers)破产,野村证券(Nomura)趁机收购了其在亚太地区的业务。此举被视为日本证券公司在全球市场的一次扩展。
经验:
市场扩展:收购为野村证券带来了重要的国际客户资源,并将其业务扩展到了北美和欧洲,增强了全球竞争力。
人才引进:雷曼兄弟的团队为野村带来了丰富的国际投行经验,有助于推动日本券商国际化。
教训:后续因文化差异和业务模式的冲突,整合过程艰难,野村在整合过程中也面临高昂的成本和管理难题。
根据上述案例做出一些总结:
多元化布局和规模效应:经济下行期,金融机构合并能够增强抗风险能力,通过不同业务板块分散风险,扩大客户群体和市场覆盖。
整合挑战:上述合并案例表明,在金融危机或经济下行时期,整合过程中的文化差异、管理难题和协同效应往往成为主要挑战。
政策支持和市场适应性:政府支持的合并可能在危机中有效稳定市场信心,但合并后的长期管理仍依赖稳健的内部协同和适应性发展战略。
在经济下行期,券商等金融机构普遍经历数量下降,行业集中度提高,例如,战后初期日本证券市场每年新增证券公司数量少于退出证券公司数量,部分券商被合并或主动合并。1961年“证券萧条”后,券商数量逐步收缩。证券行业以山一证券、野村证券、日兴证券和大和证券组成的的四大寡头格局初步建立。行业集中度的提升,有利于提高国际竞争力、减少过度竞争、优化资源配置、提高抗风险能力。

图表5:1949-1968年日本证券行业公司数量
资料来源:大藏省证券局年报
伴随着“分业经营”、“综合治理”和“一参一控”几轮重磅政策出台,以及证券公司做大做强需求,我国证券行业在1995-2002、2004-2006、2008-2010、2012-2020年间出现了四轮并购重组热潮。
第一次并购浪潮(1995-2002):混业向分业经营转变
通过一系列法律法规推进银行、证券、保险、信托分业经营,多家银行和信托的证券部门被券商收购。例如,1993年广东发展银行成立广发证券并逐步吸纳银行营业部,2000年银河证券整合工行、农行等银行的证券业务成立。
第二次并购浪潮(2004-2006):综合治理化解经营风险
由于客户保证金挪用等风险问题,监管进行整顿。多家高风险券商被托管或收购,头部券商也参与整合,如建银投资收购南方证券,中信证券收购金通证券等。
第三次并购浪潮(2008-2010):“一参一控”解决同业竞争问题
为解决同业竞争,规定同一控制人最多控股一家券商,汇金、建银等通过股份转让实现合规。2016年中金公司合并中投证券,申银万国与宏源证券也在2015年合并。
第四次并购浪潮(2012-2020):做大做强需求驱动市场性并购逐渐增加
证券行业为提升竞争力展开市场化并购,目的是业务互补和全球扩展。例如,中信证券收购广州证券和香港里昂证券,东方财富收购西藏同信证券,取得证券业务牌照。
此次国君海通合并为新“国九条”实施以来头部券商合并重组的首单,合并后资产规模或将跃居行业第一。
国泰君安与海通证券同为上海国资委旗下重要头部券商,双方合并在股东、文化层面的阻力相对较小。双方均为综合型头部券商,资产规模均位于上市券商前5、乃至前3,但由于国际子公司等风险事件影响,2022年以来海通证券利润排名有所下滑,增速落后于同业。
2024年9月5日,国泰君安与海通证券发布筹划重大资产重组的停牌公告,公布计划吸收方式为国泰君安向海通证券全体A股(H股)股东发行A股(H股)股票的方式换股吸收合并海通证券,并发行A股股票募集配套资金。10月9日,双方董事会审议通过并发布交易预案,公布海通证券与国泰君安换股比例为1:0.62,同时国泰君安向控股股东国资公司发行A股配套募资不超过100亿元,并宣布复牌。定价基于A股股票交易均价,海通证券与国泰君安换股比例为1:0.62,对应海通证券PB0.69倍。11月5日,上海市人民政府网站发布相关批复同意此次合并重组。
预计双方合并后,规模可跃居行业第一,部分区域布局、牌照资源也将得到互补。本次合并重组后,新主体“国君+海通”的净资产/营业收入/归母净利润在行业中排名将位列第1/第2/第2位(以24H1数据简单相加)。
展望后续,对国君海通并购重组前景的预期较为乐观。
1. 国泰君安经营稳健,合并有利于经营效率的提升
国泰君安各项业务布局均衡且稳居行业前列,而海通证券在投行业务、内部管理、风控合规方面近期面临较多风险事件,除了监管推动通过并购重组打造航母级券商,或许也是本次合并案例发生的重要原因之一。从资产回报率来看,近年国泰君安也远超海通证券,22/23/24H ROE(年化) 国泰君安分别为7.6%、5.8%、6.0%,海通证券为4.0%、0.6%、1.2%。两者合并有利于将国泰君安优异的管理经验应用于海通证券,从而提高海通证券经营效率。具体分业务看:
财富管理业务:合并后市场份额将超过华泰证券,增强在珠三角、京津冀等地区的网点布局。两家券商股基交易额合计市占率达8.21%,高于华泰证券的7.74%。国泰君安和海通网点分布全国,但长三角占比高,合并有望提升珠三角、京津冀等发达地区的覆盖广度。此外,国泰君安具基金投顾牌照,海通具有基金评价牌照,资源可互补。
投行业务:海通证券科创板IPO业务占优,国泰君安债券承销业务占优。2023年海通IPO承销额466亿元,国泰君安债券承销1.02万亿元,合并将加强双方在IPO与债券承销方面的能力。
交易业务:国泰君安机构业务领先,资产托管、PB业务等均有优势;海通证券基金做市业务突出,覆盖450只主做市基金。国泰君安是场外期权一级做市商,海通为二级,存在互补潜力。
资产管理业务:国泰君安资管能力较强,资管规模5870亿元,远超海通的782亿元。公募基金方面,国泰君安控股华安基金,海通控股海富通、参股富国基金,但需符合“一参一控”政策,未来可能需整合牌照。
2. 国泰君安在合并重组整合方面颇具经验,将有利于合并后重组进展
国泰君安本身由大型券商国泰证券、君安证券合并而来,在并购重组方面颇具经验。国泰证券与君安证券均是国内成立较早的全国性大券商,在市场份额中排名处于前列。特别是君安证券,在1998年因风险事件监管推动了两家公司合并。国泰君安在重组整合方面的经验将有利于合并后重组进展。
从市场反应看也是如此。
早于2024年6月13日上海市委书记调研国泰君安总部时,就有关于国泰君安与海通证券的合并传闻传出。随着对调研的认知逐步清晰和统一,次日午盘开始,市场在股价上加速price in两者的合并预期,两者股价均一路走高,国君收涨4.79%,海通一度涨停,最后收涨8.7%,也带动了非银板块午后加速反弹,冲高成为全日涨幅第二的板块。
10月10日,宣布合并重组后的国泰君安和海通证券正式复牌。复牌首日,两家公司的股价均表现出色。截至11月5日收盘,国泰君安A股收报19.8元,上涨2.8%;港股收报12.46港元,上涨5.77%。海通证券A股收报12.13元,上涨3.76%;港股收报7.07港元,上涨4.28%。
这一市场表现不仅反映了市场对于此次合并的积极预期,也彰显了投资者对于合并后存续公司未来发展的信心。投资者们普遍认为,此次合并将使得存续公司在资本实力、业务规模、市场竞争力等方面得到显著提升,从而为其未来的业绩增长提供有力的支撑。
虽然上述的合并重组预计将会带来许多益处,但也有可能带来一些消极影响。除了整合中可能遇到的困难,以及公司可能会面临的由客户不适应与服务质量波动引起的客户流失,以及内部资源过度集中可能带来的决策效率、灵活性创新性受限外,从社会层面看,大型券商合并可能带来的负面影响有:
就业压力:合并可能导致裁员和岗位重叠,增加就业压力,并引发人才流失。
行业多样性减少:市场集中度提升可能压缩中小券商生存空间,降低市场活力和创新能力。
中小投资者利益受损:信息不对称可能加剧,合并引发的市场波动也可能影响中小投资者信心和收益。
风险集中和监管挑战:风险集中在少数大型券商中,若出问题可能波及整个金融市场,同时增加了监管难度。
地方经济融资受限:合并后大型券商可能更关注中心城市,减少对地方小微企业的金融支持。
社会信任度降低:合并带来的市场垄断感可能增加公众对金融业的不信任感,加剧财富分配不均。
而券商并购正在走深走实。市场普遍认为,同一国资大股东或实控人旗下的券商、同地域内的上市券商与非上市券商、部分券商通过并购优化地理布局和牌照不足,已经成为目前券商并购的三条主线。在政策鼓励下,未来券商市场集中度提升是大势所趋。
同一国资大股东或实控人旗下券商的整合:许多券商并购案例涉及同一国资控股或实控的多家券商,因股东关系清晰、整合流程简便,这种整合有助于减少管理成本和风险,实现资源的集中管理和业务协同。
同地域内上市券商与非上市券商的整合:部分券商通过并购本地的非上市券商,优化地域布局和业务互补性。例如,西部证券收购国融证券,旨在拓展东部市场,这种整合有助于提升市场渗透率并降低竞争风险。
通过并购优化牌照和补充短板:一些券商通过并购缺乏特定牌照的中小型券商,增强在特定业务领域的优势。例如,浙商证券通过收购国都证券补足公募基金牌照的短板,这类并购有助于优化整体业务架构和提升市场竞争力。
关于中小银行的兼并重组,日本的经验同样可以作为借鉴。
日本中小银行的兼并重组开始于20世纪90年代的不良贷款危机,并一直持续至今。根据重组动机不同,大致可以分为两个阶段:
1990-2002年:重组主要为援助出险银行。日本监管部门通过提供资金支持、承担不良资产等措施,帮助出险银行。
2002年至今:重组的主要目的是减少过度竞争、提升银行效率。政府放宽并购限制并提供资金支持,以改善银行业环境。
根据并购主体和方式,日本中小银行的重组形式可分为三类:
大型银行收购中小银行:90年代的“护卫船队”模式曾集中大银行收购小银行,但未有效解决不良资产,最终导致破产潮。
中小银行之间的合并:地方银行间合并频繁,通常由资产较大的地方银行收购同一区域的另一家银行。
中小银行联合设立控股公司:规模相近的中小银行共同设立控股公司,并在控股下逐步实现业务整合。
日本中小银行面临过度竞争的背后,很大程度上是由于日本经济增长疲软导致的长期低利率、低息差环境。

图表6:2001年以来日本银行业净息差
资料来源:日本央行
日本的经验表明,通过市场化出清和不良资产处置后,银行业盈利能力逐步回升,2013年后日本再未发生过银行机构的破产处置事件。虽然,兼并可能对贷款客户有一定负面影响,如贷款额度减少或利率上升。不过,根据日本的经验,随着地方性中小银行通过兼并收购等方式逐步化解风险,地区的金融稳定、经济发展以及金融业服务水平都会出现回升。将经验总结归纳为以下几点:
应重视中小银行重组的必要性。
监管部门应推动并提供实际支持。
选择合适的兼并方式,剥离不良资产,避免拖累收购方。
对于银行业竞争度过高的区域,监管机构可以适当提前着手推进兼并重组。
对于出险银行,在风险苗头初现之时,监管部门就应及早介入处置,防止风险扩大。
在并购重组过程中,应妥善处理好相关群体的利益保护。

图表7:1992 年至 2008 年日本银行机构破产数量变化
资料来源:日本地方银行家协会
近年监管不断强调深化金融供给侧结构性改革, 鼓励优质银行、保险公司和其他适格机构参与并购重组农村中小银行。这主要出于防风险的目的,因为银行倒闭会产生较大的连锁反应,形成系统性金融风险,所以鼓励银行合并重组可降低风险暴露带来的负面影响。合并重组的形式主要有吸收合并、新设合并两种:
1. 吸收合并:通过资质较优的银行参股并购其他银行,吸收合并是“大吃小”,一家银行吸收其他银行以合并形式存续,被吸收公司的法人地位不再存在,典型的案例包括中原银行吸收合并洛阳银行、平顶山银行及焦作中旅银行,以及地方城农商行吸收村镇银行;
2. 新设合并:新设合并是新设立一家银行吸收原各家银行的债权、债务,合并各方均丧失独立法人资格,典型的案例包括山西银行、四川银行、辽宁农商行,省内多家银行机构合而为一,形成更大的区域性银行,多家银行开启“抱团取暖”之路。

图表8:央行金融风险监测评估的参评银行数量来看,农信社和农合行数量减少(家)
资料来源:Wind
从银行合并重组的原因来看,可分为银行自身经营(内部原因)和区域金融改革(外部原因)两重原因:
1. 中小银行自身经营方面面临着盈利弱、风险大、资本少的多重困境,主要由自身禀赋和政策影响:①盈利能力弱:中小银行受属地经营限制和地区经济影响,盈利能力转弱。②资产质量差:中小银行政策资源、抵御风险能力差,消化不良的难度较大。③资本补充难:盈利弱+外部融资渠道有限。
2. 区域金融改革:作为区域化险版图的一部分。
有时中小银行的合并重组并非是由于自身原因,而是地区政府出于形成金融合力、更好服务实体经济的考虑。这种合并通常仅限于省内城商行之间的合并,不会突破区域经营的限制,几无国有行、股份行或省外银行参与。
省级城商行首次成立:江苏银行、四川银行、中原银行等。
省级城商行二次合并:比如河南永煤事件加速了中原银行收购另外三家省内城商行。2020年,永煤集团作为高信用等级主体和区域内主要国企,其突发性违约事件加速打破了市场的刚性兑付预期。当地政府具有较强的意愿去合并银行,以便形成金融合力,帮助企业纾困,避免该类信用崩塌的事件再次发生。受该事件催化,中原银行于2022年5月完成了对洛阳银行、焦作中旅银行、平顶山银行共3家城商行的吸收合并。
  
图表9:高风险银行主要出现在城商行、农商行、农合行、农信社和村镇银行
资料来源:央行历年《中国金融稳定报告》

图表10:各省份的省级城商行中总资产规模
资料来源:Wind
至于合并方式,可以看到各类型银行合并方式差异较大,取决于当地监管松紧度、银行实力强弱等。
城商行:省级城商行担纲地方金融资源的整合。多数采用“非省会银行抱团”,其余还有省会城商行升级、直辖市城信社升级模式。
农商行:主要取决于省联社的转型路径,反映当地监管度松紧。
(1)统一法人——省级农商行:适用于金融薄弱省份+直辖市;
(2)两级法人——金融控股公司:仅宁夏和陕西;
(3)两级法人——农商联合银行:适用于农商行数量较多的省份;
(4)多级法人——金融服务模式:仅广东。
村镇银行:主要取决于发起行的类型和资本实力。村镇银行在弥补地区金融空白的同时,也容易反过来被地区“反噬”,其合并重组方式与发起行的管理模式、发起行的资本实力高度相关。发起行的管理模式有:总行单线管理(城农商行为主)、总分行联合管理(股份行为主)、投管行管理(常熟银行、中国银行)。

图表11:省联社改革四种模式
资料来源:公开资料整理
陕西秦农农村商业银行股份有限公司(简称“秦农银行”)是近年来银行合并重组的典型案例之一,同时也是通过金融控股公司模式进行省联社改革的代表。该银行本身由新设合并方式成立,成立后又多次吸收合并中小银行。几次纳新后,该行一方面扩大其自身规模,进一步拓宽营业网点覆盖面;另一方面,也有效化解了部分小银行风险。
秦农银行历史沿革可以概括为三个阶段:
第一阶段:“六合一”。2015年5月28日,秦农银行在西安市原城六区农村信用联合社(雁塔区、未央区、莲湖区、碑林区、新城区、灞桥区)的基础上以新设合并方式成立,成为金融陕军中定位于农商领域的省级银行。
第二阶段:“双线共进”。主要指向了西安市郊县区联社,2017年,秦农银行吸收合并阎良、临潼、高陵三区联社,将长安联社纳入改制范畴,同时全资控股户县(鄠邑)、蓝田、周至三县联社并改制为农商银行。
第三阶段:“拼图渐成”。2021年时,秦农银行完成对长安联社、鄠邑农商行的吸收合并,将其改制为长安支行、大学城支行、航天支行和鄠邑支行。一路走来,行至2024年7月完成的对蓝田农商行及周至农商行的吸收合并,收官之战已近在眼前。
中小银行能够利用内外部资源对不良资产进行处置,有效提升银行风险化解能力;合并重组能够扩大银行规模,提高地方银行的市占率和盈利能力,通过外部资金的注入实现资本的有效扩充。
经济欠发达地区的政府资源薄弱,合并重组实质是引入强资质银行进行帮扶。但“帮扶”过程中需要预先化解存量不良,才可轻装上阵。不良化解的参与方主要有股东、政府、AMC、市场等:
(1)股东注资:一般需要新老股东合力;
(2)政府牵头:若银行不良资产规模较大,当地政府可出面以优质资产进行置换;
(3)AMC参与:针对一些特殊案例,银行可将不良资产折价出售给AMC;
(4)市场主体参与:不良资产证券化&收益权转让均为可选项。

图表12:四川银行主要通过新老股东注资+当地产业资金化解不良
资料来源:中国金融新闻网、不良资产头条公众号
合并重组可能会拉低合并方资本水平。如何进行外源性的资本补充?
(1)增资扩股:比如国投公司入股中小银行,使得国资比例显著提升。2021年底南粤银行引入粤财控股作为控股股东完成战略重组,实现向“国有控股银行”的华丽转身。
(2)发行专项债:入股或转股协议存款,后者为主导,近年出现混合模式。
影响在于:合并重组有助于扩大银行的融资渠道。合并方和被合并方的债券评级均可能上调、次级债的二级收益率下行,主要源于市场对其偿债能力的担忧减轻;此外,合并银行的上市几率明显增加,比如中原银行和江西银行。

图表13:多家银行在合并重组过程中曾发行专项债补充资本
资料来源:澎湃新闻、中国经济网、中国债券信息网

图表14:中小银行专项债分为两种资本补充方式:间接入股注资&可转股协议存款
资料来源:金融时报
中小银行的合并重组除了带来经营效率提升等益处外,合并重组后的发展中也面临诸多挑战。
人员管理与文化融合。银行合并重组时,人员管理与文化融合是一个复杂且具有挑战性的问题。如何避免合并后出现“派系”之争,确保员工的工作积极性与稳定性,尤其是针对一些偏远网点的人力资源问题,都是需要关注的重点。员工的安置、晋升机制、待遇保障等问题,需要精细化管理,保证员工能够适应新环境并充分发挥其潜力。
避免“偏离主业”。合并后的银行在扩展业务、提升规模的同时,需要保持对支农支小业务的专注,避免过度偏离初心。特别是当地方银行在合并后成为省会城市统一法人农商行时,可能会面临信贷资金流向不均的问题。部分地方的农商银行可能面临资源外流的风险,无法保持原有的地方特色和支农支小的定位。因此,监管部门需加强对农商银行的监管,确保其在资金配置上继续注重支农支小,避免资本过度集中于非支农领域,保证地方经济和特色行业得到应有的支持。
专家解读