作者:靳钰垲,魏博伟 发布时间:2026-03-07 22:21:38 来源:复旦中美友好互信合作计划+收藏本文
引言
美国与以色列联合发动的军事行动震惊世界。伊朗在遇袭后迅速作出回应,在关闭霍尔木兹海峡的同时,还向以色列本土及海湾地区国家发射弹道导弹与自杀无人机,双方均损失惨重。截至目前,本次冲突的严重程度已超出预期,并迅速外溢演变为中东地区的多线高强度对抗,不仅直接冲击全球能源供应链的安全与稳定,更引发地缘政治格局的重塑以及大国间战略博弈的全面升级。
国际社会对此反应不一,并形成了两种不同的叙事:支持方视之为“必要的自卫”与“去核化的必要手段”,反对方则将本次冲突定性为“非法侵略”与“对主权国家元首的暗杀”。本文将分析当前国际社会对本次军事行动的两种叙事,并分析美国联合以色列发动本次军事行动的原因。

2026年2月28日,以色列和美国对伊朗发动袭击当天,美国总统特朗普发表讲话,宣布美国已开始在伊朗开展“重大作战行动”。 图源:The White House
01
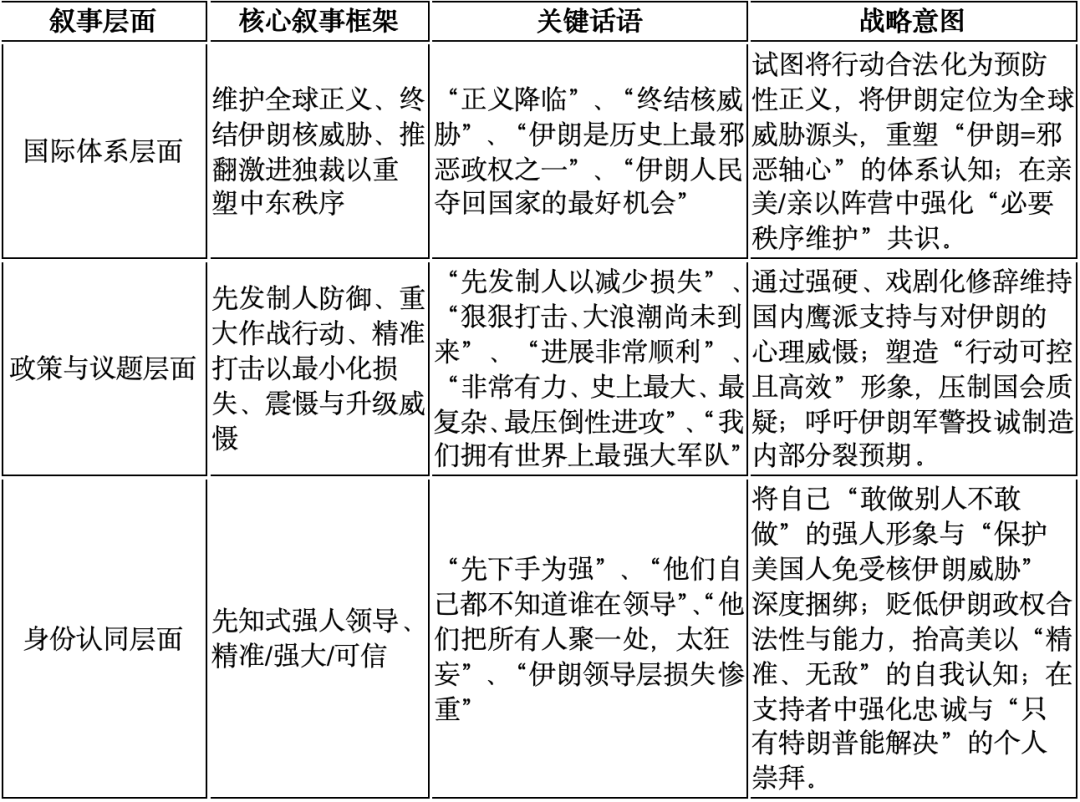
在国际关系中,“叙事”通常在三个层面发挥作用。第一是国际体系层面。政治行为体通过公开话语,表达对国际秩序本质、国际正义原则的理解与立场,或围绕“应当构建何种国际秩序”展开激烈的话语竞争与辩论。第二是政策与议题层面。行为体针对具体议题性质,战略性地运用话语手段进行影响,例如在国际谈判、军事威慑、危机沟通等场景中,通过修辞选择、框架设定来塑造博弈情势、改变谈判结果或危机走向。最后是身份认同层面。行为体在国际舞台上持续投射和建构自身身份,通过叙事展示核心价值、信念体系以及行为可信度,从而强化自我定位并影响他者认知。
最强而有力的支持性叙事来自于美国。特朗普政府将此次军事行动明确界定为“必要的防御性行动”与“重大作战行动”,旨在消除伊朗对美国及其盟友的迫在眉睫威胁。在真相社交(Truth Social)平台上,特朗普多次发帖,将哈梅内伊之死定性为“正义的实现”,并呼吁伊朗军警与革命卫队成员“投诚”,并与“爱国力量”合作,共同重建国家。他同时发出严厉警告:若伊朗持续报复,将面临“前所未有的毁灭性力量”。在真相社交平台上一则约八分钟的视频声明中,特朗普强调,美以联合打击系在多次外交努力失败后不得已采取的措施,其核心目标是确保美国及其人民“永不受核武装伊朗的威胁”。
本周一上午,特朗普接受CNN记者杰克·塔珀(Jake Tapper)长达九分钟的电话采访,内容涵盖冲突预期持续时间、对伊朗大规模报复的意外反应,以及伊朗权力继承前景等议题。他表示,美军正对伊朗实施“猛烈打击”,但“真正的大规模攻势尚未展开,更猛烈的一波即将到来”。特朗普称:“我们正在狠狠打击他们,进展非常顺利且极为有力。我们拥有全球最强大的军队,并正在全力运用它。”
针对伊朗领导层真空,特朗普指出:袭击导致伊朗高层遭受毁灭性打击(超过48位高级领导人丧生),他们曾“狂妄地将关键人物集中一处,自以为不会被发现”,但情报精准锁定并实施打击。目前伊朗“领导层不明朗,连他们自己也不知道谁在实际掌控国家”。他讽刺道:“或许他们运气好,能选出一个懂行的人,但目前一切都处于混乱。”
特朗普还将伊朗对海湾阿拉伯国家及美军基地的报复性导弹/无人机袭击视为“迄今最大意外”。美国国务院于3月1日发表声明,强烈谴责伊朗对巴林、伊拉克(含库尔德地区)、约旦、科威特、阿曼、卡塔尔、沙特、阿联酋等主权领土发动的“不分青红皂白、肆无忌惮”袭击,强调这些行动“毫无正当理由、针对主权国家、危及平民并破坏民用基础设施”,进一步凸显伊朗作为地区不稳定根源的定位。

特朗普的叙事分析。 图源:作者自制
不过,反对声音在美国国内同样明显,主要体现在国会层面围绕宪法授权与战争权力的激烈争论。根据《华尔街日报》等媒体报道,民主党主流派迅速动员,旨在通过立法机制限制特朗普总统对伊朗的进一步军事行动。他们将此次空袭定性为“非法且违宪”,强调白宫未经国会明确授权即发动大规模军事行动,违反了宪法赋予国会的宣战权与战争权力决议框架。
参众两院民主党议员要求特朗普政府提供详细解释,包括行动的战略依据、情报基础及后续计划。弗吉尼亚州民主党参议员蒂姆·凯恩(Tim Kaine)作为参议院决议共同发起人,公开表示:“每一位参议员都必须就这一危险、不必要且愚蠢的行动公开表态。”马萨诸塞州民主党参议员埃德·马基(Ed Markey)直接称行动“非法且违宪”。参议院少数党领袖查克·舒默(Chuck Schumer)则敦促政府立即向全体参议员提供机密简报,并要求官员公开作证。他在上周六上午与国务卿鲁比奥通话后强调,政府须“坦诚向国会和美国人民说明”空袭目标及后续行动意图。然而,该决议即使在国会通过,其实际约束力也仅具象征意义,因为根据战争权力决议机制,任何终止敌对行动的指令需经总统签署,而特朗普显然不会自愿让步。
更值得注意的是,少数共和党人也加入反对阵营。肯塔基州共和党众议员托马斯·马西(Thomas Massie)宣布将与加利福尼亚州民主党众议员罗·卡纳(Ro Khanna)合作,推动众议院决议,迫使众议院在复会后就伊朗行动进行投票表决。肯塔基州共和党参议员兰德·保罗(Rand Paul)重申其一贯宪法优先立场:“我的就职誓言是效忠宪法,因此我必须谨慎行事,反对另一场总统单方面发动的战争。”北卡罗来纳州共和党参议员汤姆·蒂利斯(Thom Tillis)则表示,在决定进一步军事行动是否需国会授权前,议员们应充分掌握情报与情势。

美国共和党众议员马西在社交媒体上对特朗普发动战争行为的批评。 图源:X
作为美国的盟友,欧盟、英国等地区性组织与国家在伊朗遇袭后更多呈现出追随性的角色。欧盟委员会主席冯德莱恩(Ursula von der Leyen)称伊朗局势“令人极为担忧”。她在X上发表文章称:“确保核安全,防止任何可能进一步加剧紧张局势或破坏全球防扩散机制的行动至关重要。”她呼吁各方保持克制,尊重国际法。在布鲁塞尔,欧盟首席外交官卡娅·卡拉斯(Kaja Kallas)称伊朗局势“十分危险”,并表示保护平民是当务之急。但她也指出,伊朗政权“已造成数千人死亡”,其对恐怖组织的支持“对全球安全构成严重威胁”。法国、德国和英国领导人于上周六发表联合声明,强调他们长期以来一直敦促伊朗停止其核计划,停止在该地区采取破坏稳定的行动,并“停止对其人民实施令人发指的暴力和镇压”。三位领导人还明确表示,他们的国家均未参与此次空袭,但他们与美国、以色列以及该地区的其他伙伴“保持密切联系”,并可能对伊朗采取“必要且相称的防御行动”,英国还授权美国使用英国的军事基地,以保证对局势的控制力度。在不直接卷入军事行动的前提下,欧洲的叙事不仅保留与华盛顿的联盟纽带,同时为可能的政权更迭铺设“民主转型”正当性,也避免被指责为“帮凶”。可以看出,在欧洲国家的叙事中,其更多投射出“负责任的调解者”与“人权法治捍卫者”形象,其呼吁“保护平民”“通过谈判解决”,以此区别于特朗普的“强人化”修辞,同时强化欧洲的道德感。然而,这种定位也暴露了其弱势——在美国主导的战场上,欧洲话语影响力有限,更多扮演事后呼吁克制的旁观者角色。
海湾阿拉伯国家则采用更直接的“受害者-自卫者”叙事框架,将伊朗袭击定性为“公然侵犯主权”“懦弱侵略”“野蛮行为”等。黎巴嫩总理纳瓦夫·萨拉姆(Nawaf Salam)在X上表示,该地区正面临“危险的局势发展”。萨拉姆补充说,黎巴嫩“绝不接受任何人将国家拖入威胁其安全和统一的冒险行动”;沙特阿拉伯谴责伊朗“公然侵犯主权”、“懦弱侵略”,沙特王储穆罕默德·本·萨勒曼致电阿联酋总统穆罕默德·本·扎耶德表达“完全团结”,表示“随时提供一切支持”。之后,沙特王储与阿联酋总统穆罕默德·本·扎耶德通电话,就伊朗在遭美以空袭后对海湾国家发动的报复性袭击交换意见。沙特外交部表示,伊朗的野蛮行为将导致该地区的局势进一步升温并声明重申沙特有权力保护其领土和利益,其中包括采取必要措施回应侵略;阿拉伯联合酋长国国防部谴责伊朗对其国土的“公然攻击”,并关闭驻德黑兰大使馆、召回外交人员,认为伊朗“直接拖累其安全绿洲形象”。阿联酋外交部谴责伊朗导弹袭击海湾国家是对邻国主权的侵犯,强调地区国家安全不可分割,呼吁通过外交对话化解危机,并重申保留合法回应权利。总之,海湾国家的叙事不仅强化了逊尼派阵营的反伊朗共识,还间接呼应特朗普“伊朗是邪恶根源”的体系定位,为海湾国家在战后中东秩序重塑中争取更大话语权铺路。

美国和以色列对伊朗发动一系列空袭后,抗议者在伦敦聚集。 图源:美联社
02
联合国、中国、俄罗斯以及伊朗自身在此次冲突中的叙事呈现出高度一致的“规则捍卫者”角色。其将美以行动定性为“违反国际法”“无端侵略”“破坏和平与安全”,并将伊朗报复框定为“被迫自卫”或“主权回应”,从而挑战特朗普“预防性正义”与“终结核威胁”的合法性叙事,同时呼吁外交回归以维护多边秩序。
在国际体系层面,这些国家与实体高度一致地援引《联合国宪章》第2(4)条禁止使用武力的核心原则,以及安理会授权的必要性,从而系统挑战美以“预防性自卫”与“必要秩序维护”的合法性叙事。联合国秘书长古特雷斯将美以打击与伊朗报复并列谴责为“破坏国际和平与安全”“可能引发无人可控的连锁事件”,呼吁立即停火并回归谈判。中国外交部发言人毛宁明确指出美以行动“未经安理会授权、违反国际法”,对战火外溢至海湾国家主权深表关切,并赞赏海合会将“对话与外交”视为唯一出路。俄罗斯外交部将袭击定性为“预谋已久的无端侵略”,普京更将哈梅内伊之死描述为“对人类道德与国际法规范的愤世嫉俗违反”。伊朗则将美以行动框定为“非法侵略”“针对主权国家元首的暗杀”“对伊斯兰世界尤其是什叶派的宣战”,视之为对全球反霸权秩序的直接挑衅。这些行为体通过统一诉诸宪章与国际法,重塑叙事主导权,削弱美以行动的正当性,并在全球南方与非西方阵营中强化“反单边主义”共识,为多极化国际秩序的竞争提供话语支撑。
在政策与议题层面,这些叙事聚焦“立即停火”“防止外溢”“回归外交”的务实路径。古特雷斯呼吁“缓和局势”“一切必须防止进一步升级”。中国敦促“停止军事行动”“防止战火蔓延”,支持地区国家“从睦邻友好出发加强沟通协调”,并表示愿“积极劝和阻战”。俄罗斯要求“立即恢复外交对话”,拉夫罗夫明确表示莫斯科愿与美以就伊朗局势展开对话。伊朗虽宣布建立临时领导委员会、启动全国哀悼,并誓言“合法复仇”与“严厉惩罚”,但外长阿拉奇强调报复“针对美在海湾的存在,而非邻国”,刻意将行动限定为“自卫”而非“无差别升级”。这种话语策略一方面维持国内威慑与凝聚力,另一方面避免被贴上“鲁莽升级者”标签,为潜在谈判保留回旋空间。
在身份认同层面,联合国一贯展现出“中立调解者”形象,古特雷斯以普世呼吁强化其调解权威。中国与俄罗斯则巩固“负责任大国”与“多边主义捍卫者”定位:中国强调“维护中东和世界和平稳定”“共同努力”,俄罗斯突出“守护国际法”“反对猎杀外国领导人”的道德高地。伊朗则将自身塑造为“受害主权国家”与“伊斯兰抵抗象征”:总统佩泽什基扬称哈梅内伊之死为“对穆斯林的宣战”,革命卫队誓言“历史上最猛烈进攻”,以此激发国内团结与什叶派跨国认同,同时向阿拉伯邻国传递“非针对你们”的信号,避免地区进一步孤立。

伊朗的叙事分析。 图源:作者自制
03
第一,在政治意图方面,特朗普意图通过塑造强人形象扭转长期民调不利局面,努力为共和党中期选举冲刺造势。2025年下半年以来,特朗普政府在内政层面接连遭遇重挫:其一,执法冲突持续发酵。仅在2026年1月,移民局特工在明尼苏达州当街枪杀一名拥有美国国籍的公民,此类事件的多发引发媒体与民众对政府执法方式的猛烈抨击,侵蚀了特朗普在核心支持者之外的社会信任基础。其二,司法战线意外失守。美国最高法院在中国春节期间裁定特朗普发动的关税战法律依据并不成立,这一来自保守派大法官的“背刺”令特朗普极度受挫。第三,经济民生领域的深层困局始终未获缓解,成为侵蚀特朗普支持率的隐性但致命的基底因素。尽管特朗普任内曾以“股市繁荣”和“低失业率”为政绩背书,但普通民众对通胀高企、生活成本持续攀升的感受更为真切。从食品能源价格到日常消费账单,持续的通胀压力并未随着外交姿态的强硬而缓解,反而在选民日常的柴米油盐中发酵为“餐桌上的不满”。上述事件叠加发酵,使特朗普支持率持续承压,共和党在中期选举前的选情亮起红灯。

空中拦截导弹产生的残骸在迪拜的杰贝阿里港一处码头引发火灾。 图源:路透社
在此背景下,这位一向以“不愿打仗”自居的总统开始将战略重心向外转移,试图通过塑造强硬果决的“强人领袖”形象重新挽救民意。曾在特朗普总统第一任期担任副国家安全顾问的查尔斯·库珀曼(Charles Kupperman)向《纽约时报》表示,他不认为特朗普在应对外国威胁方面的想法有所改变,“与伊朗接触的外交努力永远不会取得特朗普想要的结果,纯粹是一场政治作秀。”如果特朗普真正实现了伊朗政权更迭,则将拥有一项前任总统都不敢尝试的成就,从而获得选民好感。而且,特朗普还尤其重视拉拢特定选民的支持。具体而言,其近期武力威胁动作呈现出鲜明的“选民定向”特征:对委内瑞拉采取强硬姿态,意在争取在美国人口结构中占比举足轻重的拉美裔选民,而这一群体传统上偏向民主党,特朗普试图以此为切口撬动民主党票仓。而对伊朗不断升级军事威慑,则被普遍解读为向具有强大政治影响力的犹太资本示好,同时也可借打压什叶派力量,拉拢阿拉伯裔选民。这种“双重示强”的策略,本质上是一场围绕特定族裔选票的政治精准投放。
第二,对外强硬有利于在未来国际谈判中积累谈判筹码。当前,美国在多个外交战线上面临困局。美中战略博弈持续升温,美欧之间在能源、补贴及安全责任分担问题上的分歧不断凸显,盟友体系的协调成本日益高昂。尤其在特朗普高调提出“购岛”方案、试图强行推动格陵兰收购案的冲击下,美欧间的盟友裂痕被彻底暴露在公众视野之下。丹麦首相怒斥该提议“荒谬”,德国、法国等西欧主要国家领导人纷纷公开表达不满,强调对领土主权的尊重不容讨价还价。在这一背景下,特朗普政府试图通过塑造“敢于动武”的强势形象,为未来的谈判桌铺路。
作为一向强调“交易艺术”的总统,特朗普在其所著的《交易的艺术》一书中曾坦言:在谈判中,不妨先向对方抛出一个匪夷所思的条件,以此打破心理防线,然后再进行谈判,这样就可以谋取到想要的利益。如今,这套商业逻辑正被完整移植到外交场域。
在特朗普看来,“携带胜利的威风”往往能在外交博弈中形成先声夺人的气场优势。当前,美伊谈判陷入僵局。美国方面提出了伊朗难以接受的强硬要求——拆除所有核设施、交出铀库存、限制导弹射程并切断对地区代理人的支持。尽管双方立场相去甚远,特朗普政府却在展示军事威慑的同时,由总统本人重启外交渠道,释放“宁愿达成协议也不愿发动战争”的谈判信号。这种看似矛盾的“胡萝卜+大棒”政策,实则暗含了特朗普一贯的博弈逻辑。若特朗普能在对伊朗的行动中,展现出如同对委内瑞拉那般果断、强硬且不可预测的决策风格,对手在未来的谈判中便不得不将“军事选项”纳入心理预期,从而在心理层面处于守势。这种策略的要义在于:通过制造“敢于动手”的威慑印象,让对手相信不妥协可能面临更高代价,进而降低在谈判桌上达成交易的心理门槛。
更为关键的是,如果特朗普能够在对伊谈判或武力威胁中取得明显可感的胜利,他将携带这种“我有能力让与美国对抗的一方付出代价”的政治资本走进未来的谈判厅。这种威慑力一旦建立,即便不付诸实战,也足以让对手在谈判中更多考量美方的诉求,从而降低达成协议的交易成本。反之,若在国际舞台上持续示弱或无所作为,对手在谈判中的要价只会越来越高。而这正是特朗普在大国外交即将到来之前所极力避免的。而恰恰是基于这一判断,伊朗政权才敢于在谈判中坚持底线,始终不肯做出实质性让步。

图为特朗普于1987年出版的书籍《交易的艺术》,该书由特朗普与记者托尼·施瓦茨合著。该书于1987年首次登上《纽约时报》 畅销书榜首,并连续51周位居榜单。 图源:维基百科。
最后,也是最直接的目的是,在伊朗政权当前内忧外患的虚弱窗口期对其施加决定性打击,甚至直接促成政权更迭。即便无法一击颠覆整个政权,只要能够大规模摧毁伊朗的导弹库、海军舰队及关键军事设施,就能实质性地削弱其对外投射力量与封锁霍尔木兹海峡的能力,从而使地区安全格局向有利于美以的方向倾斜。而特朗普更大的赌注还是在于政权更迭。尽管历史经验表明,单凭空袭难以推翻一个拥有深厚组织基础的政权,但此次行动若能在持续高压中逐步清除伊斯兰革命卫队、巴斯基民兵及核心领导层的资深成员,就可能为两种变局打开缝隙:一是体制内部强硬派与温和派的权力博弈演变为公开分裂,催生“自上而下”的政变;二是长期积压的民生不满与社会愤怒,在政权控制力削弱的瞬间被引爆为“自下而上”的民众起义。在这场地缘政治的豪赌中,特朗普显然寄望于内外夹击的合力,能够撬动那个无人能预知的“临界点”,尽管可能性甚微。
04
首先,特朗普此次军事行动与其长期以来对前任们的尖锐批评形成了鲜明反差,构成了一种颇具讽刺意味的自我解构。在竞选总统的过程中,特朗普曾不遗余力地攻击小布什、奥巴马及拜登政府的中东政策,将他们在该地区发动的军事介入贴上“永无休止的战争”这一标签,并以此作为自己“美国优先”外交理念的核心卖点。他曾向选民承诺,自己将是那个终结“无谓战火”、让美国大兵回国的总统。然而,此番对伊朗的大规模打击恰恰复制了其曾经鄙夷的行为模式:在缺乏联合国授权与紧迫自卫理由的情况下,对一个主权国家发动军事打击。当“终结战争的人”成为“开启新战线的人”,其政治叙事的可信度便出现了难以弥合的裂缝。这种言行不一不仅削弱了其政策的道义感召力,也让国内反战选民与部分中间派对其真实意图产生疑虑。更为吊诡的是,特朗普用以辩护此次行动的逻辑,即“铲除恐怖源头”、“防止核扩散”,与其批评前任时所嘲讽的“政权更迭”修辞如出一辙。
其次,从合法性维度审视,特朗普此次对伊朗动武的合法性叙事频频被《纽约时报》等西方媒体戳破,充分证明其动武决策并非基于迫在眉睫的威胁,更像是一场趁虚而入的政治豪赌。而民主党议员也纷纷因此对此次袭击表示担忧。他们表示,总统并未提供任何确凿证据证明存在迫在眉睫的威胁,因此不应发动军事行动。就特朗普反复渲染的伊朗核威胁而言,自2025年6月特朗普对伊朗核浓缩设施发动打击后,伊朗的核能力非但未进反退,其距离具备制造核武器的能力比过去几年都要遥远。尽管特朗普反复渲染伊朗最终将用导弹打击美国本土的威胁,但就连美国国防情报局去年也得出结论,伊朗至少还需十年时间才能跨越技术与生产障碍打造出可观的武器库,且没有任何迹象表明伊朗即将对美国、盟友或地区美军基地发动攻击。在法律层面,特朗普空袭伊朗也并不符合国籍法的相关规定。特朗普在2026年1月接受《纽约时报》采访时直言“我不需要国际法”,并明确表示何时适用国际法原则将由他本人根据对国际法的定义来裁定。这种将国际规则工具化的姿态虽不直接影响军事决策的“硬权力”,却在道义层面削弱了行动的正当性。事实上,特朗普之所以对这个伊斯兰共和国动手,很大程度上源于他敏锐捕捉到的战略窗口:伊朗伊斯兰政权正处于建立以来罕见的虚弱时刻,而他看到了一个在对抗47年后彻底改变游戏规则的契机。
而且,特朗普政府对伊朗动武,在程序上同样面临法律授权困境。此次行动的核心争议在于,特朗普未经国会授权便单方面将美国拖入战争,其决策方式被批评者指为“像国王一样行事”,绕过了美国宪法中关于战争权力的核心制衡机制。具体而言,批评人士指出此次军事行动“非法”,因为国会并未投票通过。尽管宪法赋予总统应对安全威胁的武力使用权,但反对者坚持认为,针对伊朗这种规模和性质的打击,必须获得国会明确授权。“美国人民和国会理应立即得到答复,”参议院外交关系委员会首席民主党议员、新罕布什尔州参议员珍妮·沙欣(Jeanne Shaheen)表示。她在声明中指责特朗普“对使用武力抱有令人失望的轻率态度”,并呼吁国会“在事态进一步恶化之前”立即复会,就此事进行投票表决。作为回应,国会预计将在下周依据《战争权力决议》展开辩论并推进相关表决。两项措施将分别在参议院和众议院审议,旨在限制或终止军事行动。然而,由于支持限制总统权力的一方缺乏推翻总统否决所需的足够支持(即三分之二多数),这些措施几乎肯定会失败。此前对委内瑞拉事件的限制失败已经充分证明了这一点。但此次空袭已使这场辩论变得空前紧迫,因为它迫使每一位国会议员就特朗普放弃外交谈判、转而采取单边军事行动的决定明确立场。
同时,此次军事行动所诱发的长期战争风险,构成了战略评估中最具不确定性的核心变量。在行动前,美国情报机构曾研判,伊朗最高领袖哈梅内伊的身亡未必导致政府彻底更迭,更可能的情形是伊斯兰革命卫队加强对政权的控制,且无论哪位宗教领袖正式接管,都仍将持强硬立场,但其实际影响力则难以预估。与此同时,伊朗境内外有组织的反对派力量据评估仍相对薄弱,短期内自发爆发起义的前景并不乐观。更深层的担忧在于,推翻政权可能导致伊朗陷入长期内战,并激化土耳其、沙特阿拉伯等地区国家之间的新冲突。而由于特朗普政府明确希望避免在伊朗驻军,美国对后续局势的干预能力将相当有限。兰德公司及保卫民主基金会(Rand and the Foundation for the Defense of Democracies)前研究员阿里雷扎·纳德尔(Alireza Nader)的观点颇具代表性:他坦言希望自己的预感是错的,并期待政权早日垮台,但他怀疑美以的战争策划者可能低估了这个政权的韧性及其给各方造成巨大痛苦的能力。即便实现了领导人斩首,一个拥有深厚组织基础的政权仍可能展现出顽强的生命力,并将中东地区拖入一场更漫长、更不可预测的冲突泥潭。

2026年2月28日,德黑兰发生爆炸,人们注视着天空升起的浓烟。 图源:美联社
然而,对特朗普影响最为关键的是,此次对伊朗的军事行动在其核心政治基本盘内部引发了前所未有的强烈反弹与深刻分裂。长期以来被视为特朗普“让美国再次伟大”运动旗手的知名人士,纷纷站出来予以最严厉的谴责,这直接动摇了特朗普最依赖的政治根基。前福克斯新闻评论员、在保守派中拥有巨大影响力的塔克·卡尔森(Tucker Carlson)在接受美国广播公司新闻首席华盛顿记者乔恩·卡尔(Jon Karl)的采访时,直斥美以联合袭击伊朗的行为“绝对令人作呕,邪恶至极”。他更警告称,此举“将从根本上改变局势”,对其政治运动产生重大影响。与此同时,曾因与特朗普决裂而辞职的佐治亚州前共和党众议员玛乔丽·泰勒·格林,在社交媒体上发出了措辞激烈的指责,称此次背叛“感觉最严重,因为它来自我们都曾相信会改变现状的那个人”。她痛陈:“这永远都是谎言,永远都是‘美国利益至上’。”其他一些知名的挺特朗普播客主持人和社交媒体影响者,如蒂姆·普尔、霍奇兄弟等,也纷纷发声,批评这是对竞选承诺的背叛,直言“解放伊朗人民不是我把票投给特朗普的原因”。
05
3月5日,伊朗烈士和退伍军人事务基金会表示,美国和以色列对伊朗发动打击造成的死亡人数已经增加到1230人。前线上的鲜血直流,与后方政客面对采访时的群情激昂形成鲜明对比。无独有偶,特朗普政府的成员们似乎像他们尊崇的领袖一样,喜好以极为简单粗暴的说辞来形容本次军事行动。如国防部长海格塞斯(Pete Hegseth)反复使用如“坏蛋”(bad guys)、“笑到最后”(got the last laugh)等短语来描述本次“胜利”。复杂的地缘对抗态势在他们的叙事中简单降格为了有仇必报与黑白分明的善恶叙事。但不可否认的是,伊朗也曾是中东“最西化、最亲美”的国家,在其摇身一变成为“反美先锋”的背后,是否有历史遭到了刻意的遗忘?1953年CIA推翻穆萨迪克的政变直接扼杀了伊朗民主实验,扶植沙阿专制统治;1980年代两伊战争中华盛顿对萨达姆的倾斜支持加剧了伊朗的“围城心态”与反美偏执......令人寒心的是,当代美国叙事正在将这些从未真正愈合的历史创伤取代。
更令人忧虑的是,美国民主的结构性脆弱在本次军事行动中也暴露无遗。特朗普第二任期内已授权至少七次海外进攻性军事行动,本次对伊朗行动未经国会正式授权,3月4日众议院以47:53的微弱差距否决了限制进一步行动的《战争权力决议》,国会监督形同虚设;官方理由也反复游移,从“摧毁迫在眉睫的核威胁”到“消灭导弹与海军能力”,再到“帮助伊朗人民实现自由”,战略目标也并不连贯。如果所谓的“短期胜利”转为长期消耗战,一如过去阿富汗、伊拉克战争,届时美国国内分裂将急剧加剧,CNN于本周一发布的民调结果显示,近六成美国人不赞成美国对伊朗采取军事行动,大多数人认为两国之间发生长期军事冲突的可能性较高,多数美国人对新一轮中东战争持深刻怀疑态度。
最根本的危险在于,以安全之名而发动的军事行动往往不是在化解冲突,而是在制造更多不可逆的敌意与仇恨——正如1953年政变在伊朗播下的反美种子,最终催生了1979年伊斯兰革命。伊朗政权固然曾犯下罪行:支持恐怖主义、镇压异见人士等。但承认这些罪行,并不等于可以无视美国政策的长期后果。忽略历史教训,只会让“终结威胁”的豪言变成制造更大、更不可预测威胁的现实。如果华盛顿不能超越道德二元论的陷阱,并重新平衡外交威慑与军事冒险的尺度,这场行动很可能不仅无法带来中东地区的持久稳定,反而加速美国民主的内耗,并为中东乃至全球埋下未来几代人难以化解的仇恨与悲剧种子。