作者:朱政宇 发布时间:2025-04-07 来源:复旦中美友好互信合作计划+收藏本文
引言
唐纳德·特朗普于2025年4月2日宣布实施一项前所未有的关税政策,标志着全球贸易格局的一次重大转折。特朗普援引《国际紧急经济权力法》(IEEPA),宣布国家紧急状态,“因为美国商品贸易逆差持续存在且巨大,引发了国家安全和经济安全担忧”,首批关税将在几天内实施。美国官员表示,10%的基本关税将于4月5日星期六凌晨12点01分生效,而更高的互惠关税将于4月9日星期四凌晨12点01分生效。
特朗普将这一天称为“解放日”,意指美国在全球经济中重新定位自身的强硬立场。此次关税措施不仅包括对所有进口商品征收10%的基准关税,还对60个与美国存在最大贸易逆差的国家实施了更高的互惠关税,税率从10%至50%不等,这些关税将在现有关税的基础上加征。具体税率将根据白宫经济顾问委员会认为的美国商品关税和非关税壁垒总额计算,该税率的一半将适用于来自这60个国家的进口产品。这一决定无疑是特朗普长期以来推动“美国优先”政策的延续,旨在减少贸易逆差并促进制造业回流。

“解放日”的直接影响是造成混乱和不确定性,而对于唐纳德·特朗普来说,这往往是故意的
图源:Getty Images
特朗普的这一关税政策尤为针对欧盟、中国、日本以及多个东南亚国家,尤其是那些与美国存在大规模贸易逆差的国家。中国的进口商品将面临新的、34%的对等关税,而欧盟则被加征20%的关税。与此同时,其他一些国家,特别是越南、柬埔寨等东南亚出口大国,其关税税率接近50%。这一系列举措势必会给全球供应链和国际贸易带来巨大的震荡,并可能引发一轮全球性的报复性关税,进一步加剧全球经济的不确定性。
特朗普的关税政策不仅限于商品进口,还扩展到了跨境电商领域。特别是美国决定取消对来自中国大陆和香港的小额包裹的免税待遇,这一措施将对全球电商生态系统带来深远影响,尤其是对消费者和跨境电商平台构成严峻挑战。这一新规预计将从5月2日起生效,进一步扩大了特朗普政府在经济领域的干预力度。
然而,特朗普的关税政策不仅是经济层面的举措,更有着显著的政治动机。虽然其旨在通过制造业回流和减少贸易逆差来振兴美国经济,但此举很可能推高国内物价,引发通货膨胀,进而影响美国选民的情绪,尤其在2026年中期选举前。尽管特朗普希望通过贸易战在全球谈判中占据上风,但关税带来的经济压力可能会削弱他的政治支持,甚至成为他连任竞选的负担。
01
1
特朗普对关税的执着
唐纳德·特朗普的关税政策长期以来一直是其经济战略的核心部分,他曾公开称“关税是最美丽的词”,这一表述直接体现了他对关税作为经济工具的深刻信念。特朗普认为,关税不仅是调整美国与其他国家之间贸易不平衡的有效手段,也是恢复美国经济自立、振兴本土制造业的关键。在特朗普的框架中,关税远不止是一项简单的贸易政策,而是一种有力的经济“杀手锏”,能通过对外加征关税迫使贸易伙伴对美国做出让步。

周三,唐纳德·特朗普总统在白宫宣布了新的关税措施
图源:《纽约时报》
自特朗普上任以来,他不断批评美国与主要贸易伙伴之间的巨额贸易逆差,尤其是中国,他认为这种贸易失衡直接削弱了美国的产业基础,导致美国制造业流失、就业机会减少。因此,特朗普将关税作为修复这一经济失衡、重塑美国全球竞争力的重要手段。在他看来,关税不仅仅是一个单纯的贸易工具,它还是美国强化谈判地位、推动经济自立的战略武器。
特朗普的关税策略不仅局限于与“敌对”国家的经济对抗,而是将其视作一种能与全球各大经济体展开博弈的方式。在这个过程中,关税政策成为了特朗普推动美国在全球经济中占据主导地位的重要途径,旨在通过迫使贸易伙伴降低壁垒或作出其他让步,从而保障美国利益。
2月25日,美国众议院预算委员会通过了《2025财年预算决议》,计划在未来十年内减税4.5万亿美元,即每年约4500亿美元。美国税务基金会预测,尽管目前对中国、墨西哥和加拿大的关税政策每年能增加约1420亿美元的税收,但这远不足以弥补减税带来的财政缺口。因此,特朗普政府将继续扩大关税范围,向更多经济体征收关税,以进一步提升税收收入。同时,特朗普的关税政策聚焦钢铁、铝、汽车等传统制造业,旨在促进“铁锈州”就业回流和产业保护,以巩固其核心选民基础。
2
“解放日”:特朗普的关税新政
2025年4月2日,特朗普宣布将这一天定为“解放日”,并实施新一轮对进口商品的关税加征。这一政策的推出标志着特朗普对全球贸易秩序的进一步调整,也象征着美国在全球经济竞争中的新定位。特朗普将关税政策提升到前所未有的高度,使其关税水平达到了大萧条时期美国实施《斯姆特霍利关税法》时的水准,意味着全球贸易体系进入了一个充满不确定性和竞争的新纪元。

根据美国的统计数据,尽管美国对英国存在贸易顺差,但英国仍与数十个国家一样被征收同样的一揽子关税
图源:美联社
特朗普的关税政策并非单纯的经济工具,更是一种多维度的外交与战略手段。通过加征关税,特朗普不仅希望削减美国的贸易逆差,恢复美国制造业的竞争力,还试图通过改变全球经济规则、迫使其他国家让步,从而实现美国在全球经济体系中的重新崛起。特朗普的关税政策深刻反映了他“美国优先”的全球经济战略——在全球化日益加强的背景下,特朗普希望通过单边行动,为美国争取更多的经济利益和地缘政治优势。
与传统的贸易政策不同,特朗普的关税政策有着鲜明的侵略性,且带有明显的“讨价还价”性质。通过这一政策,特朗普明确表达了他不满足于现有的国际经济秩序,特别是在涉及美国利益时,他不惜使用强硬手段。这种做法不仅打破了以往的多边合作模式,也在全球范围内激化了贸易摩擦,带来了复杂的政治与经济后果。
3
“关税新政”实施的具体策略
特朗普的关税新政具体分为两大部分:一是对所有进口产品征收10%的基准关税,二是针对与美国存在最大贸易逆差的国家实施更高的“个别化互惠关税”。首先,10%的基准关税适用于全球所有国家的进口商品。这一广泛适用的税率,是特朗普在解决贸易逆差和刺激美国制造业回流方面的重要手段。通过对所有进口商品加税,特朗普意图使外国商品在美国市场的竞争力降低,从而促进国内生产和就业。
其次,特朗普政府针对与美国存在最大贸易逆差的60个国家实施更高的“个别化互惠关税”。这些国家的关税税率将在10%到50%之间,具体税率取决于与美国的双边贸易逆差大小。这种定制化的关税政策有着强烈的经济“打压”性质,通过高额关税迫使这些国家重新评估与美国的贸易关系,进而在某些领域做出让步。

欧盟的跨大西洋贸易平衡,2024 年欧盟国家与美国在货物贸易方面的贸易差额(单位:欧元)
图源:政治报
特别是对中国的关税政策,特朗普将对中国商品的关税税率提升至34%,并在原本的20%关税基础上进行加码。这一措施使中国出口到美国的商品面临54%的关税压力,显然是特朗普对中国贸易政策进行严厉打击的手段之一。特朗普对中国的关税政策不仅仅是针对贸易逆差,更涉及技术转让、知识产权保护等关键领域的争议,旨在迫使中国作出更多经济和政策方面的让步。
总体而言,特朗普的关税政策背后有着强烈的战略目标。这些政策并非单纯的贸易工具,而是美国政府在重塑全球经济秩序、恢复经济自立以及通过强硬手段进行外交谈判的全方位战略实施。特朗普对关税的应用,使其不仅是贸易博弈的武器,也成为了推动美国全球影响力扩展的一部分。

美国对部分国家执行对等关税的相关情况
作者自制
02
1
对全球经济格局的挑战
特朗普的关税政策加速了全球经济的碎片化,改变了跨国公司和国家之间的经济互动。关税的提高导致了全球供应链的重新评估和调整,特别是跨国公司不得不将生产和供应链从传统的低成本国家(尤其是中国)迁移至其他低关税地区。回顾特朗普的第一任期,根据世界银行的数据,在2018年至2020年间,美国加征的关税导致中国对美国出口下降了约16%,而美国对中国的进口则下降了11%。随着越来越多的生产环节迁出美国,这一政策直接干扰了全球化进程,并对全球跨境投资造成了长远的负面影响。
在特朗普实施的关税加征过程中,全球化所带来的互利共赢局面遭到破坏。美国制造业在20世纪末的全球化中曾受益匪浅,但随着关税的提高和“美国优先”战略的推动,全球化面临倒退。美国的这种做法不仅影响到全球供应链的效率,还增加了各国和企业的运营成本,并加剧了贸易壁垒的形成。

特朗普总统周三宣布征收新关税
图源:Reuters
全球产业链的重组已经不仅是一个经济问题,它在某种程度上已经上升为政治问题。在美国发起的这一关税攻势中,跨国公司和贸易伙伴不得不重新审视供应链的韧性与稳定性。根据麦肯锡公司的一项研究,2020年约有30%的全球制造业企业计划将部分生产搬出中国,部分企业甚至寻求将生产转移到东南亚或南亚其他国家,如越南、印度和孟加拉国。
许多企业开始寻求低关税的生产市场,甚至出现了“去美化”战略,即避开美国市场以减少关税带来的成本负担。对于全球经济来说,这意味着企业将不再单纯依赖美国市场,而是加速了区域性经济合作和内需市场的开发。根据德勤的报告,2020年越南、印度和墨西哥等国家的外资流入显著增长,部分取代了中国在全球供应链中的地位。
与此同时,许多国家也开始审视如何通过加强与其他国家的经济合作来减少对美国市场的依赖。例如,欧盟和中国在此期间加强了彼此之间的经济联系,寻求减少来自美国的经济压力。长远来看,这一趋势可能加速区域化经济体的崛起,从而对全球化带来更为深远的影响。
2
特朗普关税政策的交易性特征
特朗普的关税政策并不仅仅是经济工具,它也具有强烈的外交性质。通过提高关税,特朗普在全球范围内施加了压力,迫使各国在贸易谈判中作出让步。这一策略不仅要求各国减少或豁免关税,还可能要求在战略合作、军事部署等方面达成协议。根据美国政府的公开数据,在第一任期时在美国与中国、欧盟等多个经济体的谈判中,特朗普成功地迫使他们就一些贸易问题做出让步,包括欧盟在2020年接受了对美国商品的关税减免,而中国在2020年承诺增加购买美国农产品。
特朗普的交易性关税政策,尤其是在中国、欧洲等经济体的实施,显示出其通过关税谈判实现利益最大化的外交策略。通过设定较高的关税标准,特朗普不仅能够加大经济施压,还可以在谈判桌上获得更多的战略筹码。这种策略无疑增加了国际市场的不确定性,但也为特朗普提供了更多的战略灵活性。

周三特朗普关税新闻发布会开始后不久,交易员们在纽约证券交易所大厅工作
图源:Getty Images
特朗普在关税谈判中的策略,基本上是一种“交易艺术”,他利用关税作为谈判的工具,要求其他国家通过某些让步来换取关税的减免或豁免。例如,特朗普通过谈判要求欧盟、加拿大等经济体在减少关税的同时,做出在军事或外交政策上的让步。这种做法使得特朗普的关税政策不仅影响了经济层面的贸易谈判,也与国际安全和政治问题紧密相关。
然而,这种“交易艺术”也让其他国家陷入了两难境地:一方面,它们希望通过妥协获得关税豁免,另一方面,这种谈判方式使它们不得不在未来的贸易往来中考虑更多的外交因素。长期来看,这种策略可能会加剧全球经济的不确定性,并引发新的贸易摩擦。
3
美国国内经济反响
特朗普的关税政策给美国国内经济带来了显著压力。回顾特朗普的第一任期,根据美国劳工统计局的数据,2019年美国的消费者价格指数(CPI)增长了2.3%,其中因关税导致的进口商品价格上涨是一个重要原因。关税直接推高了许多基础商品的价格,消费者不得不为此支付更高的成本。尤其是在日常消费品、汽车零部件、电子产品等领域,关税的增加让美国家庭面临更高的购买成本。根据美国商务部的数据,2018年和2019年,美国消费者因关税支付的额外成本约为500亿美元,尤其是低收入群体受影响更为严重。
美国的劳动力市场也受到影响。随着企业面临成本上升,一些公司开始裁员或推迟投资,进而影响就业市场的稳定性。美国经济学家普遍认为,这些政策可能会导致美国长期通货膨胀的风险加大,从而影响经济的健康发展。

美国 3 月份消费者信心指数下滑
图源:金融时报
虽然特朗普推行关税政策的初衷是保护美国制造业,刺激国内经济增长,但从长期来看,这些措施可能带来相反的效果。还是回到特朗普的第一任期,根据国际货币基金组织(IMF)的数据,美国的GDP增长率从2017年的2.4%下降到2019年的2.3%,而2020年由于COVID-19疫情的影响,经济增速进一步放缓。随着关税加征导致的进口商品成本上升,企业的生产成本逐渐增加,整体经济增长放缓的风险也在加剧。许多依赖进口原材料的企业,尤其是在制造业领域,将面临更大的运营压力,而成本上升最终将传递到消费者和劳动力市场。
美国的贸易逆差问题虽然通过关税得到了缓解,但从宏观经济角度来看,关税政策的长期效果可能不如预期。许多企业在面对高关税时,可能会选择将部分生产外包至其他地区,甚至是“去美化”,以避免美国市场的高税负。这样一来,制造业的回流并不如特朗普所希望的那样强劲,反而可能导致美国经济在短期内面临更多的结构性挑战。
03
1
全球回应综述
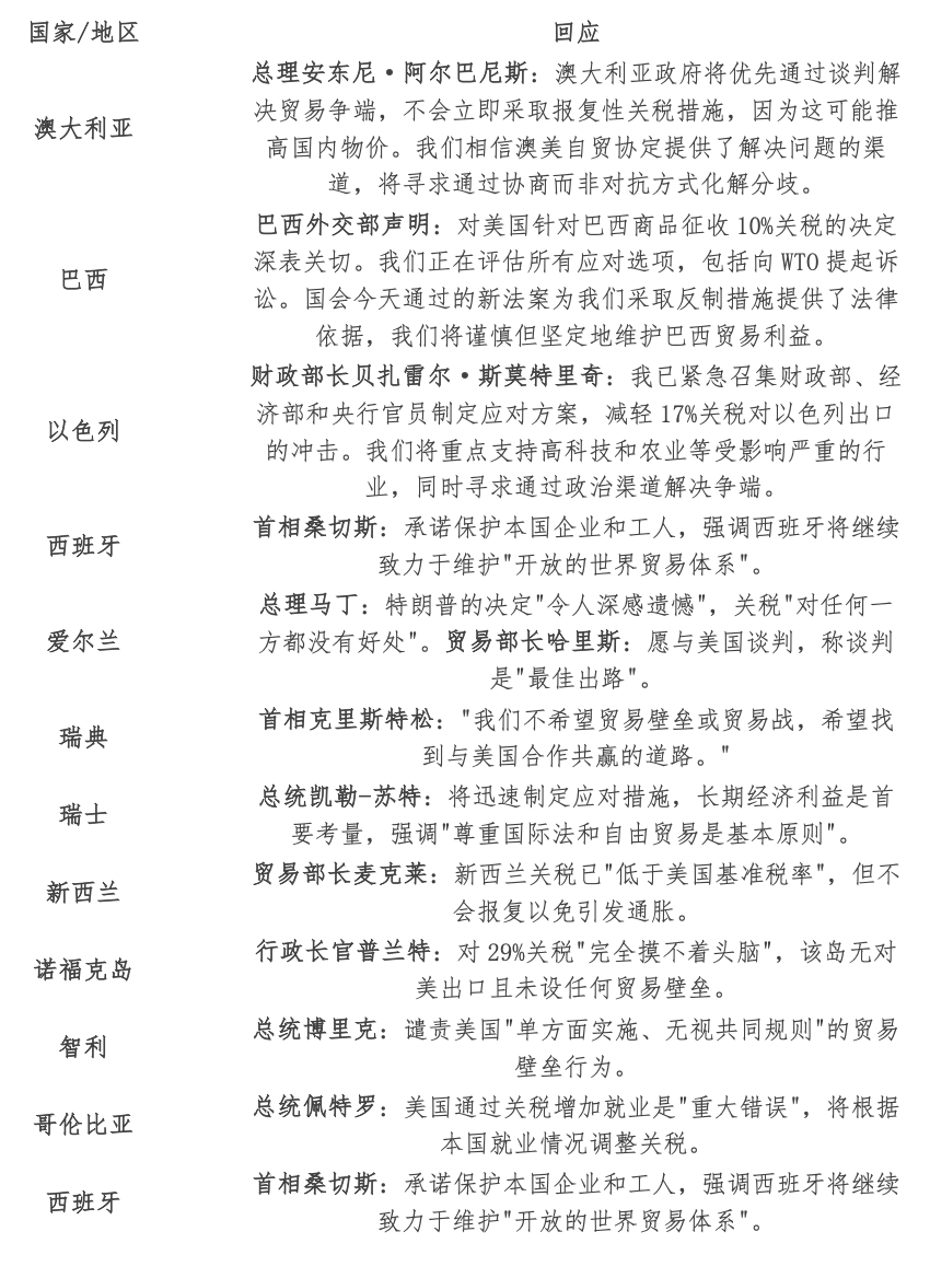
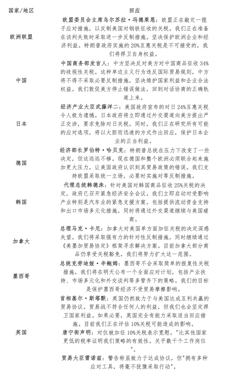
特朗普政府的关税政策不仅对全球经济产生深远影响,也促使各国采取多样化应对措施,此番“关税新政”后续的各方反应值得我们持续关注。回顾此前一个阶段的各方对美关税的回应,我们可以有如下总结:
首先,部分经济体选择主动妥协或让步,以换取美国的关税豁免。印度已经削减了对美国摩托车和部分威士忌产品的进口关税,并在考虑降低汽车和化学品等其他商品的关税。以色列则于4月1日宣布取消对美国商品的进口关税,确保所有自美国进口的商品享受零关税待遇。这些让步旨在避免与美国进一步对立,并争取经济上的优惠。
与此相反,其他经济体选择反制美国的关税政策。欧盟和加拿大针对美国加征的钢铁和铝关税展开了报复。欧盟在3月12日宣布重新对80亿美元的美国商品加征关税,并考虑未来进一步对180亿美元的美国商品采取同样措施。加拿大也于3月13日对总值298亿加元的美国商品加征25%关税。这些反制措施直接冲击美国的出口,体现了这些经济体在关税对抗中的决心。
此外,部分国家尝试通过国际机制解决争端,尽管特朗普政府极可能无视国际裁决。3月4日,加拿大向世界贸易组织(WTO)正式提出申诉,要求撤销美国加征关税的决定。值得关注的是,特朗普政府历史上已多次不遵守WTO裁决,并阻挠WTO上诉机构的法官任命,这使得其他国家通过WTO解决争端的可能性变得渺茫。WTO的执行力不足,使得多边机制在面对美国单边主义时显得无力。
与此同时,各经济体加快了区域合作,联合应对美国的贸易保护政策。中日韩三国于3月30日重启了五年来的首次经贸部长会议,宣布将加强在区域全面经济伙伴关系协定(RCEP)、WTO等框架下的合作,并加速推进中日韩自由贸易协定的谈判。这一合作不仅是应对美国贸易压力的举措,也是推动全球经济多元化,减少对美国市场的依赖。
根据各国的反应,特朗普可能会调整关税政策的执行路径。对于某些国家的妥协,特朗普可能豁免其加征的关税。考虑到关税对美国农业的影响,特朗普于3月6日将对加拿大和墨西哥进口钾肥的关税从25%降至10%。这一举措旨在减轻农业部门的负担,避免过度冲击国内经济。
特朗普也可能会进一步提高关税,特别是针对反制措施较为强烈的经济体。3月4日,特朗普决定将所有从中国进口的商品关税从10%提高到20%。此举加剧了中美贸易摩擦,并增加了未来谈判的复杂性。特朗普预计会根据各经济体的反应,适时调整关税,并可能推迟关税生效时间。


截止北京时间4月3日14:00的各方回应
作者自制
2
对传统盟友体系的裂解
特朗普的关税政策显著削弱了美国与传统盟友间的经济和战略纽带。欧盟、加拿大、日本等国家与美国之间的长期伙伴关系,尤其是在军事和经济领域的深度合作,面临着巨大的挑战。特朗普通过加征关税,强迫这些国家采取单边行动,而不是依赖多边贸易体系进行协商。这不仅加剧了贸易摩擦,还破坏了长期以来的信任和合作。
美国加征关税对依赖美国市场的经济体产生了深远影响。根据3月OECD发布的全球经济展望报告,美国的关税政策将导致全球贸易萎缩,预计2025年和2026年的全球经济增长将分别下调0.2和0.3个百分点,降至3.1%和3.0%。对美国出口依赖较大的经济体,尤其是以低端商品出口为主的国家,面临较大冲击。以越南为例,2024年对美出口占其出口总额的29.5%,其中劳动密集型商品(如家具、玩具、服装)占40%左右。由于这些商品利润率低且易于替代,美国加征关税将严重影响越南的出口,进而打击其经济增长。中美贸易摩擦背景下,许多中国企业将生产转移至越南,但美国对越南的高关税将减缓这一趋势,影响中国企业在越南的投资步伐。此外,墨西哥在签署《北美贸易协定》后取消了对美国玉米的进口关税,但这导致其本土玉米种植业遭遇冲击。2024年墨西哥玉米产量预计将降至2330万吨,为2014年以来最低水平,玉米播种面积也从770万公顷减少到700多万公顷。根据美国农业部数据,2024年墨西哥将从美国进口2400万吨玉米,占其年消费量的40%以上,这一变化对墨西哥农业市场带来重大压力。

欧盟是美国的货物净出口国和服务净进口国
图源:政治报
面对美国此前的关税行为,欧盟和加拿大先后作出了报复性反应。欧盟在美国对其钢铝产品加征关税后,立即实施了对等的关税政策,涵盖了多个美国出口的商品。而加拿大则对价值数十亿美元的美国商品加征了关税,并呼吁在未来的贸易谈判中重新定义与美国的经济关系。更重要的是,这些国家逐渐减少了对美国市场的依赖,开始加大与中国以及其他新兴市场的经济合作。
3
全球产业链与供应链的碎片化
特朗普关税政策的实施加剧了全球经济的碎片化趋势。全球供应链的重组迫使企业重新审视生产和采购的布局,许多跨国公司不得不将生产基地从中国和其他高关税国家迁移到低关税或关税豁免的地区。这种变化给企业带来了新的挑战,因为全球化的高效供应链逐渐被区域化和本地化所取代。

美国资产在关税宣布后表现不佳
图源:彭博社
越南和印度等国家成为了新的制造和出口中心,吸引了大量的外资和生产线。但是这一转移并非没有成本。尽管越南劳动力成本较低,但其基础设施建设仍不完善,且高技术制造业的能力相较于中国等国家有所欠缺。根据2024年世界银行的数据显示,越南的外国直接投资(FDI)在过去三年中增幅达到15%,这表明越南的制造业正在迅速发展。然而,这一趋势也表明,企业的全球生产效率和成本管理将面临更大压力,特别是在跨境物流和供应链管理方面的成本激增。
可以预见的是,从4月2日的“关税新政”后,全球经济的不确定性将再度加剧,供应链安全性或成为企业决策的重要考量因素。企业可能进一步加强对本土化或区域化生产的投资,减少对全球市场波动的依赖。长期来看,这种转变可能会导致全球制造业成本的上升,并减少产品的市场竞争力。全球化的倒退不仅影响了供应链的效率,也可能加剧未来国际贸易的不稳定性。
4
中国的产业链重构与全球供应链新地位
接下来美国的关税政策将通过多渠道冲击中国出口。不能忽视的是,全球贸易萎缩和进口需求疲软或将拖累中国整体出口;随着美国对墨西哥和越南等国加征关税,也提高了中国企业的转口贸易成本,增加了非美地区出口成本,压缩了中国在全球产业链中的竞争力;此外,部分经济体可能通过对中国加征关税来配合美国,换取对其商品的关税豁免,这将进一步加大中国出口的压力。
尽管中国是特朗普关税政策的主要受害者,但这一政策也为中国提供了加速产业链升级和重构的机会。为了应对来自美国的贸易压力,中国正在大力推进高科技产业的发展,并通过加强与东南亚、非洲等国家的经济合作,逐步减少对美国市场的依赖。
中国的“一带一路”倡议为这一转型提供了强大的动力,通过基础设施建设和投资合作,逐步减少对欧美市场的依赖。据中国商务部报告显示,2024年中国对“一带一路”沿线国家的投资额已经达到2500亿美元,占总对外投资的45%以上,这一趋势突显了中国在全球经济中的战略布局。与此同时,中国正在加速推动高端制造业的升级,特别是在半导体、人工智能和新能源领域。通过大力推动创新和技术研发,中国逐步在全球产业链中占据更加关键的地位,成为全球供应链中不可忽视的力量。

图源:路透社
中国的产业链重构不仅体现在生产领域,还在于加强科技创新和产业链高端化方面的努力。根据《2024年全球科技创新报告》,中国在5G通信技术和新能源汽车领域的投资增长了20%以上,这使得中国在这些领域逐步具备了领先优势。此外,中国与东南亚及非洲国家的合作加强了其在全球制造业和资源供应链中的新地位,尤其在能源和基础设施建设方面,推动了区域经济一体化。
尽管美国当前的关税政策在短期内将对中国的出口产生影响,但中国在转型过程中,也会逐步通过加强与其他经济体的合作,减少对美国市场的过度依赖。这一战略调整不仅将帮助中国应对美国的贸易压力,还促进了全球供应链的多元化发展。
04
美国外交关系委员会高级研究员爱德华·奥尔登表示:“我们不知道这种广泛的关税将会带来什么后果,在现代贸易一体化时代,世界还没有见过这样的关税。” 特朗普的关税政策虽然意图通过保护主义手段振兴美国制造业和减缓贸易逆差,但其长远效果可能适得其反。关税壁垒不仅破坏了全球供应链,还可能激化国际紧张局势,导致全球经济增长放缓。通过短期的贸易谈判获利,可能忽视了长期国际合作与多边贸易体制的重要性,最终将影响美国在全球经济中的领导地位。此举值得反思的是,保护主义是否真能推动经济复兴,抑或加剧全球经济的不确定性。