作者:朱政宇 发布时间:2025-05-27 来源:复旦中美友好互信合作计划+收藏本文
引言
日前中美联合发布的日内瓦经贸会谈联合声明取得了实质性进展,给全球带来了积极信号,但“90天关税窗口期”背后也体现了全球贸易深层次矛盾没有发生根本转变。对于全球政治经济发展图景来看,有限协议带来的不确定性将使得多边博弈更加复杂与系统化。中美战略博弈从经贸转向科技竞争的大趋势也加速演化为制度竞争与价值链重构的全面拉锯战。此外,特朗普关税给全球政经格局带来极大的不可预测性,对欧盟和苹果公司最新的关税威胁为熟悉的局面埋下了伏笔。特朗普的关税风暴反复出现,既猛烈又短暂,“90天窗口期”后,全球产业链分化将更趋于结构性与制度化,双轨化体系的成型不仅将持续挑战传统贸易规则,也将进一步重塑未来全球政治经济图景。
01
“90天窗口期”内:
有限协议带来不确定性
中美日内瓦经贸会谈达成的实质性进展,既是新现实主义的制度博弈产物,更是全球经贸权力格局向多极化重构的具象投射,这种进展与后霸权秩序下世界经济治理体系的深层范式转移形成镜像关系。

5月12日,美国财政部长斯科特·贝森特和美国贸易代表杰米森·格里尔在日内瓦举行新闻发布会
来源:盖蒂图片社
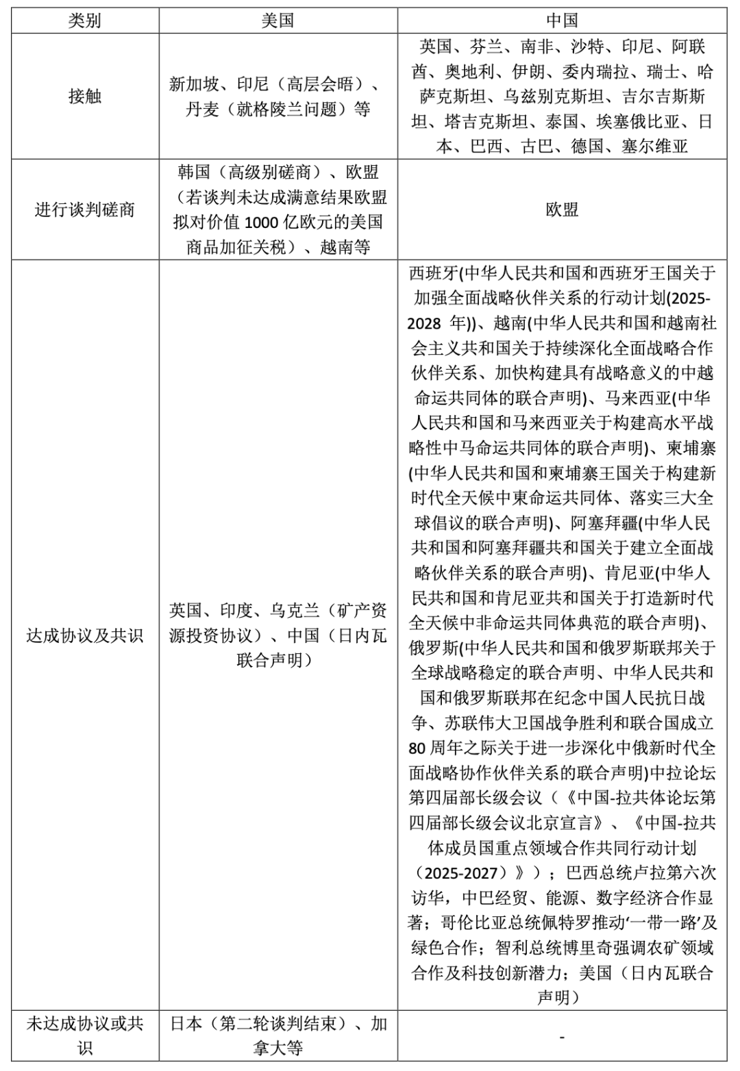
“90天窗口期”被宣布后,国际社会迅速作出反应。这一时间窗口内,不仅涉及中美双边关系的暂时降温,更引发了国际组织、区域经济体和个别国家在战略布局、制度调整和政策立场上的连锁反应。国际秩序的不确定性,使得多边反应的分化趋势愈发明显,而这反过来又对中美各自的国际地位与战略部署构成深远影响。90天有限协议,并非一个终点,而是一个全新的战略观察期。
1
以国际组织为主导的多边体系反应强烈
1.世界贸易组织(WTO)及相关多边机构面临功能性困境加剧
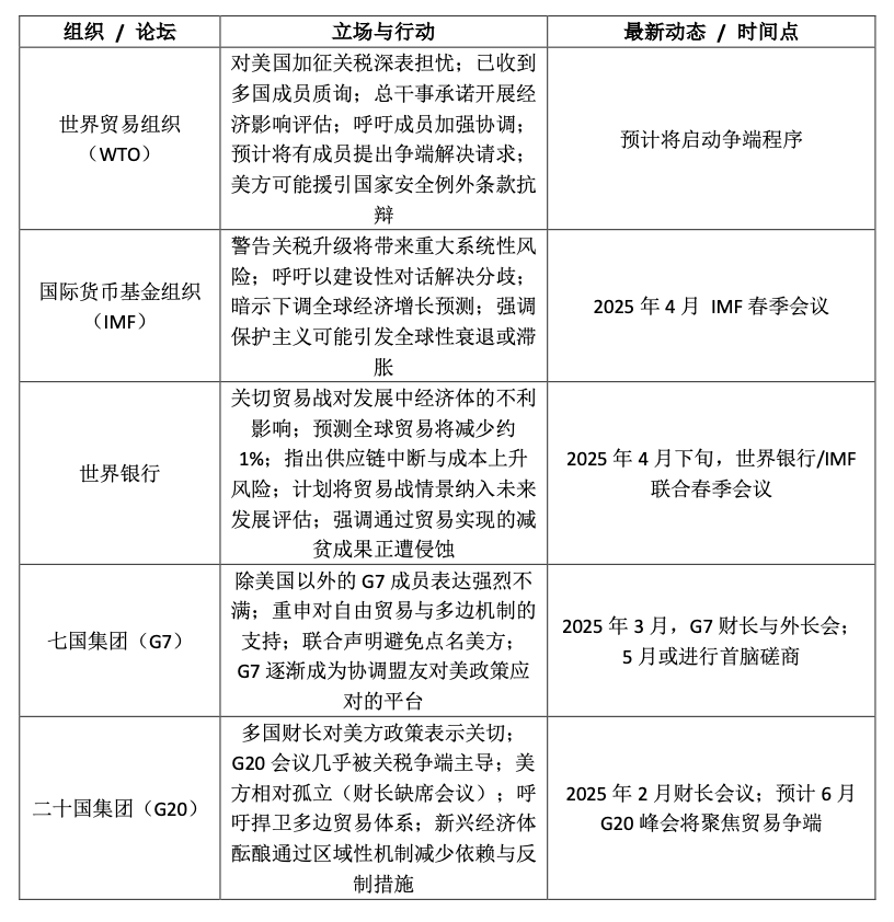
世贸组织总干事恩戈齐·奥孔乔·伊韦阿拉本周结束对东京的访问时接受英国《金融时报》采访时表示,尽管近期中美关税战有所缓和,但全球贸易仍处于“危机”之中。在联合声明发布后,WTO虽表面欢迎中美缓和迹象,但内部机制运转的疲态无从掩饰。自美国多年前阻挠上诉机构法官任命以来,WTO早已陷入制度性失能。

当前主要国际组织和机构对贸易战的态度
来源:作者自制
世界贸易组织(WTO)近日下调了全球商品贸易增长预测,预计今年将下降0.2%,远低于先前预测的3.0%。这一调整反映了美国加征关税及其溢出效应可能导致自疫情以来最严重的经济下滑。WTO总干事奥孔乔·伊韦阿拉特别担忧中美经济脱钩,预计如果两国商品贸易大幅下降,全球GDP可能长期萎缩7%。此外,全球经济的进一步分裂成两个孤立集团也可能带来深远影响,国际货物和服务贸易将受到明显冲击。虽然服务贸易不直接受关税影响,但物流和运输需求的下降,以及更广泛的不确定性,将抑制旅游和投资服务支出。WTO还警告,全球经济增长可能放缓,且恢复速度较慢。

来源:Bloomberg
此次中美自设谈判规则并绕过WTO仲裁程序,进一步削弱了其作为全球贸易裁判者的权威性。尤其是美方在声明中未承诺重返WTO规则体系,而是坚持以“战略关税+产业安全”为正当性框架,传递出其单边主义并未根本改变,也使得WTO在90天窗口内继续面临制度合法性与实质功能的双重挑战。
2.区域经济组织同样在这一窗口期内迅速反应
在第28届东盟与中日韩(10+3)财长和央行行长会议的联合声明中,东盟十国和中日韩重申“坚定维护多边主义”,东盟在特别部长会议中将“供应链透明化”与“产业对冲机制”列入优先议题,试图构建一种对中美依赖的“风险平衡”机制;而非洲联盟(AU)则加速推动《非洲大陆自由贸易区》(AfCFTA)内部政策协调,期待以“区域一体化”抵御大国贸易波动带来的冲击。在这一过程中,中国通过扩大对非技术转让、基础设施合作与绿色投资计划,正积极填补美国因关税冲击所带来的信誉缺口。可以看出,虽然协议带来了表面缓和,但对于广大发展中国家而言,它激发了加快构建“第三选项”的动力。
3.全球南方国家的战略反应开始分化,形成两类基本路径
一类以印尼、巴西、南非为代表,试图在中美之间维持灵活战略,借此扩大自主议价空间。印尼贸易部长在协议发布后即表示,“印尼将加强与中国在供应链上游的合作,同时保留与美方的能源战略合作谈判。”这类国家倾向于利用中美摩擦谋求“互利套利”。而另一类国家如墨西哥、越南则表现出更高的敏感性与防御性。这些国家过去数年受益于“去中国化”背景下的制造业转移,如今则担心90天内中美“重启合作”将稀释其吸引力。越南国家经济研究院近期内部报告已指出,“中国制造业回流出口可能重新占据全球市场份额,必须警惕新一轮出口挤压风险。”因此,“90天窗口期”反而加剧了这些国家在产业链中的焦虑。

唐纳德·特朗普表示,华盛顿将在“未来两到三周内”征收新关税
来源:AP
值得关注的是,中美贸易协定发布次日,巴西、哥伦比亚、智利三国元首抵京,拉美国家面对“90天窗口期”展现出务实中立的外交策略:一方面对美国单边关税政策采取抵抗姿态,另一方面深化贸易多元化,加速与欧盟修订自贸协定、拓展亚洲市场,中国成为巴西大豆、智利铜矿等资源核心买家。区域内部呈现差异性选择——资源出口国借中国需求稳定经济,制造业国在技术合作与市场准入间权衡,债务国寻求中资缓解流动性危机。拉美各国普遍强调“拒绝选边站”,哥伦比亚总统称“不愿沦为大国后院”,墨西哥在维护80%对美出口的同时扩大农产品输华,体现经济利益驱动的灵活策略。尽管面临产业结构单一、区域协定推进缓慢等制约,拉美国家正通过强化南共市整合、呼吁多边贸易机制,逐步摆脱“经济殖民地”标签,谋求在全球产业链重构中提升议价权。
4.欧盟结构性战略焦虑集中爆发
欧盟内部对如何应对中美博弈始终缺乏共识,而这次缓和则进一步暴露其在全球价值链中的战略被动性。德国工商大会在协议公布后立即发布警告称:“若美国单方面重新评估对中经济政策,将严重扰乱欧洲出口导向型经济稳定性。”法国则公开呼吁将“欧盟战略自主”从防务扩大到产业与技术政策层面。尽管如此,欧洲对华政策仍面临内部矛盾:一方面必须维护对中国电动车、电池等关键领域的合作;另一方面又不得不在北约与美欧跨大西洋关系中维持对美忠诚。这种“结构性双重依赖”使得欧盟在90天内的回旋空间极为有限,也凸显其未来在全球产业链再编中的边缘化风险。
2
“90天窗口期”对中美双方的不同影响
对美国而言,多边反应反而加剧其全球信誉的结构性削弱。尽管特朗普政府试图将联合声明塑造成一次“基于实力的外交胜利”,但国际舆论普遍质疑其政策一致性与战略连续性。关税政策的反复不定在一定程度上表面美国内部政策严重割裂,难以为盟友提供可信的长期合作预期。英国《金融时报》指出:“若每次关税政策都以国内政治为导向,美国将不可避免地失去其规则制定者的地位。”在此背景下,欧洲、亚洲、中东等传统盟友国家普遍采取观望态度。即使是日本,也在协议发布后加强了对东南亚原材料渠道的多元化部署,以规避可能的美中贸易关系再度变化。

中美同意于2025年5月12日取消部分关税,数小时后,特朗普总统在白宫新闻发布会上发表讲话
来源:时代杂志
对于中国而言,多边层面的应对反应反而为其进一步构建全球产业网提供新契机。窗口期内,中国商务部迅速启动与中亚、拉美和非洲国家的自由贸易谈判,并加强对新兴技术标准的引导。中国以新能源、数字货币、电动汽车等领域为抓手,通过技术输出带动原材料贸易、产业投资与教育合作,形成以“技术—资本—市场”为轴心的经济带。这种模式不仅有利于减缓对美出口依赖,或将在多边层面强化中国作为“制度倡议者”的角色。与美国依靠军事存在和威慑手段扩张影响力的方式不同,中国正通过制度性合作和规则共建的软渠道拓展国际空间。这种注重长期融合、强调互利共赢的策略,在接下来三个月的关键时间窗口内,或将推动全球治理体系出现新的变革契机。

4月25日,停靠加州长滩港的“东方紫罗兰号”货轮是首批抵达美国、载有中国货物且需缴纳145%关税的船只之一
来源:彭博社
“90天协议”不仅是一种暂时的降温机制,更是一次全球地缘经济结构的“应激测试”。国际组织的全球贸易治理危机进一步暴露;南方国家的策略分化初显;欧盟面临被边缘化的长期挑战;美国的制度信誉正在被削弱。相对而言,中国在制度灵活性、战略耐心与政策工具多样性方面展现出更强的适应能力。这一窗口期也提醒全球政策制定者,单边主义虽可短期制造冲击,却难以长期主导秩序重建。而真正的全球经济治理未来,取决于谁能提供更加稳定、可预期且兼顾效率与公平的合作平台。

2025年4月2日以来中美进行的双边及多边磋商
来源:新华社、Wind、招商证券
密歇根大学经济学家贾斯汀·沃尔弗斯强调,许多人会将为期90天的谈判视为短期利好,因为“将关税从令人望而却步的疯狂水平降至仅仅非常高,这本身就是好消息。”在过去四个月的特朗普政府执政期间,特朗普总统对海外拍摄的电影征收100%的进口税,威胁吞并加拿大和格陵兰岛,并对其行动可能带来的经济损失表现出相对漠不关心的态度。沃尔弗斯说:“所以,如果你回顾过去的120天,你会说,尽管你现在可能感到非常乐观,但对任何事情都保持乐观都是疯狂的。”从这个角度看,90天不是“停战期”,而是检验当前全球各国的国家战略韧性与制度创造力的起点。
02
“90天窗口期”后:
科技竞争加速“双轨化”?
中美双方在短期内达成了关税暂缓共识,外部紧张气氛得到一定程度缓和。事实表明,表面的停火并未触及深层结构性矛盾。在全球视角下,多边层面的应对与反应逐渐明朗,各种迹象都显示出中美博弈重心已由传统贸易领域向以技术、安全和制度竞争为核心的“战略脱钩”演化,科技竞争日趋白热化,并带动全球产业链呈现出“加速双轨化”的新格局。
1
全球科技竞争格局加速重构
90天的关税缓冲窗口并未缓和全球对中美冲突长期化、制度化的担忧,反而使各国在战略布局上愈发警觉,凸显“战略脱钩”在全球多边体系中加速推进。多边层面的反应,已经不再是中美间的附属变量,而是实质影响中美政策回旋空间的关键力量。在此框架下,科技安全、产业链重塑与规则制定成为多个国家战略反应的核心,而其对中国和美国的影响,呈现出深刻的不对称性。
1.美国盟友体系内部的信任基础出现裂痕,而这一变化正深刻影响美方在推进全球科技联盟时的能力边界
特朗普在“解放日”前后对加拿大、墨西哥、日本等传统盟友继续征收高关税,使得美国“组织联盟抗中”的政策可信度受损。欧洲多国虽在舆论上将中国视作“系统性竞争对手”,但在实际行动中却日益转向策略模糊与现实主义导向。西班牙、德国纷纷扩大对华电动车及制造业投资,表明对“全面脱钩”的抗拒情绪已在欧洲广泛存在。即使特朗普政府在接下来继续尝试通过财政部长贝森特提出“从十国起步(Dirty 10)”的封闭技术联盟设想,也必须面对盟友的不确定回应。美方自身难以在“经济民族主义”与“战略协同”之间确立统一方针,直接削弱了其在多边科技体系构建中的领导力。
2.中国正借助“去美国中心化”的多边趋势,加快其在全球产业链与规则体系中的再锚定
在欧美日对中国高技术领域持续施压的背景下,中国的策略选择日益清晰:一方面加大对内技术自主的投入力度,如昇腾AI芯片已在部分指标超越英伟达A100,28纳米光刻机实现国产化;另一方面则通过“一带一路”、RCEP与拉美合作机制等多边平台,构建基于资源互补与制度对接的“非美联盟圈”。2025年5月举行的中拉论坛第四届部长级会议即是典型案例,17位部长、3国领导人同时出席,表明中国“全球南方支点战略”日益获得实质成果。在这种机制主导下,中国不再仅依赖对美出口带动增长,而是着眼于构建制度稳定性更强、抵御性更高的全球产业网络。
3.多边经济治理体系面临制度性裂解的风险,而中美科技博弈正是主要诱因
在技术脱钩与贸易壁垒交织影响下,原有基于WTO的统一市场规则受到严峻挑战。欧盟虽有意在数字贸易与绿色技术方面确立“自主话语权”,但由于内部市场分裂与对美政策协调困难,其能力难以覆盖日益碎片化的全球规则体系。亚太地区则在中国主导的RCEP和东盟共同体机制推动下,形成相对统一的区域规则秩序。在此背景下,国际制度分化将不再仅体现为“规则战”,更表现为实际操作中的双重标准与制度摩擦。美国即使试图联合少数盟友构建“共享墙”,如拉什·多西所设想的“受保护市场”,也面临内部标准统一性与全球制度兼容性的双重压力。

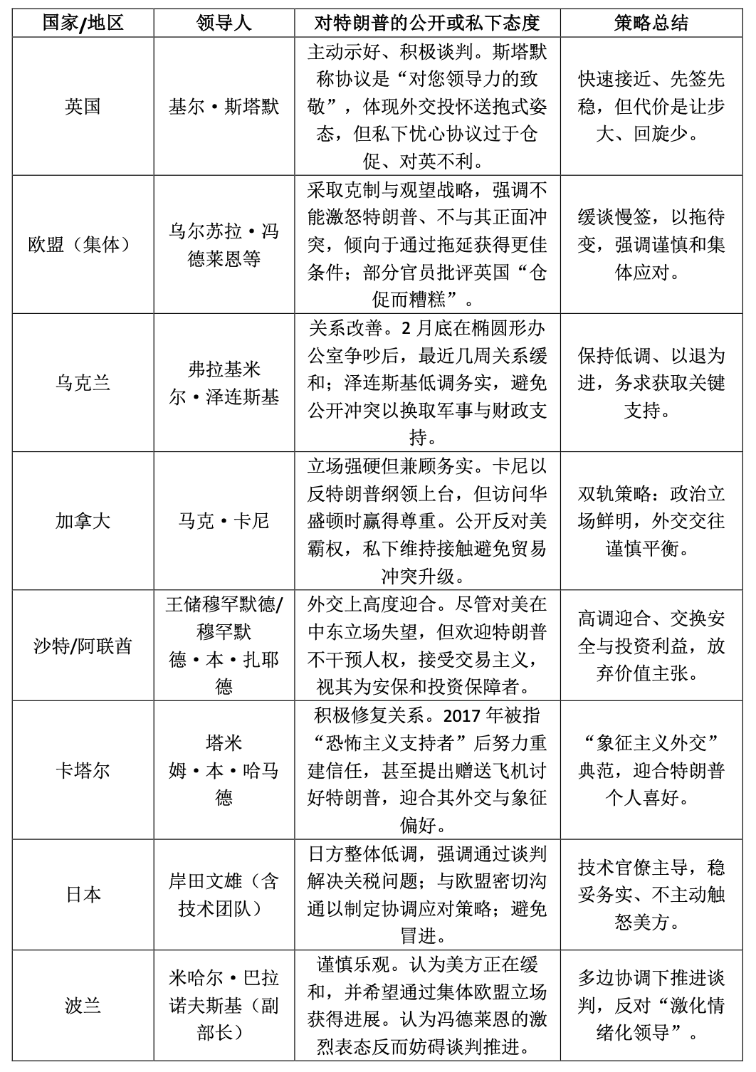
部分国家/地区领导人对美国贸易政策的态度
来源:作者自制
更重要的是,各国在技术路线选择与产业链战略中的“回旋空间”不断压缩,驱动其战略自主意识迅速觉醒。如拉美国家受特朗普高关税刺激,正加快推进地区基础设施联通与本币结算机制,降低对美元与美国产业的依赖;日本则通过保留六成生产能力在本土、深化CPTPP与RCEP参与程度,应对美方可能的战略摇摆。在全球产业链向“双轨化”演化的趋势中,中国—东盟为代表的区域价值链已具备稳定替代性,而美日韩推动的“近岸制造”则受制于成本效率与国内政治周期的双重干扰。特朗普即使欲以“整合联盟对抗中国”,但其前后矛盾的政策实践(如对盟友征收关税、对俄罗斯保持低压态度)反而削弱了美方自身话语合法性。
总体来看,“90天窗口期”之后的多边反应或将更清晰地揭示出现有全球治理结构和模式的再分化趋势,以及中美在科技与制度领域的竞争已从双边博弈演化为多边牵制。在这一新局面下,美国正面临以信任缺失、制度分裂和成本劣势为特征的多重困境;而中国则通过“以稳对变”的策略,借助全球南方与区域机制的整合,逐步构筑制度安全区。全球产业链的“双轨化”与科技体系的平行发展将不可避免,而真正的问题在于:在未来的不确定性中,是制度协调能否赶上竞争分化的速度,还是碎片化将成为全球秩序的主旋律。
2
产业链双轨化趋势日益清晰
全球产业链的双轨化趋势,随着中美贸易战的波动性变化,正从抽象预期转变为系统性现实。这一格局并非源于纯粹的市场选择,而是在“技术民族主义”、绿色转型、数据主权、安全逻辑与多边协定重塑共同驱动下迅速固化。从结构特征看,以中国—东盟为核心的“全球南方链”与以美欧日韩为主导的“西方安全链”正在沿技术体系、制度架构、地缘逻辑深度分化,形成各自相对独立的生产网络、政策约束与投资逻辑。这种分化过程并非对称,而是呈现出不同国家、区域间的不均衡演化与复杂博弈。

唐纳德·特朗普在中东之行期间访问沙特阿拉伯,会见了王储穆罕默德·本·萨勒曼等领导人,其中一些人认为他们可以应对特朗普的交易风格
来源: Shutterstock
1.“技术安全”逻辑正在重塑全球投资版图
美国以《芯片与科学法案》、“四方芯片联盟”为支点,推动关键环节“回流化”与盟友“本土化”。台积电、三星等被迫在美设厂,但技术转移成本高昂,亚利桑那项目面临人才短缺、产能延迟等结构性瓶颈。同时,美国通过《云法案》《出口管制条例》等,对AI芯片、高性能计算数据进行“数字管辖”,限制中企接入全球数据与软件生态。中国则加速推进“国产替代+区域重构”,长鑫存储作为国内唯一能量产17nmDRAM的厂商,其二期扩产计划完成后将占全球10%产能;长江存储则凭借Xtacking®架构实现232层3DNAND量产,市占率已突破5%;中芯国际的14nm工艺月产能达5万片,5nm技术研发进入验证阶段,华为在东盟构建鸿蒙生态系统,强化“非美技术路径”的可行性。英国《金融时报》消息,美国正计划将更多中国企业纳入出口管制清单,这种对抗结构并非短期战术,而正在演化为产业链战略结构的持久性分叉。
2. 绿色转型议程加剧产业链的地理重组
欧盟CBAM机制和美国《清洁能源标准》共同构筑碳边界壁垒,将“碳合规性”纳入投资准入门槛。这迫使出口导向型国家主动调整排放强度与能效水平。例如,中国宝武在荷兰与比利时建立氢冶金试点,实现碳排强度下降30%以上,获取欧盟市场资格;而中国光伏企业则在东欧、美洲加速布局“零碳工厂”,以技术换取制度通行证。与此同时,新加坡“碳债联动”机制与中国粤港澳“碳质押”试点开启碳金融在全球供应链投资中的嵌入逻辑,使“绿色金融+绿色制造”成为双轨化世界中少有的桥梁接口,但也带来治理规范差异与执行标准碎片化的风险。
3.区域协定体系的制度排他性日益上升,推动供应链体系进一步制度性分流
RCEP、AfCFTA等多边协定通过放宽控股比例、原产地规则、跨境数据流动白名单机制等方式,大幅提升区域一体化效率。以新能源汽车产业为例,比亚迪罗勇府基地与上汽正大工业园形成的产业极核,已吸引宁波均胜电子、苏州德尔集团等12家汽车线束供应商完成产能迁移,呈现出典型赤松要雁行模型的产业链结构演变。借助东盟自贸协定原产地规则,该基地生产的电动车可享受区域内90%以上品类零关税流通,有效形成对中国母基地亚太市场供给的产能互补。非洲通过取消汽车进口关税,吸引中国车企设厂,构建“投资+就业+培训”的制度绑定模式。这些机制不仅提供了市场,也创造了制度容器,强化了中国主导供应链的规则外延能力。而美墨加闭环、“跨大西洋芯片联盟”则依靠规则门槛与资金补贴,构建以合规性、可追溯性、政治信任为核心的准封闭供应网络。

本月初,特朗普与英国驻美国大使彼得·曼德尔森在椭圆形办公室会面。英国率先试图安抚美国总统,并最终达成了一项早期贸易协议
来源:AP
4.全球劳动力与数据要素的重新配置,也成为双轨化的内在推手
可以预见的是,AI与自动化技术正在也将持续重构劳动密集型产业。亚马逊、海尔等利用生成式AI进行供应链优化,提升周转率与运营效率;但也在印、东南亚引发就业结构变化和数据管控争议。在芯片研发中,英伟达通过AI优化缩短设计周期,但其芯片出口限制迫使中国转向自主生态,据《华盛顿邮报》报道称昇腾910B在一些AI大模型训练中的效率已达A100的80%,但不可忽视的是其软件生态适配仍需较长周期。这意味着双轨化不仅是物理工厂的地理重组,更是算法、数据、标准体系的深层裂解。

谷物被装上船:美国声称已接近与其贸易伙伴达成协议
来源:Bloomberg
更关键的是,这种双轨结构并非静态分割,而是一种动态博弈的制度化表现。对发达国家而言,双轨化是去风险的工具;对发展中国家而言,则是定位升级或边缘化的命运分水岭。越南、马来西亚、墨西哥、匈牙利等“中间地带国家”,因制度兼容性与成本优势成为“连接点”;而多数LDC(最不发达国家,Least Developed Countries)和SIDS(小岛屿发展中国家,Small Island Developing States)因投资基础薄弱、技术溢出不足,仍处于全球价值链的外围,面临被双重体系同时边缘化的风险。
03
复杂性竞合关系
如何孕育新的全球贸易规则
1
特朗普总统的“自由日”是否宣告结束?
特朗普总统在中东访问中与阿拉伯联合酋长国的企业高管、会议上表示,华盛顿将在“未来两到三周内”征收新的关税。这一策略本质上放弃多边协调,转向行政设定式的“价格标签外交”,通过关税作为国家关系的准入条件,重塑全球贸易接入权结构。其背后逻辑是:美国作为全球最大市场,有权设定他国“进入代价”,而不是平等交换规则。在这一结构中,谈判被边缘化,威胁成为首要政策工具。英国虽与美达成部分降税协议,但仍需保留10%关税底线,表明即便传统盟友也无法回归零关税状态,协议已退化为美国主导的配额与权限分配。
欧盟对此高度警觉。内部文件明确指出,当前谈判并非以规则为基础的协商,而是迫使欧盟接受关税为手段的结构性再分配。这种方式侵蚀WTO所确立的非歧视性原则,改变了全球贸易治理的制度属性。欧盟贸易部长公开表示,不接受“英美协议模式”,并已暂停210亿欧元报复性关税以留出谈判空间,但同时准备恢复并扩大对美反制,范围涉及波音、农业、烈酒等关键产业。这种回应是典型的对称性报复机制,但其效力受限于欧盟内部协商成本和对美依赖程度。
5月23日,美国总统特朗普突然宣布计划自6月起对欧盟进口产品征收50%的关税,令欧洲各界措手不及。就在几个小时后,他在Truth Social平台发文表示,“并不寻求与欧盟达成协议”,态度强硬。

来源:Truth Social
特朗普在文中猛烈抨击欧盟的贸易政策“不公平”,并称双方的贸易谈判“正在失败”。他写道:“因此,我建议自2025年6月1日起,对欧盟商品征收50%的关税。”欧盟方面迅速作出回应,表示将“坚决捍卫我们的利益”。
特朗普的这一表态本质上是一种“预先实施式谈判”:不再等待协议生效,而是将惩罚性关税作为谈判前提。这种态度的关键含义,在于否定传统双边谈判逻辑中“结果—实施”的因果顺序,而是通过“先打再谈”形成压迫式议价。这种行为的制度后果是显著的:它不仅消解欧盟作为谈判对手的平等地位,更使整个谈判框架滑向单边合法性构建,即由美国单方面定义“何为协议”。在特朗普的表述中,协议已不是妥协结果,而是美国的既定决定,欧洲的角色则沦为是否配合的变量。这种制度架构破坏了WTO体系下以协商、互惠、透明为核心的规则秩序,标志着国际经贸治理正在从“制度协调”转向“胁迫性路径依赖”。
欧盟贸易专员马罗什·谢夫乔维奇在与美国贸易代表通话后,在X平台上表示:“欧盟与美国之间的贸易关系独一无二,必须建立在相互尊重而非威胁之上。”他强调,欧盟仍将“努力推动达成一项对双方都有利的协议”。
当被问及是否只是借关税威胁施压欧盟时,特朗普在白宫椭圆形办公室对记者表示:“我说的是,我们已经明确了协议,税率就是50%。”他补充称,不确定欧盟是否还能采取措施避免加税,但若欧洲企业承诺将制造业务转移至美国,他会考虑“略微推迟”征税措施。“我们会看看接下来会发生什么。但目前来看,6月1日即将到来,事情就是这样。”

欧盟长期以来一直保持贸易顺差,而美国的情况则恰恰相反。
来源:金融时报
这一突如其来的关税威胁扰乱了市场,打破了过去数周的相对平静,导致股市与美元双双下跌。经济学家指出,这一举措将推高美国通胀,并可能拖累经济增长。据凯投宏观(Capital Economics)分析,对欧盟征收50%的关税将远超特朗普在4月2日“解放日”所提出的欧盟关税计划,后者税率仅为当时的一半左右。这项措施预计将在三年内使德国国内生产总值(GDP)下滑1.7%。
尽管特朗普声称不寻求协议,但美国财政部长斯科特·贝森特却表示,此举目的是为了向布鲁塞尔施压,推动达成新的贸易协定。“我认为这是对欧盟迟缓步伐的回应,”贝森特在接受福克斯新闻采访时表示,“我希望这能促使欧盟有所行动。”他还在彭博电视台上透露,预计美国将在未来几周内敲定“数项重大协议”。
就在上周,加拿大落基山脉举行的七国集团财长会议上,美欧之间还保持了较为和谐的气氛,但特朗普此番突如其来的关税声明再次令欧洲官员感到震惊。一位匿名欧盟官员表示:“美国又一次把我们当朋友一样‘对待’。”
此外,特朗普还扬言,若苹果公司不将iPhone的生产迁回美国,也将面临新一轮关税。这一消息加剧了市场动荡,标普500指数当日收跌0.7%,开盘时曾大幅走低,斯托克欧洲600指数也下跌0.9%。芝加哥联邦储备银行行长、美国联邦利率投票成员奥斯坦·古尔斯比当日接受CNBC采访时指出,特朗普对欧盟和苹果的关税威胁“对供应链构成严重冲击”,并可能“略微抬高”美国降息的门槛。

美国总统特朗普与贝森特。
来源:Win McNamee/Getty Images。
欧盟的反应也暴露出其战略困境。一方面,其在药品监管、食品安全、数字税等议题上与美方分歧明显,短期内难以妥协;另一方面,欧盟又试图通过扩大自美天然气和农产品采购换取关税让步,体现其试图维持跨大西洋伙伴关系的现实考量。但美国对欧盟内部市场主权(如增值税、数字服务法)的挑战,实质上正在削弱欧盟“制度性力量”的外部投射能力。面对特朗普反复无常的关税武器,欧盟不仅在出口份额上遭受直接打击,更在高端制造环节的技术与地缘空间分布上遭遇战略挤压。更深层的挑战是,欧盟现行规则体系无法快速匹配美国式“即时谈判—即时惩罚”的高频率政治节奏,而内部协调机制(27国共识)决定了其难以采取同等速度的策略性反制。这种结构性时滞,使得欧盟在短期内不得不在“贸易让步”与“战略转向”之间徘徊。其最终选择将不仅决定欧盟能否在关税战中争取对等空间,更关系到是否能继续作为多边主义秩序的维稳支柱,还是被动融入一个由美式高压重塑的“次优规则秩序”。
特朗普政府的策略核心在于通过“默认高税—协商减税”框架,构建一个排除中国、驯服盟友的新型供应链控制系统。财政部长贝森特与贸易代表格里尔已开始向各国施压,要求在能源、农业、国防等领域提供市场让步,以换取关税下调资格。这是一种经济制裁逻辑的外交化重构,关税不再仅为保护国内产业,而被转化为广义上的国家影响力工具。
根本问题在于,美国多轮关税设定并非意在构建稳定贸易秩序,而是通过可变税率制度制造不确定性,迫使他国在战略和产业层面“提前锁仓”与美的合作。这将加速全球贸易体系的双层化趋势——一方面是美主导的“政治挂钩市场”,强调供应链安全与意识形态准入;另一方面是以中国、东盟为核心的“效率导向型网络”,强调成本、规模与政策协调。

对美国经济的看法存在严重的党派倾向(密歇根大学消费者情绪指数,按政治派别划分的点数)
来源:金融时报
最终,这种体系裂解不仅对中国构成挑战,对欧盟等传统制度性力量亦是深刻考验。如果欧盟无法形成内部团结、无法提出具有规则正当性与全球吸引力的替代路径,那么它将在中美双重结构中逐渐被边缘化。特朗普政策虽然表现为反复无常,但其背后确有一套清晰逻辑:通过税率分化与威胁机制,将全球贸易置于美方主导的浮动框架之内,进而瓦解基于规则的全球市场共识。这将是全球贸易体系自布雷顿森林体系以来最大的一次范式转移。
2
日内瓦联合声明难成应对范式
中美在关税战中的博弈不仅重塑了双边经济关系,也为全球其他国家与特朗普政府打交道提供了现实参照与战略镜鉴。越来越多的国家认识到,中国在面对特朗普式极限施压时所采取的反击策略,揭示了一种非妥协性应对的潜在有效性。
同时,各界也开始对特朗普总统的关税剧本熟悉起来。这类贸易攻势往往遵循一套固定剧本:先在“真相社交”平台发布突如其来的威胁,引发市场和外交震动;随后不顾反对强硬执行,派亲信高调辩护;紧接着市场陷入恐慌,政府试图稳局;最后,局势被包装成谈判突破,回到起点准备下一轮。无论事实如何,这一最后阶段几乎总是被描绘成一个大胆的谈判突破——比如与中国的“全面重启”,或者大量国家涌入寻求与美国达成贸易协议。这种循环式策略虽然短期震撼,但已逐渐形成可预测的模式,让全球各国和企业在不确定中疲于应对。

2025年5月1日,无人机拍摄的美国加利福尼亚州圣佩德罗市洛杉矶港停泊的中国集装箱照片
来源:路透社
从中国的经验看,拒绝以短期让利换取表面平静,反而增强了谈判中的相对主动性。纽约基金分析师伊丹娜·阿皮奥则进一步指出,中国敢于承受内生性经济阵痛的能力,恰恰是其可以有效应对特朗普式非理性博弈的根本前提。她认为,美国高估了自身社会对痛苦的承压阈值,而低估了中国体制内部的战略韧性与政治动员力,这种误判导致了对华政策的持续挫败。事实上,这种强硬且具备筹码的策略,并非所有国家都能照搬。正如哈德逊研究所的拉夫所指出,中国拥有完整的产业体系、可调动的国家资本与独立的战略防线,而多数依赖美国安全保障与市场接入的盟国,如日本、韩国或东欧国家,在实际操作中往往不得不在“对美合作”与“自主战略”之间摇摆。
这种结构性制约意味着,虽然各国越来越清楚特朗普式交易政治的边界与代价,但要真正具备“中国式反制”的战略条件,仍需内生经济实力与制度自主的双重支撑。因此,中国的经验更多是一种战略象征,而非普遍适用的操作范式。其真正意义在于为国际社会提供了一个可能的行动路径——即在面对单边主义与权力讹诈时,抵抗比妥协更具长期收益;而分散的个体应对远不如制度化的联盟协调更具约束力。在新一轮地缘经济重构中,如何将“对等谈判”转化为集体战略,将成为中等国家与新兴经济体绕开特朗普式政治经济冲击的关键命题。