作者:李良荣、辛艳艳 发布时间:2021-11-23 来源:复旦大学传播与国家治理研究中心+收藏本文
【导读】
今天起,复旦大学传播与国家治理研究中心公众号将连续三天推送《新闻大学》2021年第10期特稿文章。具体包括:《论互联网平台公司的双重属性》(李良荣、辛艳艳)、《“底层主体性时代”:理解中国网络空间的新视域》(郑雯、施畅、桂勇)和《重返对话:网络群体极化现象化解路径研究》(韦龙)。如需获取全文请参阅刊发杂志。
主持人语:
本专题由三篇论文组成,意在向学界和业界的专家、同仁展示我们新近的研究成果。三篇论文主题不同,但风格一以贯之:研究新闻传播业的前沿问题即当下网络媒体的新实践、新变化。朱春阳教授在《研究的“画术”》(2020年第七期《新闻大学》卷首语)一针见血地指出:我们新闻传播学的学术论文“与行业实践渐行渐远”,我深有同感。本次专题的三篇论文也算是对他这一观点的回应。
我和辛艳艳的论文探讨以BAT为代表的互联网平台的治理,从互联网平台民营企业的私有制和作为社会基础性设施的公共性双重属性出发,提出建立“国家—平台—社会”三方互相制衡的治理新架构。郑雯等人的研究显示:成为网络上最大群体的底层网民,正在从“底层客体性”向“底层主体性”转变,底层群体也因此成为网络空间的关键意见群体,形塑着中国网络舆论场。当前,网络的圈层化以及圈层化引发的群体极化、群体冲突也日益引发人们的忧虑。韦龙的论文从对话理论的视角出发,认为重返对话是化解网络群体极化的重要途径。
主持人:李良荣
摘要
互联网平台公司已经成为信息社会中一种社会基础性要素。新冠疫情暴发后,互联网平台不仅支撑着“在线经济”,“健康码”,也左右着人们的日常生活,成为社会治理的重要工具。目前,平台治理是全球性治理难题,各国也在积极探索治理之道。本文指出,对互联网平台公司的治理,要充分意识到私有性和公共性之间的矛盾:虽然以反垄断为核心的平台监管能够有效防止其继续扩张,但容易陷入“一管 就死”的困境;落实平台主体责任虽然可以强化互联网平台的自我治理,提升其社会责任意识,但私有属性决定了它在落实公共性上存在明显的短视问题。因此,对互联网平台的治理应深刻把握私有属性与公共属性之间的矛盾,重新规范互联网公司的职责边界,通过建立“国家—平台—社会”三方治理格局,提升网络治理的现代化水平。

在当下的中国,人们的生活、工作、学习、交流,谁能离开互联网?新冠疫情下出现的各类“云经济”“云会议”加深了人们对网络的依存关系,离开网络可以说寸步难行。在互联网中生存,谁又能离开互联网平台?大型互联网平台的地位不可撼动,不可或缺。互联网平台公司已经成为一种社会基础性要素,在经济、社会领域展现出独特基础性乃至垄断性地位。
当下由互联网平台垄断性地位所引发的互联网平台治理问题已经成为全球关注的重要议题。2020年10月16日,美国众议院司法委员会历经16个月的调查,认定脸书、亚马逊、苹果、谷歌四家公司分别在社交网络市场、在线广告、在线零售、应用安装市场、 在线搜索、搜索广告市场等关键业务领域拥有“垄断权”,并用打压竞争者的模式扼杀其他企业的创新能力,随后美国司法部正式起诉谷歌公司。该案也是近20年来涉及全球性市场的反垄断诉讼案。
在中国,针对互联网平台公司的监管浪潮自“蚂蚁金服”暂缓上市以来持续至今。阿里巴巴集团因实施“二选一”等垄断行为被处以182.28亿元人民币的处罚;滴滴出行因涉及国家数据安全风险被启动网络安全审查,审查期间停止新用户注册。一系列事件表明,虽然互联网平台公司借助技术创新已经成为影响全球经济体系和社会文化生活的数字基础设施,然而这种技术创新是一把“双刃剑”,平台公司与公众、国家之间的矛盾也日益凸显,对国家治理提出了严峻挑战。2020年,中国数字经济核心产业增加值占GDP的比重已经达到7.8%(国家互联网信息办公室,2021),互联网平台作为数字经济核心产业的重要主体,其垄断性地位对于国家网络治理现代化提出了挑战,如何认识互联网平台公司的特殊属性,并探索一种新型的治理模式?这是本文要探讨的核心问题。

一、文献讨论:互联网平台的崛起与网络治理现代化
平台兴起被认为是“数字革命”的三大标志性事件之一(Mcafee & Brynjolfsson, 2017),数字革命既是人类福祉,也给传统社会治理带来了全新的挑战。
(一)技术为基、信息为流:平台成为网络权力结构中心
网络社会中的权力格局与信息的流动息息相关,互联网最早给传统社会带来的冲击,它作为全新信息渠道挑战了机械复制时代所形成的信息垄断格局。这一传播属性(或称之为媒介属性)在中国语境下改变了既有的国家与社会(公众)、社会中个体与个体、 个体与群体以及群体与群体间的关系,在“去中心化”的过程中,“大众自我传播”(mass self-communication)(Castells,2007)相当程度上取代了“大众传播”。在网络社会里,技术与信息的结合挑战了传统的权力结构,塑造了全新的网络权力。一方面,网络技术降低了信息发布的门槛,对建立在掌握和垄断信息供给基础上的权力构成了严峻的挑战;另一方面,门槛降低导致信息供给过剩(沈逸、刘建军,2012)。

与信息流动的改变同时进行的,是社会组织能力的变化,即“互联网+”带来的再组织能力。何明升(2016)将这种再组织化归结为三个方面;其一,现有社会组织样态、结构、流程甚至功能不得不适应网络逻辑而被重新网络化再造;其二,虚拟社会组织成为原子化个体在网络社会中的归属;其三,跨越地理、不限人数、组织灵活、活动多样的“线 上”组织通过线下扩张的形式,实质性地改变了现实社会的组织样态和组织机制。网络社会的再组织化所导致的结果就是将“去中心化”引向“再中心化”,唯一与传统社会不同的是,是否能成功实现“再中心化”归根结底取决于网络空间中技术背后所负载的信息鸿沟。这种信息鸿沟表面上放开了个人选择,但这种所谓自由的选择是源自信息资源强势一方对信息弱势一方的诱导(周辉,2017)。与此同时,信息的选择带动着新技术转变,技术成为融入社会文化和日常生活之中的驯化之物(何明升,2016)。

平台的崛起从根本上说是借助技术融入生活,带来全新的原始动机,信息流不仅是生活必需,也成为经济必需。从根本上说,“平台”更多代表经济意义,是网络产业中一种平台化经营模式,即由专业的平台开发商或运营商以互联网为基础,以网络技术为依托构建一个平台架构,为网络用户提供集认证、支付、物流、客服于一体的一站式服务,吸引买卖双方参与到平台上来达成交易的一种商业模式(周利华,2013)。
平台企业借助技术发展不断增强整合和吸附能力,同时为了应对激烈的竞争,资本、技术和信息等资源在平台中的影响力日渐强大,促使平台权力不断向外延展(王志 鹏等,2016),在社会转型中扮演系统性、结构性的角色(姬德强、应志慧,2020),部分用户规模达到10亿级的超级网络平台更是一跃成为新时代的关键信息技术设施和具有强大社会动员能力的公共平台(方兴东、严峰,2019)。

(二)由“私”入“公”:网络平台介入公共治理
技术优势、资本加持和用户粘性,让网络服务提供者也成为权力的主体。网络空间中私权力的崛起,打破了以国家和私人二元主体划分基础的传统权力结构,平台在推动商业模式创新的同时,也在构建自己主导的游戏规则,变成一种“私权力”,打破了公权力形塑的既有格局,甚至成为公权力主体的合作者(周辉,2017)。网络平台在很大程度上代替了原本应由国家承担的网络社会公共服务和公共政策,正在参与政府的传统社会管理职能(方兴东、严峰,2017),代理和介入社会管理(崔保国、刘金河,2020)。
网络平台之所以能够成为重塑社会结构的“新规制者”(new governor)(Klonick, 2018),关键在于传统治理手段无法应对网络社会全新的权力架构,公权力只能通过委托网络平台这一私权力才能进行有效治理。对于公权力来说,私权力参与网络规制的优势在于三点:其一,平台拥有接近治理对象的优势;其二,平台掌握网络治理所需要的专业与技术;其三,平台可以克服国家管辖方面的限制(韩新华、李丹林,2020)。
方兴东和严峰(2019)指出,公权力的让渡实际上体现了网络社会中政府隔层监管难题,促使网络平台成为事实上的日常监管者。随着网络治理的深入推进,公权力对平台的权力让渡也逐步通过法律或法规得以落实。例如,2012年12月通过的《全国人民代表大会常务委员会关于加强网络信息保护的决定》第5条就规定:“网络服务提供者应当加强对其用户发布的信息的管理,发现法律、法规禁止发布或者传输的信息的,应当立即停止传输该信息,采取消除等处置措施,保存有关记录,并向有关主管部门报告。”(全国人 民代表大会,2013)至此,“政府—平台—网民”的治理层次基本成型。

(三)网络平台治理的挑战:权力制衡何以实现?
与传统意义上的“管理”不同,现代国家治理的目的在于为了全体的利益而引导民众(Fornet-Betancourt et al.,1987)。所谓治理,本质上是规范着谁能参与生态系统 (participation),如何分配价值、权利与责任(interaction),以及如何解决纠纷 (resolution of conflict)的一套规则(Parker et al.,2014)。当互联网的发展带来社会转型之后,强调以互联网的思维来进行国家治理,并遵循制度化原则、法治化原则、安全性原则、效率化原则(李良荣、方师师,2014),坚持发展与治理两手一起抓。
对于网络治理来说,平台扮演着竞争主体(player)和市场秩序维护者(regulator)两个截然不同的角色(叶逸群,2018),既当运动员又当裁判员的网络平台究竟是否能划定边界,平衡好二者关系?事实上,规范意义上的网络治理,是划分主体功能范围和相互作用边界,合理配置国家统治、社会调节与网民自治三者之间的权力关系(何明升,2016)。从政府、用户到平台,在这样的生态中,只有让每个角色都有机会参与到治理环节中,不将责任和义务完全推向其中的任何一方,才能在互动的过程中完成有效治理(林华,2017)。

从目前学界共识来看,网络平台享有的治理权力超出了其治理能力,并造成了一定的社会失范。这种失范是互联网治理格局的“机制失衡”(赵玉林,2015)造成的,平台治理权力过大,并凭借创新优势、技术优势、数据优势和资本优势埋下隐患,一旦实现垄断权力和垄断利益的联动和共谋,将极大影响公共利益和国家利益,挑战国家治理的现代化进程(方兴东、严峰,2020)。
对此,学界提出要优化现有网络治理机制,重新审视平台的权力、责任与义务,调整政策。例如,可以重新审视平台的法律义务,探索一种“受规制的自我规制”路径,践行透明(transparency)、负责(accountability)、正当程序(due process)的核心原则,结合政府监管与平台自律的优点(韩新华、李丹林,2020);明确基于市场规制者身份产生的互联网平台责任,区分回应监管义务对监管机构产生的平台责任,以及与规制市场的权力相应的对平台内用户的平台责任(叶逸群,2018)。
另外,讨论更多的是政府、平台和用户之间的权力制衡。例如,可以建立多元治理模式,政府统一引导,企业全面负责,社会广泛参与,优势互补,协同共治(赵玉林,2015);或者制定一种新的“数字契约”精神,承认平台拥有者的私有财产地位,但同时强调平台的公共性,由此形成权力确认和权力约束的基本思想,最终落脚到权力制衡。这种新契约的具体实现方式可能性是公众分权,这是一种基于公众组织性监督、通过技术的监管以及数据权属再分配的方案(崔保国、刘金河,2020);还可以将公共治理与平台治 理结合,建构“政府—第三方—平台”式管理,通过引导具有独立属性的第三方参与到平台治理中,缓解政府与平台之间的博弈,促进协同共治和平台治理的公平、公正(方兴东、严峰,2019)。
综上所述,既有研究指出了网络平台在网络社会中的重要性地位以及在技术、资本赋权下所拥有的治理权力,剖析了网络平台介入公共治理下造成的隐患和挑战,提出了相应的解决路径。然而美中不足的是,上述解决路径并未对互联网平台本身所具有的能力极限进行阐释,也未能解释网络平台究竟在网络治理格局中处于何种地位,其行动的边界又在哪里。对于作为社会治理合作者的互联网平台是否有两难之处,也未做分析。而这些对于探索新型的平台治理模式至关重要。只有厘清了这些问题,才能优化网络治理的效能。

二、双重属性:互联网平台治理的理论前提
(一)私有属性:互联网平台的基本发展逻辑
互联网平台公司具有突出的“私有属性”。传统互联网的发展经历了从国家控制到民间开放的过程,从互联网的前身“阿帕网”的出现,到万维网的发展,证明了开放是互联网的第一特性。这种开放体决定了一个对技术创新及应用落地具有钻研精神的人,可能会成为时代巨擘。在福布斯2020年全球富豪榜和中国富豪榜上,存在一致的现象,排名前十的富豪里面,近一半都是互联网巨头的实际掌控者(如亚马逊、微软、脸书、甲骨文等国际科技巨头,又如阿里巴巴、腾讯、拼多多、字节跳动等国内互联网平台)。
互联网平台公司之所以能够成为巨大的财富来源,凭借的是网络技术去中心化的连接能力,这种连接打破了物理空间和现实时间的限制,超越了传统的国家治理边界。借助信息基础设施的构建,互联网平台公司掌握了网络社会的精髓——信息流动。自卡斯特以降,中外学者一致认为流动是支配我们经济、政治与社会象征生活的表现,而社会是围绕着流动构建起来的。在网络社会中,流动着的信息成了价值所在,也成为一种资本。信息之所以能成为资本,有赖于两个因素:一是信息技术革命使信息资本有了赖以存在的物质技术基础;二是资本主义发展的必然结果导致信息成为了资本(鄢显俊,2001)。
伴随着全球化,信息技术产业也在中国生根萌芽。20世纪90年代,我国提出国民经济信息化的战略思想,其后通过市场化改革等政策的引导,不仅使我国信息技术产业的跨国资本运作能力提升,也使一批富有活力和成长潜力的中小企业在开辟、创新商业模式和发展新型业务等方面取得了显著的业绩。我们现在所熟悉的百度、阿里巴巴、腾讯、新浪、搜狐等知名互联网企业都是在这一阶段起步的。借助技术优势,互联网平台 以“中介”的方式实现信息的流动、匹配和交互,以技术为媒不断激发用户的信息需求,从信息搜索、电子商务和社交切入实现了垄断。

平台经济利用网络技术的节点化特征剔除了多余的中间环节,实现了价值链和产业链的分裂与再整合,重新划定了效率导向的“市场势能”。互联网平台作为支撑者和服务提供者,为供求双方提供了信息空间、撮合了市场交易、降低了交易成本、提升了交易效率(李凌,2015)。在平台经济下,隐藏在“长尾市场”里的潜在交易需求成为互联网时代利润收益的重要来源,用户集聚性越强,交易需求越可观,利润也越高。
从这个意义上来说,平台最终指向垄断是必然趋势,技术赋能助长了平台经济的 “马太效应”,形成新的竞争现象。2013—2014年,随着移动互联网的高速发展,传统企业和互联网企业纷纷加入移动互联网行业,促使市场环境竞争更加激烈。各大互联网企业强强联合,战略投资或并购基本完成,打造各自的生态圈。平台化壁垒逐步形成,行业格局基本稳定。互联网企业也从前期的用户抢夺思路向用户经营思路转变,立足差异化创新,加大用户流量变现的速度(中国互联网络信息中心,2014)。
与此同时,为了维持垄断地位,互联网平台持续不断地加大资金投入。互联网企业整个生命周期都需要相应的外部资金来维持持续发展(白骏骄,2014),不仅要经历5-7年的“烧钱”成长期,而且超级平台的长远发展需要稳定、持久的资金投入,以应对瞬息万变的行业技术革新和市场竞争。欧盟每年对全球46个国家和地区的2500家企业的研发投入进行调查(如表1所示)。近年调查数据表明,全球互联网平台的研发投入大都在百亿、千亿欧元。在这样巨大的研发成本面前,资本也作为一种符合技术理性要求的投入方式被人们接受(程晓,2017)。

因此,我们可以看到,诸如BAT、字节跳动等民营企业,他们需要持续地投入大量研发资金,或者通过收购已经占据一定市场份额或有潜力的新型业态,以维持其垄断地位。与此同时,市场垄断地位也是这些互联网平台获取融资的关键因素,尤其是互联网公司上市之后,平台化发展已经成为标准战略。但是,我们也要注意到,当互联网平台成长为一个具有垄断性的资本力量时,它的短视也暴露无遗,尤其是在科技创新领域,资本追求的是投资回报率,因此,风险投资是资本最为青睐的方式,而一旦用资本来催熟市场,将会导致经济运行秩序的失范。
从这个意义上来说,信息资本不仅不能解除资本主义的危机,反而开创了资本主义史无前例的垄断样式(鄢显俊,2001)。信息资本不仅抢先干预经济社会发展过程中出现的新生态、新业态,而且在社会文化方面,凭借算法推荐、网络直播等技术手段,实现了用户群体的圈层化传播。通过资本扩张,互联网平台以掠夺流量的方式确立自己的垄断地位,在最小的成本投入下获取了最大的融资利益。

(二)公共属性:互联网平台的后天属性
互联网平台应该具有公共属性,这早已成为共识。然而,互联网的公共属性并非如私有属性一般是自发生成的,而是在社会各界的要求下形成的。
从中国语境来看,我们对互联网平台的公共性认知与传媒业是紧密结合的。互联网诞生之初被称为“新媒体”,这使得网络治理与新闻治理有一种近乎天然的亲缘关系, 并直接转化为现实新闻制度对网络治理形态的亲和性制约(何明升、白淑英,2015)。新闻业的公共属性是在党的宣传理论中确定下来的,作为党和人民的喉舌,新闻事业是上层建筑的一个组成部分。在社会主义市场经济发展过程中,虽然明确了新闻业形而上的意识形态属性与形而下的产业属性,并形成了“事业性质,企业化管理”的治理模式 (李良荣、沈莉,1995),但在新闻业中依然是社会效益先于经济效益。而互联网平台的私营属性是其立身之本,与新闻业有着质的差别。

互联网平台之所以具有公共属性,有如下原因。第一,作为言论平台使网民有了政治参与和政治表达的机会,影响了现实政治进程。从BBS、博客、微博到微信、抖音, 技术赋权改变了专业新闻组织的议程设置权力,用户生产不仅成为舆论的重要内容,而且逐步成为新闻突发事件的第一信源。网络平台在舆情演变与社会治理中起到关键节点作用。这个节点带来的治理效能并非完全中立,而是从技术应用工具转变为价值交流网 络(褚松燕,2015)。
第二,移动互联网发展条件下,互联网平台作为社会基础性要素不断渗透到社会各个领域和大众的日常生活中。移动互联网的出现使“移动场景”成为可能,社交网络沉淀下的用户数据,帮助互联网平台完善产品生态,形成多元化生态布局。互联网平台超级权力的内在逻辑和运行规律就是以应用汇聚海量用户、垄断用户数据,以此向新的互联网领域、传统行业甚至传统公共服务领域渗透和扩张(方兴东、严峰,2019)。与此同时,海量用户数据又为平台的纵向细分和横向扩展提供支撑,资本运作下的投资和并购为平台嵌套提供便利,平台得以升级为超级平台。总之,平台以个人生活的深度嵌入和与国家、市场、社会的连接互动营造了一个平台社会(张志安、谭晓倩,2020)。

第三,互联网平台成为影响国家数字主权的关键,网络信息是跨国界流动的,信息流引领技术流、资金流、人才流,信息资源日益成为重要的生产要素和社会财富,信息掌握的多寡成为国家软实力和竞争力的重要标志(习近平,2014)。网络技术的发展程度和安全程度是国家综合实力的重要表现,网络领域的政治博弈也是国家主权在网络空间的投射。自5G技术研发以来,中国在全球网络空间的领先地位日益突出,不仅在相关通信技术标准研发领域进入全球领先梯队,而且中国的互联网平台公司也纷纷寻求通过 海外市场实现盈利。
三、互联网平台公共性面临的挑战
当前,移动互联网的发展使永远“在线”和随时“接入”成为众多个体的生存状态(张新宝、许可,2016)。随着互联网平台企业的跨国运营,它们又身处国际政治博弈的风浪之中。可以说,互联网平台不再是某特定企业的私产,无论是技术研发、数据资源、产品内容和传播价值,都深刻影响着社会的发展,成为国际政治格局的重要变量。这种重要性和公共性已经超出新闻媒体等传统产业。
然而,互联网平台能承担起如此的重担么?答案显然是否定的。具体原因如下:
第一,从媒体属性来说,“流量”始终是互联网平台衡量内容生产的主要价值标准,娱乐化、媚俗化的内容导向容易形成“劣币驱逐良币”的不良生态,进而造成社会群体的撕裂。新浪“热搜”造假、豆瓣“影评”水军刷分、“饭圈”乱象等鲜活的案例充分体现了网络平台容易将反映公共评价的各类榜单异化成营销牟利手段,违背了公共平台应承担的社会责任。尽管国家和网信部门多次要求整改,但是仅依靠平台自身 的内部治理,是无法达到外界对它的要求。正如20世纪40年代美国新闻业遇到的问题一 样,尽管哈钦斯委员会发表《一个自由而负责任的新闻界》(A Free and Responsible Press),要求传媒业践行“社会责任论”,但这种道德要求对于商业平台来说是缺乏制约力的。至今为止,“社会责任论”在西方各国仍然是理想,而非现实。
第二,从商业基础设施属性来看,互联网平台屡屡将用户的个人行为数据转变为互联网金融数据,并以科技创新的名义掩饰金融风险。“蚂蚁金服”被处罚后,大型互联网企业存在的系统性风险也被多方披露:互联网企业不仅形成垄断和不公平竞争,而且在产品和业务边界上凭借技术和平台优势突破地域和业务范围限制,形成无序扩张。同时,由于互联网金融的服务对象往往是传统金融机构覆盖不到的长尾人群,若市场出现波动,极容易引发系统性风险(周矍铄,2020)。此外,这种系统性风险正不断催发、 诱导作为网络原住民的青少年群体,通过过度授信、场景诱惑等手段促使部分没有还款能力的青年人提前消费,助长不良风气。
第三,从国际政治博弈的角度来看,互联网平台公司不仅是企业主的个人私产,也是国家科技竞争力的核心体现。在全球科技竞争的大环境下,互联网平台是国际政治博弈的前沿阵地。2020年7月31日,时任美国总统特朗普表示将禁止TikTok在美运营,第二天TikTok母公司字节跳动随即表示同意剥离其美国业务,引发争议。争议的焦点之一就是字节跳动作为互联网企业在中美大国竞争的背景下是否有权决定TikTok的去留。

四、互联网平台公司治理的原则与困境
以BAT为代表的互联网平台对于推动中国经济和社会发展作出了历史性贡献,功不可没。时至今日,互联网平台已然成为社会的基础性设施,如何平衡、解决互联网平台私有制与公共性之间日益凸显的矛盾,已成为互联网平台治理的关键点。
目前,国家对互联网平台的治理原则是落实“平台主体责任”,即互联网企业作为网络空间的主要负责人对平台上发生的违法行为承担兜底责任。这种“主体责任”从实施效果来看,有利有弊。利在于明确平台应坚守公平性,弊在于这种治理授权可能会影响平台经济的发展,并扩大中小平台与超级平台之间的竞争能力差距(叶逸群,2018)。
从目前的整体架构来看,虽然国家网信政策对平台的主体责任边界进行了一定程度的确认,明确治理要求和具体举措,但在落实的过程中,平台自主制定规则容易越位。

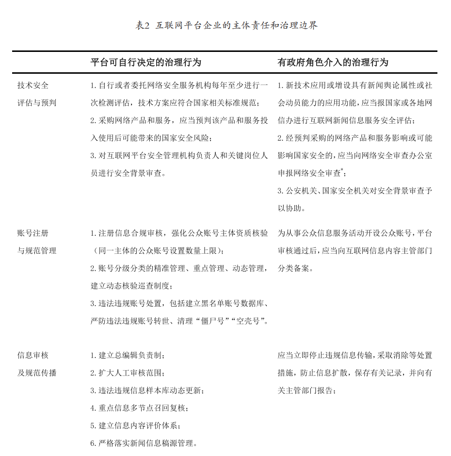
(一)平台企业的主体责任和治理边界
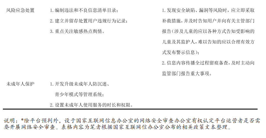
网络空间治理模式问题,关键在于哪个主体发挥主导作用,以及其他相关方的所处位置在哪(李晓东、戴佳,2017)。互联网平台既然作为连接政府与公众的关键桥梁,那么对其治理应包含政府治理、社会治理以及平台自治。从国家网信办公布的各类法律、行政法规、部门规章、规范性文件、政策文件的文本看,互联网平台的主体责任主要体现在技术安全评估与预判、账号注册与规范管理、信息审核及规范传播、风险应急处置和未成年人保护等方面,并以多种形式(区块链信息、即时通信信息、信息搜索、 直播、跟帖评论、音视频、新闻信息、群组信息等)落实到多种平台(应用程序、论坛 社区、用户公众账号、微博客等)。

在政策文件指导下,互联网平台已经成为仅次于国家和地方网信办等政府相关部门的主要治理主体,其主体责任体现为以下三个层级。其一,服务国家治理能力与治理体系现代化的需要,为政府相关部门提供数据、技术支持。例如,为政府机关依法维护国家安全和侦查犯罪等活动提供技术支持和信息安全保障;配合相关单位提升政务信息发布和公共服务水平,保障技术支撑和信息安全。其二,服务国家空间生态治理需要,发挥信息内容管理第一责任人作用,拥有合法权限对平台内容生产者进行处置,处置手段包括警示提醒、限制账号功能、暂停信息更新、停止广告发布、关闭注销账号、列入黑名单、禁止重新注册等(国家互联网信息办公室,2021)。其三,防范网络空间安全风险,主动申报网络安全审查,建立应急补救机制。例如,技术风险和隐患的预判补救;对利用新技术制作、传播、发布谣言及时采取相应辟谣措施等。与此同时,组织和个人可以通过社会监督的方式参与平台治理。
从治理成效来看,通过不断明确、细化互联网平台的主体责任可以在一定程度上规避平台的诸多问题。例如,自2017年6月推行《中华人民共和国网络安全法》以来, 各大平台均优化技术研发和内容审核,今日头条2017年抽调技术、产品、审核等部门的核心人员组成“网络安全委员会”,利用技术手段识别虚假信息,同时加大人力资源投入,在天津、济南等7个城市建立了超过一万人的审核团队,建立技术过滤、人工审 核、盲审、复审的“四审”机制。目前,字节跳动已形成“内容审核中心”“灵犬反低俗”[1]和抖音“向日葵计划”[2]三大机制,维护健康的网络内容生态。

尽管如此,不能忽视的是,网络平台所承担的主体责任范围已经超出了平台自身能够承担的能力边界。无论是技术风险的排查整改,还是内容生态的把控,平台都无法合理把握公共性的边界。不仅如此,这种超出平台能力范围的治理,很可能助推超级平台利用“主体责任”进一步巩固自己在公共领域的优势地位。以信息审核和规范传播为例,平台是决定信息内容审核机制的主体之一,而不同平台之间的规则变化为违规信息 的传播提供了一定空间(参见表2)。例如,微信公众账号的信息审核标准取决于账号主体类型,在不触及法律法规的前提下,经认证的组织类账号的信息发布尺度较未经认证的个人账号略宽松。一旦触发“违规”审核或被用户举报,相关信息将被自动删除,且无法申诉。与微信不同的是,抖音平台的短视频需要经过消重机制和双重审核(机器+人 工)之后进行发布,当视频播放量达到一定层级之后,会触发第二次更为严格的审核。


比信息发布更值得关注的是平台对海量用户数据的运用。虽然国家已经要求平台不得过度收集个人数据,不得泄露用户个人信息,保障未成年人等弱势群体的数据,但是随着智能化程度的不断提高,治理的要求将会越来越高。已经有学者表示,新冠疫情下的 “健康码”是中国数字化抗疫的亮点之一,但是由于缺乏体系性制度设计,缺乏基本的监管制度和制衡机制,其内在的风险隐患也是巨大的(方兴东、严峰,2020)。
(二)落实平台主体责任的监管困境
自中共中央网络安全和信息化委员会办公室及中华人民共和国国家互联网信息办公室成立以来,国家把加强网信统筹协调工作作为重中之重,以改变过去多头管理、职能交叉、权责不一的治理格局。目前,国家正深入推进中央、省、市三级网信管理工作体系, 希望通过建立完善重大项目会商、重要事项和重大决策督办等机制,推动网信工作“一盘棋”治理。尽管如此,国家对平台(特别是超级平台)的治理依然存在监管困境。

首先,互联网平台的反垄断监管仍处于探索期。前文提到,网络平台的最大风险来自其市场垄断地位。自2020年起,以打击“平台二选一”“大数据杀熟”、解除屏蔽网址链接、促进网络平台生态开放为代表的反垄断措施不断推进,各网络平台也纷纷表态将开展自查整改,促进数字资源有序流动。长远来看,如何利用适度的反垄断政策让长期占据市场支配性地位的网络平台常态化地树立社会责任,才是反垄断监管最理想的效果。
其次,目前网络生态治理中规定的各主体权责存在明显的不均衡。以内容安全为例,2019年公布的《网络信息内容生态治理规定》,明确了内容生产者、内容服务平台、内容服务使用者、网络行业组织的相应职责,但彼此之间的职责权力并不平衡。平台在用户注册、账号管理、信息发布审核、跟帖评论审核、版面页面生态管理、实时巡查、应急处置和网络谣言、黑色产业链信息处置等方面具有较大的裁决权。相比之下, 内容生产者和内容服务者对平台缺少相应的制约,只能通过投诉、举报等形式产生影响。此外,网络行业组织作为另一个主体,对平台加强社会责任以教育培训和宣传引导为主,对互联网平台企业的具体业务指导有限,多以居中联络为主,欠缺制衡权力,在治理主体中仍然处于较为边缘的位置。

最后,三级网信体制的管理难以对超级互联网平台进行有效监管。“属地化管理” 是目前平台治理的主要原则,然而这对于地方网信办存在一定程度的挑战。对于中小型互联网平台来说,地方网信办可以通过专项整治、日常检查等方式进行指导,若有不当行为可以及时踩刹车。但是,对于诸如阿里巴巴、腾讯、字节跳动等超级网络平台来说,业务范围超越了单一层面的治理维度,凭借积累的用户数据和技术优势能够轻而易举进行“跨圈”发展,这对目前属地化管理的网信体制提出了巨大的挑战。
五、讨论与总结:加强互联网平台治理的第三种方案
网络空间是亿万民众共同的精神家园,作为网络传播核心节点的互联网平台,既是新技术基础设施的载体,也是信息流动的载体。在巨大的市场利益面前,平台应该同时承担起与其利益匹配的公共责任。目前,针对互联网平台治理这一全球性难题,主要有如下两种核心主张。
第一,对互联网平台业务进行分离或限制,倡导数字市场的充分竞争。2020年10 月,美国众议院发布了长达450页的调查报告,认定脸书、亚马逊、苹果、谷歌四大科技巨头在数字经济竞争领域存在垄断行为。对此,调查报告提出的针对超级平台的核心建议,就是恢复数字经济中的竞争,并利用结构性分离(structural separation) 和业务界限限制(line of business restrictions)两大反垄断工具,促进多样化 竞争(United States Congress,House of Representatives,Committee on the Judiciary,2020)。2021年2月,我国发布的《国务院反垄断委员会关于平台经济领域的反垄断指南》中,确立了一般原则和个案分析原则,用以认定互联网平台是否存在垄断协议、滥用市场支配地位、经营者集中、滥用行政权力排除或限制竞争等行为。可以说,反垄断成为恢复市场活力、鼓励充分市场竞争的必要手段,但却无法解决平台公司 深度渗透社会对公共性的伤害。
第二,对互联网平台进行国有化。例如,普林斯顿大学信息技术政策中心研究员菲 利普·霍华德在2012年时就提出应将脸书国有化,或者至少要在公共产权或至少多数控股(public ownership and at least a majority share)的条件下,对它们进行改造 (Howard,2012)。这一想法能够修复现在糟糕的隐私保护问题,允许社交媒体发挥社会公益的真正潜力,并迫使平台将有价值的数据用于重大的社会问题。国内也有学者存在相同的呼吁。但从实际出发,国有化的治理路径存在明显不足:对于政府来说,对互联网平台尤其是超级互联网平台的国有化将耗费巨大的财政资源,更重要的是违背社会主义市场经济的基本原则。

本文拟提出的第三种方案,即建立一个能够汇集“政府—平台—社会”三方资源且具有真正监督权的互联网平台治理委员会。该委员会落实“三三制”的成员构成,由政府代表、平台公司代表和社会各界网民代表共同参与,以完善网络空间治理的多元主体协同共治格局,强化社会的监督功能。互联网平台治理委员会组成经省(市、区)级 甚至全国人大批准,具体职责及运行方式须制定工作细则。其基本原则是,平台治理委员会只监管平台与政府、社会各方、跨国运营等相关的外部事务,以维护国家利益,承担相应的社会责任,不干预公司诸如财务运营、人事安排等内部运作,维护董事会对企业内部的决策权。平台的对外事务包括网络安全、用户数据保护及运用、跨境运作可能涉及的国际关系等等。该委员会有权对平台公司可能伤害社会公共性和国家利益的重大 14 市场经济行为提出质询,要求互联网平台一一回应,让监管能够跟上平台业务扩张的步伐,若有不当,及时刹车,避免形成风险。对于社会各界普遍关注的争议性行为,治理委员会也应联合社会各界人士和科研院所的力量,第一时间对平台公司履行社会责任的 基本情况予以调查研究,并向社会公开,保障公众的知情权,保证平台运营的透明度。
我们暂且把这个方案称作“私有制属性、社会化监管”。在一定意义上,平台治理委员会并不是套在平台公司头上的“紧箍咒”,而是帮助平台公司规避风险,协调与政府、社会各方关系,替平台公司松绑、减负。互联网作为人类生活的新空间和国家治理的新阵地,不仅要落实网络强国战略,而且要匹配符合网络强国战略地位的治理方案。在深化互联网治理体制、机制的改革过程中,只有优化治理决策机制,将政府、社会、平台的资源切实灵活调动起来,让多元主体充分发挥制衡作用,才能保证互联网平台公共服务职能的落地。

(图片来自网络)
注释:
[1]国内首款反低俗小程序,可以对文字或链接进行提取、分词和语义识别,根据算法规则输出分数、评级和结论。此外 还配置了反色情文本模型和反谩骂模型。识别准确率提升至82%。
[2]内容审核以外,还升级了未成年人管理工具以及内容运营推荐,对知识科普类、传统文化类视频进行加权推荐。
作者 李良荣
复旦大学传播与国家治理研究中心主任,新闻学院教授
作者 辛艳艳
复旦大学发展研究院助理研究员
版权声明
本篇文章发表于《新闻大学》2021年第10期。
本文由作者授权发布,未经许可,请勿转载(个人转载不在版权限制之内)。如公开出版机构需转载使用,请联系刊发杂志及作者本人获得授权。
引用格式
李良荣,辛艳艳.论互联网平台公司的双重属性[J].新闻大学,2021(10):1-15+117.