RRS
ENGLISH
搜索
导航
首页
关于FDDI
简介
历任院长
院领导
院董
战略合作伙伴
国际智库
政府服务
企业合作
媒体合作
联系我们
加入我们
团队
国际顾问
高级顾问
专职研究员
客座教授/研究员
特邀研究员
访问学者
2026
2025
2024
2023
2022
2021
2020
2019
2018
2017
2016
2015
2014
2013
2012
2011
2010
2009
2008
2007
2006
2005
2004
2003
2002
2001
2000
1999
博士后团队
国家治理
社会治理
传播与治理
国际关系
宏观经济
金融保险
能源与环境气候
人口和老龄化
网络理政
智库研究
一带一路研究
东盟研究
金砖国家合作研究
社区研究
中国农村研究
运营团队
关于运营团队
党政办
成果办
规划办
国际办
创新转化中心
下属/孵化机构
研究
研究领域
下属机构
金砖国家研究中心(教...
全球人工智能创新治理...
技术创新战略研究中心
传播与国家治理研究中...
长三角一体化发展研究...
国家建设研究中心(国...
沪港发展联合研究所
公共绩效与信息化研究...
社会科学数据研究中心
上海能源与碳中和战略...
长江大保护理论与政策...
上海市生态环境治理政...
消费市场大数据实验室...
金融研究中心
中国保险与社会安全研...
长江经济带发展研究院...
中华文明国际研究中心
数字文化保护与旅游数...
当代中国社会生活资料...
国家发展与智能治理综...
网络空间国际治理研究...
老龄研究院(教育部)
人民城市研究院(上海...
复旦-阿拉伯全球发展...
复旦-加大当代中国研...
复旦-欧洲中国研究中...
全球青年学者论坛
复旦-拉美大学联盟
金砖国家大学联盟
国际智库中心
研究成果
刊物
专著
论文
报告
荣誉
指数
FDDI观点
FDDI观察
复旦智库
海外日记
论坛
大学智库论坛
上海论坛
中德莱布尼茨论坛
智库思享汇
动态
新闻
媒体
活动
视频资源
通知公告
活动预告
国家发展动力
项目简介
新闻
全球指数
最新成果
简报刊物
相关研究
书文推荐
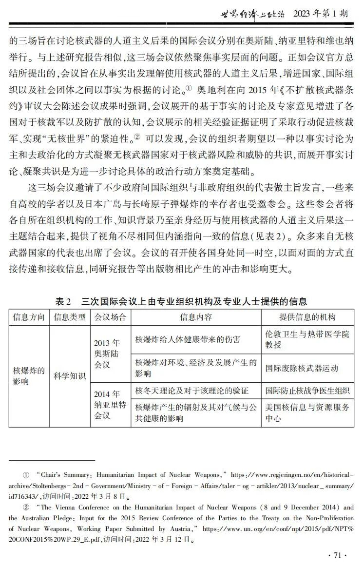
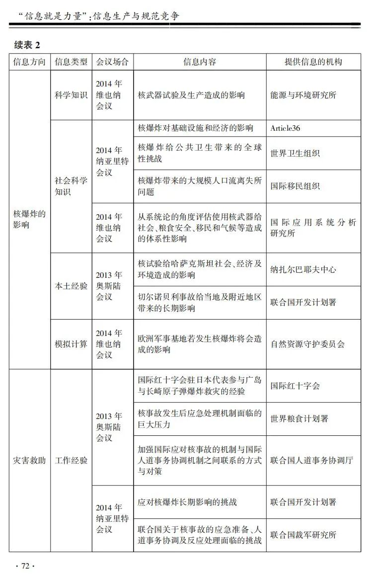
“信息就是力量”:信息生产与规范竞争
作者:王蕾
发布时间:2023-01-30
来源:《世界经济与政治》2023年第1期
+收藏本文