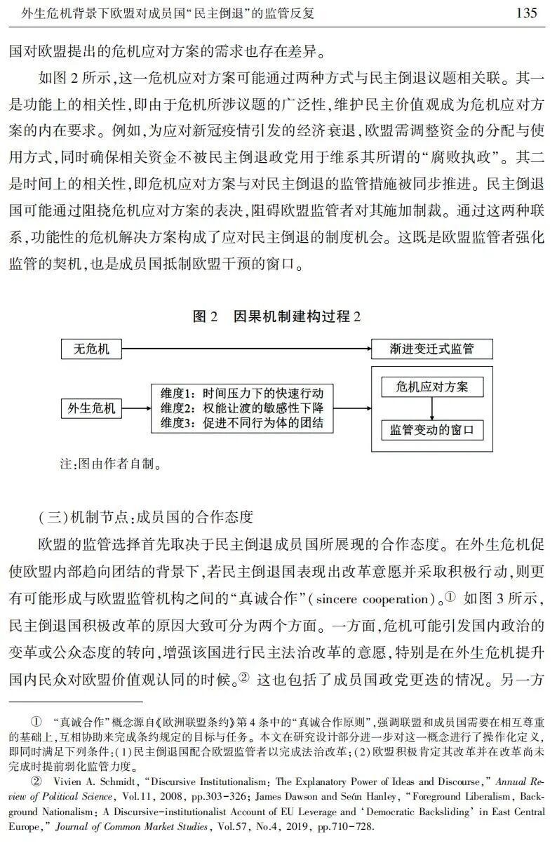
观点丨李炳萱:外生危机背景下欧盟对成员国“民主倒退”的监管反复

作者:李炳萱 发布时间:2025-12-02 来源:复旦中外人文交流+收藏本文

来源:《欧洲研究》2025年第5期。

来源丨https://mp.weixin.qq.com/s/-u93ZdUZrPH09T3ia7f_Pw