作者:黄凯越、姚旭 发布时间:2026-04-08 来源:全球人工智能创新治理中心+收藏本文
当前,人工智能的电力供给问题正成为全球关注的焦点。2026年1月,马斯克在达沃斯世界经济论坛上表示,人工智能部署的根本限制因素是电力,当前芯片产能呈指数级扩张,但电力基础设施的建设远远跟不上这一速度。为缓解供电压力,他推动旗下人工智能公司xAI自建发电设施,并提出在太空部署太阳能驱动的数据中心。谷歌母公司Alphabet总裁兼首席投资官露丝·波拉特(Ruth Porat)也认为,过去二十年电网投资严重不足,电网接入和关键电力设备短缺已成为AI发展的现实制约。同年3月,法国总统马克龙在巴黎世界核能峰会上强调,凭借核电优势,法国完全有能力自主建设数据中心和算力基础设施,在人工智能竞争中占据有利位置。这些表态说明,围绕人工智能的国际竞争已不仅是算法和芯片层面的技术比拼,也日益演变为一场有关电力基础设施的较量。

2026年3月10日,在巴黎世界核能峰会上,马克龙明确表态,支持发展核能以应对AI时代持续攀升的电力需求。
图源:Abdul Saboor / Reuters
在这场较量中,欧洲的处境颇为复杂。欧洲并不缺乏发展人工智能的政治意愿,近年来欧盟及主要成员国已在算力基础设施建设上提出了颇具雄心的目标,希望增强国际竞争力,降低对外部云服务和算力体系的依赖。然而,支撑这一雄心的电力基础却远不牢固。欧洲既不像美国那样拥有灵活的电力采购机制供科技企业自行解决供电问题,也不像中国那样具备在发电和输电两端快速扩容的基建优势。雄心与现实之间的落差,使得电力问题成为观察欧洲人工智能产业走向的一个重要切入点。
在此背景下,本文尝试回答以下问题:AI发展对全球电力供应带来了怎样的冲击?欧洲在AI发展过程中面临哪些电力瓶颈?欧盟机构及成员国采取了何种政策路径来缓解供电压力?在电力约束条件下,欧洲AI产业的发展前景如何?
01
人工智能的训练和推理高度依赖电力,且随着模型迭代加速,这种依赖还在持续加深。训练是模型在海量数据上反复计算、调整参数的过程,通常需要大规模高性能计算集群持续运行数周甚至数月。根据《麻省理工科技评论》(MIT Technology Review)的数据,GPT-4一次训练的耗电量约为50吉瓦时,足以为旧金山供电三天。而每一轮新模型往往参数规模更大、模态更丰富,训练所需的能耗也随之走高,使得模型迭代本身正在成为推动电力需求上升的重要因素。推理则是模型根据用户请求生成回答的过程。单次推理的耗电量通常低于训练,但随着AI工具被广泛应用于搜索、办公、编程和内容生成等高频场景,推理调用次数迅速上升,总体能耗也随之累积。德勤报告指出,推理环节在2025年消耗全部AI算力的50%,到2026年将升至约三分之二。与此同时,维持高密度计算运行所需的冷却、电源转换和备用电源等配套系统也在持续消耗大量电力。
数据中心是承载AI运行的物理基础设施。在上述需求叠加之下,当前全球数据中心用电量已相当可观,未来占全球用电规模的比例将持续增加。据国际能源署(IEA)测算,2024年全球数据中心用电量约为415太瓦时,占全球总用电量的1.5%。这一比例看似不大,但绝对量级不容忽视。一座典型的AI数据中心的用电量大致相当于10万户家庭,而当前在建的最大项目可达这一水平的20倍。IEA还预测,到2030年,全球数据中心用电将翻倍至约945太瓦时,略高于当今日本全国用电量;2035年还将进一步升至约1200太瓦时。从区域分布看,这一增长高度集中于少数经济体:美国占全球数据中心用电的45%左右,中国约25%,欧洲约15%。2030年,数据中心将贡献发达经济体超过20%的新增用电需求。届时美国用于数据中心的电力将超过铝、钢铁、水泥、化工等全部高耗能制造业的用电总和。
在需求快速增长的同时,电力供给正在成为制约AI产业扩张的现实瓶颈。IEA估计,如果电力风险得不到有效应对,大约20%的已规划数据中心项目可能面临延期。2025年,欧洲、中东和非洲地区新增数据中心容量较上年同期下降11%。造成这一变化的重要原因即为电力供应受限。面对电力约束,大型科技企业已不再仅仅依靠从电网购电来满足需求,而是开始直接介入电力生产和电网调度。微软已经签约重启宾夕法尼亚州三哩岛核电站一号机组,亚马逊从宾州萨斯奎汉纳核电站采购电力,谷歌则计划部署先进核能,并与电力企业签订需求响应协议。

三哩岛核电站已有逾50年历史。其2号机组因1979年发生重大事故而永久关停,1号机组亦于2019年停止运营。如今,随着AI数据中心驱动电力需求持续攀升,沉寂多年的1号机组已计划于2027年重启。
图片来源:U.S. Department of Energy
电力因素同时也在改变AI产业的投资结构。据麦肯锡测算,到2030年,全球数据中心基础设施资本支出预计将超过1.7万亿美元。其中,电厂、输电线路、变压器、发电机等电力基础设施相关投入约为1.3万亿美元,占整个基础设施投资的四分之三以上。换言之,未来AI产业的资本支出中,将有相当大的比例不是花在芯片和服务器上,而是花在确保这些设备能够获得稳定的电力供应上。电力不仅是AI运行的物理前提,也正在成为影响AI竞争格局和地理布局的关键变量。
02
当下欧洲AI发展面临的主要制约因素在于,电力系统的扩张远跟不上算力需求的增速。爱尔兰即是典型案例。该国是多家美国大型科技企业的欧盟总部所在地,也是欧盟主要的数据中心集聚地之一。然而截至2025年底,爱尔兰约有价值58亿欧元的数据中心项目处于搁置状态,这些项目已取得土地和建设许可,但因电网容量不足而无法接入供电。长期来看,欧洲在全球数据中心市场中的份额正在持续下滑,从2015年的25%以上降至2024年的15%,过去十年增速仅为全球平均水平的一半左右。如果电力瓶颈持续存在,欧洲可能在AI算力基础设施上进一步落后。
一是时间错配,数字基础设施与电力系统存在规划错位。电力基础设施的建设周期远长于数据中心。欧洲大型数据中心通常两年即可建成,但受制于电网接入排队,实际交付周期普遍已延长至接近四年。在法兰克福、伦敦、阿姆斯特丹、巴黎和都柏林这五个数据中心枢纽(业界将这五座城市按照首字母简称为FLAP-D),电力接入的平均排队时间则长达七到十年,部分项目甚至需要等待十三年。排队机制本身也存在低效问题。以意大利为例,截至2024年底,该国数据中心接网排队容量已达30吉瓦,相当于其峰值负荷的约40%。这些申请中近八成是过去12个月内提交的,且包含部分不会真正落地的投机性申请,进一步加剧了队列拥堵。
二是空间错配,电力供需存在明显的空间不平衡。从城市层面看,FLAP-D五城集中了欧洲约62%的数据中心容量。在这五座城市中,只有巴黎电网承载力相对充裕,有望持续吸引投资。都柏林、阿姆斯特丹和法兰克福所在地区的电网运营商已采取限制措施,事实上暂停了新数据中心的接入。伦敦也面临电网拥堵加剧和接入排队时间延长的压力。从国家层面看,爱尔兰的数据中心用电已占全国用电量约22%,这一比例到2026年可能升至32%。随着数据中心负荷持续上升,爱尔兰在冬季面临的电力供应紧张风险也更为突出。荷兰的情况同样值得关注。该国的数据中心主要集中在阿姆斯特丹所在的北荷兰省。该省自2022年起对新建和扩建大型数据中心实行严格的管理规定,此后荷兰中央政府也收紧了选址和能耗方面的监管要求,试图在产业发展与电网承载力之间寻求平衡。
图为谷歌位于爱尔兰都柏林的数据中心。爱尔兰凭借普通法体系、语言便利与低税率优势,成为美国大型科技公司进驻欧盟的首选之地。都柏林现为全球第三大、欧洲第一大超大规模数据中心枢纽,但数据中心的扩张已给当地带来严峻的电力供应挑战。

图片来源:Google Dublin Data Center
三是结构错配,电网系统灵活性不足,跨境电力传输存在较大缺口。AI数据中心通常需要可靠、长时段的连续性供电。然而,欧洲电源结构正在快速向风电和光伏等间歇性可再生能源转型。到2030年,可再生能源和核电预计将为欧洲数据中心提供约85%的电力。间歇性电源并非不能支撑稳定负荷,但需要储能、需求侧响应和高效跨境调度的配合,而欧洲在这些方面仍有明显不足。欧盟能源监管合作机构(ACER)2025年监测报告显示,2024年欧盟各输电系统运营商为应对电网拥塞而采取的再调度等补救措施成本达43亿欧元,涉及电量约60太瓦时,规模相当于奥地利全年用电量。在中欧核心区域,最拥堵线路上实际对跨境输电开放的物理容量平均仅为54%,远低于欧盟法律要求的70%。此外,超过60%的重大输电基础设施项目处于延期状态。这意味着,即使部分地区拥有充裕的清洁电力,也未必能低成本地输送到数据中心所在节点。灵活性不足和跨境传输受限,最终可能转化为更高的用电成本和更大的供电风险。
此外,还有两重系统性障碍横亘在欧洲发展雄心面前。
一是电网基础设施老化障碍。欧盟委员会在2023年发布的《欧盟电网行动计划》(An EU Action Plan for Grids)中指出,欧盟约40%的配电网运行已超过40年,本十年电网投资需求高达5840亿欧元。这些老旧设施在设计之初主要服务于大型集中式电源和较为稳定的终端负荷,难以高效承接可再生能源并网、工业电气化和数据中心扩张等新增需求。这也意味着,未来投入电网的资金难以全部用于承接新增算力负荷,其中相当一部分需要优先用于替换老旧资产和修复薄弱环节。
二是电力与算力成本障碍。在数据中心的运营支出中,电力成本占据较大比重,电价水平的高低直接关系到项目的长期运营成本和投资回报。IEA数据显示,2025年,欧盟能源密集型行业的电价平均仍在美国的两倍以上,比中国高出近50%。与此同时,欧洲电价的波动性也在加大。2025年上半年,受天然气价格走高和碳排放配额价格上升等因素叠加影响,欧盟批发电价同比上涨约30%。但在风力和光照条件较好的时段,可再生能源大量出力又会导致电力短时过剩,法国、德国、荷兰和西班牙等市场出现负电价的小时占比已升至约6%。换言之,欧洲电力市场正呈现出高电价与负电价交替出现的格局。对于需要全天候连续运行的数据中心而言,电价波动越大,成本测算和长期购电安排就越困难。持续的价格劣势不仅直接增加了在欧洲本地部署算力的运营支出,也使得欧洲企业更倾向于跨境调用外部云算力,这与欧盟强调技术自主和本地算力建设的政策方向存在冲突。
03
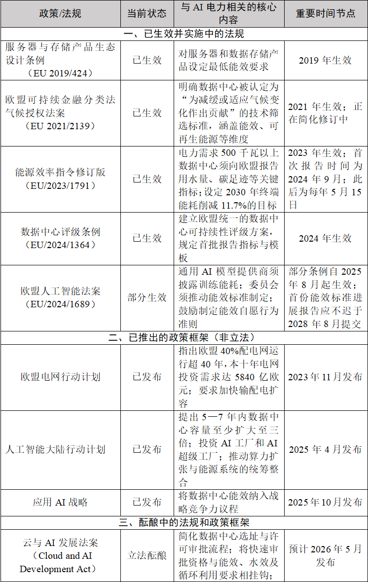
面对AI发展的电力瓶颈,欧盟机构及成员国从2024年开始密集出台相关政策,试图在保障AI基础设施扩张的同时,减缓其对电力系统的冲击。如表1所示,当前欧盟层面的法规与政策文件已经覆盖能效监管、电网规划和AI产业发展等多个维度。


表1 欧盟机构关于AI电力议题的相关法规与政策文件
资料来源:笔者自制
注:表中“已生效”指法律文本已正式通过并处于实施阶段;“政策框架”指已发布但本身不具有直接法律约束力的战略文件;“立法/政策酝酿”指已进入公开咨询或征求意见阶段、尚未正式提出立法提案或政策框架的措施;“自愿参与”指由政府机构、行业协会或企业自主发起、不具法律约束力的承诺或倡议,参与与否由相关主体自行决定。
第一,加快电网扩容并改革接入规则。欧盟近两年陆续发布前瞻性投资指导文件和高效接网方案,核心思路是让电网依据中长期需求情景提前布局,而非等项目排队后再被动扩建。表1中酝酿中的《能源领域数字化与AI战略路线图》即体现了这一方向。它将数据中心接网纳入能源系统数字化的整体框架,不再作为独立的基础设施审批事项处理。在接入规则层面,欧盟委员会相关文件明确提出,应防止投机性申请锁定容量,提高保留接网权的保证金要求,并按项目成熟度而非申请时间排序。对于电网容量受限地区,非固定接网(non-firm connection)和灵活接网(flexible connection)正在成为折中方案。数据中心可接受特定条件下的限电安排以换取更快接入,并通过分阶段投运和现场储能逐步扩容,无需等待电网完全就绪。
第二,加大对核能的战略布局,鼓励数据中心建立独立微电网。在中长期,核能是欧洲应对AI用电压力的重要选项。据IEA预测,2030年之后,伴随小型模块化反应堆(small modular reactor, SMR)陆续投产,核能在全球数据中心供电中的份额有望进一步上升。欧盟委员会于2024年2月启动欧洲SMR产业联盟,目标是在21世纪30年代初实现首批SMR在欧洲的部署。同年10月,该联盟筛选出首批九个工作项目,涵盖铅冷快堆、压水堆和熔盐堆等多种技术路线。其中,罗马尼亚有望成为欧洲首个运行SMR的国家。与此同时,自建电源和独立微电网在数据中心供电中的比重也在上升。部分数据中心选择绕过漫长的电网接入排队,转而自行建设供电设施。2026年3月,都柏林建成欧洲首个依托独立微电网运行的数据中心,不依赖公共电网即可投入运营。

图为法国电力公司(EDF)运营的核电站。目前,全球仅有中俄两国成功建造并运行小型模块化反应堆(SMR)。法国亦将SMR列为2030核能投资计划的优先发展方向,并积极推动欧盟在该领域协同布局。
图片来源:Stephane Mahe / Reuters
第三,提升电力系统灵活性。欧盟电力市场改革明确鼓励使用长期电力购买协议(PPA)和双向差价合约(CfD)。这有助于稳定长期购电成本,进而增强项目融资的可预期性,也为数据中心投资灵活性设施提供财务基础。在系统层面,欧洲输电系统运营商联盟(ENTSO-E)于2025年向欧盟委员会提交建议,提出了两项针对数据中心的政策改革路径。一是改革接网排序规则,按系统实际需求而非申请时序分配电网容量,优先接入具备灵活调节能力的项目。二是建立激励机制,引导数据中心参与调频和备用容量等系统支持服务,逐步从单纯的电力消费方转变为电网的主动调节资源。如果这一转变能够实现,不仅有助于缓解电网拥堵对数据中心扩张的制约,也可能为欧洲在全球AI基础设施竞争中开辟出一条独特的路径,即不以电力总量取胜,而以系统效率和调度能力形成自身优势。
第四,以能效标准和可持续性规则控制单位算力的能源消耗。这一思路的出发点是,缓解AI供电压力不能只靠扩大供给,还需要从需求侧降低每单位算力的用电强度。欧盟计划推出数据中心能效一揽子方案,主要包括三方面内容:评估已报送数据、建立统一的数据中心评级机制,以及制定最低性能标准。酝酿中的《云与AI发展法案》则将许可程序的简化与能效、水效和循环性要求直接挂钩,达标是获得政策支持的前提条件。在成员国层面,部分国家要求更为严格。德国要求300千瓦以上数据中心在2027年前实现100%使用可再生电力。爱尔兰则规定新建数据中心须配套与其最大进口容量相匹配的现场发电和储能设施,并须参与电力市场批发交易以支持系统充裕性。爱尔兰的做法实质上是将数据中心纳入电力系统的责任主体,而非单纯的用电方。
04
从根本上说,欧洲面临的不仅是电力供给不足的问题,而是一个系统性的产业协调难题。电网规划、能源转型、数据监管和AI产业政策之间高度关联,需要在统一框架下统筹推进,而非割裂应对。展望未来,以下四方面趋势值得关注。
第一,算力的地理分布将更为均衡。电网接入条件较好的北欧、南欧和部分东欧国家有望承接更多新建数据中心投资,而德国、荷兰、爱尔兰等传统西欧核心市场则因并网积压和电价偏高,对投资者的吸引力可能相对减弱。这一趋势将逐步改变当前欧洲数据中心过度集中于FLAP-D五城的格局。据能源智库Ember预测,到2030年,北欧和南欧地区的数据中心需求增幅约为110%,几乎是上述五城同期增幅的两倍。到2035年,预计超过一半的欧洲数据中心容量将分布在这些传统枢纽之外。
北欧地区表现尤为突出。瑞典、挪威和丹麦的数据中心用电量预计到2030年将增至当前水平的三倍。这些国家的优势不仅在于电网拥堵程度低、电价较低、碳排放强度小,寒冷的气候条件还能有效降低设备散热的能耗。更重要的是,这些优势还源于前瞻性的基础设施规划。挪威输电系统运营商Statnett早已将数据中心的用电需求纳入中长期电网规划,为2030年前用电量增加两倍预留空间。丹麦输电系统运营商Energinet则自2017年起着手建设高压变电站以承接数据中心负荷,过去数年保持了较快的容量增长。
南欧和东欧同样展现出可观的增长潜力。西班牙、希腊、葡萄牙等国土地充裕、可再生能源资源丰富,已被纳入大型科技企业的扩张版图。在东欧,波兰以华沙为中心的数据中心集群正在成形,匈牙利则受益于相对稳定的电网条件,成为潜在投资目的地。Ember的预测显示,奥地利、希腊、芬兰、匈牙利、意大利、葡萄牙和斯洛伐克到2035年的数据中心用电量可能较2024年增长三至五倍。

北欧、南欧及东欧电网余量相对充足,数据中心扩张潜力优于西欧。
图片来源:Ember
第二,政策目标与现实能力之间可能出现落差。2025年4月,欧盟委员会发布《人工智能大陆行动计划》(AI Continent Action Plan),提出在五到七年内将数据中心容量至少扩大至当前的三倍。然而,多家权威机构对这一目标的可行性持谨慎态度。据IEA建模分析,受项目延迟和电网拥堵等因素制约,到2030年欧洲数据中心实际装机容量预计仅比2024年增长约70%,远低于行动计划设定的三倍目标。法国虽然试图以核电优势吸引人工智能投资,但即便拥有较为充足的核电装机,数据中心接网和输配电设施的建设周期仍然漫长,短期内未必能将能源优势顺畅转化为算力优势。IEA、IMF和麦肯锡的多项独立预测也倾向于认为,欧盟到2030年更可能实现容量翻倍,但距离三倍目标仍有相当差距。
第三,欧洲AI产业的长期发展前景,很大程度上取决于能否在算力扩张与能源转型之间找到可行的共存路径。欧洲当前不仅面临数据中心用电快速增长的压力,还处于工业电气化、交通电动化和供暖脱碳的关键窗口期。据能源咨询机构安迅思(ICIS)估算,欧洲数据中心到2030年的用电增量约为72太瓦时,与电动汽车(67太瓦时)和工业电气化(80太瓦时)的增量处于同一量级。多股需求同时涌入一个输电容量本已紧张的电网,势必对电力系统的调度和扩容能力提出更高要求。
面对这一局面,欧盟设定的能源转型目标能否与算力扩张兼容,将成为影响AI基础设施部署节奏的关键因素。根据2023年修订的《能源效率指令》(Energy Efficiency Directive),欧盟要求到2030年将终端能源消费较2020年预测值至少削减11.7%。欧盟委员会还提出数据中心在2030年前实现碳中和的目标。但在短期内,可再生能源的新增装机速度可能无法同时满足AI扩张和更广泛的电气化需求。IEA的预测也显示,到2035年,天然气和煤炭仍将为全球数据中心提供超过40%的电力。
这意味着,欧洲需要在保障数据中心供电与推进化石能源退出之间找到务实的过渡安排。如果优先保障数据中心的供电需求,可能推迟化石能源退出进程,影响气候目标的实现;如果严格执行能效和减排要求,则可能进一步抬高AI基础设施的部署成本,延长建设周期。在当前的政治氛围和技术竞争格局下,两个方向都不具备轻易减速的条件,未来欧洲决策者更可能需要在具体项目和具体区域中寻找务实的折中方案。
第四,公众态度与水资源约束可能成为欧洲AI发展的另一重阻力。围绕数据中心的争议,正在从电力延伸至与之密切关联的水资源消耗以及社会许可问题。数据中心的冷却系统需要持续消耗大量水资源,而为其供电的火电和核电机组本身也是用水大户。据IEA估算,2023年全球数据中心的直接用水量约为1400亿升。Cell集团旗下刊物Patterns的一篇评论文章指出,若将发电环节的间接用水计入,仅AI系统在2025年的总水足迹就可能高达3125亿至7646亿升。换言之,数据中心的用水压力在很大程度上就是用电压力的延伸。
这一矛盾在水资源本已紧张的南欧地区尤为尖锐。西班牙阿拉贡地区已成为亚马逊在欧洲的重要数据中心集聚地,但该地区同时面临严峻的干旱挑战。2024年底,亚马逊申请将其在阿拉贡三座现有数据中心的用水量提高48%,引发当地农民和环保组织的强烈反对。活动人士组建了“你的云干涸了我的河”(Tu Nube Seca Mi Río)运动,呼吁对西班牙新建数据中心实施暂停令。
图为阿拉贡境内的莫内格罗斯(Monegros)沙漠。亚马逊数据中心所在的萨拉戈萨周边是欧洲水资源最为紧缺的地区之一,年均降水量仅约329毫米,与中国西北城市兰州的降水水平相当。大规模数据中心落地于此,也给当地带来了严峻的水资源压力。

图片来源:Wikipedia
值得注意的是,北欧和南欧是被寄望承接更多数据中心投资的地区,但这些地区要么面临日益严峻的水资源压力(南欧),要么拥有对环境保护高度敏感的公众(北欧),算力布局的地理转移并不必然意味着约束的减轻。这表明,在公众环保意识普遍较强、监管框架偏向审慎的欧洲,电力问题只是AI发展约束的一部分,水资源和公众态度等议题仍将对数据中心的扩张构成持续制约。